Suppr超能文献

CD5 阻断,一种新型免疫检查点抑制剂,增强了携带免疫原性差的 4T1 乳腺癌同种移植物的小鼠的 T 细胞抗肿瘤免疫,并延缓了肿瘤生长。

CD5 blockade, a novel immune checkpoint inhibitor, enhances T cell anti-tumour immunity and delays tumour growth in mice harbouring poorly immunogenic 4T1 breast tumour homografts.

机构信息

College of Science and Health Professions, King Saud Bin Abdulaziz University for Health Sciences, Alahsa, Saudi Arabia.

King Abdullah International Medical Research Center, Ministry of National Guard-Health Affairs, Riyadh, Saudi Arabia.

出版信息

Front Immunol. 2024 Feb 29;15:1256766. doi: 10.3389/fimmu.2024.1256766. eCollection 2024.

Abstract

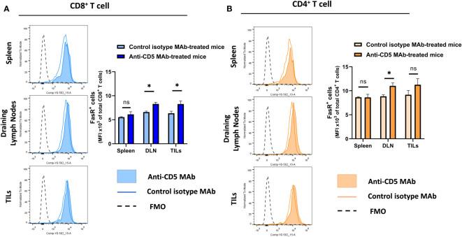
CD5 is a member of the scavenger receptor cysteine-rich superfamily that is expressed on T cells and a subset of B cells (B1a) cell and can regulate the T cell receptor signaling pathway. Blocking CD5 function may have therapeutic potential in treatment of cancer by enhancing cytotoxic T lymphocyte recognition and ablation of tumour cells. The effect of administering an anti-CD5 antibody to block or reduce CD5 function as an immune checkpoint blockade to enhance T cell anti-tumour activation and function has not been explored. Here we challenged mice with poorly immunogenic 4T1 breast tumour cells and tested whether treatment with anti-CD5 monoclonal antibodies (MAb) could enhance non-malignant T cell anti-tumour immunity and reduce tumour growth. Treatment with anti-CD5 MAb resulted in an increased fraction of CD8 T cells compared to CD4 T cell in draining lymph nodes and the tumour microenvironment. In addition, it increased activation and effector function of T cells isolated from spleens, draining lymph nodes, and 4T1 tumours. Furthermore, tumour growth was delayed in mice treated with anti-CD5 MAb. These data suggest that use of anti-CD5 MAb as an immune checkpoint blockade can both enhance activation of T cells in response to poorly immunogenic antigens and reduce tumour growth . Exploration of anti-CD5 therapies in treatment of cancer, alone and in combination with other immune therapeutic drugs, is warranted.

摘要

CD5 是清道夫受体富含半胱氨酸超家族的成员,在 T 细胞和 B 细胞(B1a)亚群上表达,可调节 T 细胞受体信号通路。阻断 CD5 的功能可能通过增强细胞毒性 T 淋巴细胞的识别和肿瘤细胞的消融而具有治疗癌症的潜力。施用抗 CD5 抗体以阻断或减少 CD5 功能作为免疫检查点阻断以增强 T 细胞抗肿瘤激活和功能的效果尚未得到探索。在这里,我们用免疫原性差的 4T1 乳腺癌细胞挑战小鼠,并测试了用抗 CD5 单克隆抗体(MAb)治疗是否可以增强非恶性 T 细胞抗肿瘤免疫并减少肿瘤生长。与 CD4 T 细胞相比,抗 CD5 MAb 处理导致引流淋巴结和肿瘤微环境中 CD8 T 细胞的比例增加。此外,它还增加了从脾脏、引流淋巴结和 4T1 肿瘤中分离的 T 细胞的激活和效应功能。此外,用抗 CD5 MAb 处理的小鼠肿瘤生长延迟。这些数据表明,使用抗 CD5 MAb 作为免疫检查点阻断剂,既能增强对免疫原性差的抗原的 T 细胞激活,又能减少肿瘤生长。抗 CD5 治疗在癌症中的应用,单独应用和与其他免疫治疗药物联合应用,是值得探索的。

https://cdn.ncbi.nlm.nih.gov/pmc/blobs/1970/10937348/0c002afef7d4/fimmu-15-1256766-g001.jpg

文献检索

告别复杂PubMed语法,用中文像聊天一样搜索,搜遍4000万医学文献。AI智能推荐,让科研检索更轻松。

立即免费搜索

文件翻译

保留排版,准确专业,支持PDF/Word/PPT等文件格式,支持 12+语言互译。

免费翻译文档

深度研究

AI帮你快速写综述,25分钟生成高质量综述,智能提取关键信息,辅助科研写作。

立即免费体验