Gao Shan, Yao Wei, Zhou Rui, Pei Zuowei
Department of Central Laboratory, Central Hospital of Dalian University of Technology, Dalian, China.
Department of Internal Medicine, The Affiliated Zhong Shan Hospital of Dalian University, Dalian, China.
iScience. 2024 Feb 28;27(4):109351. doi: 10.1016/j.isci.2024.109351. eCollection 2024 Apr 19.
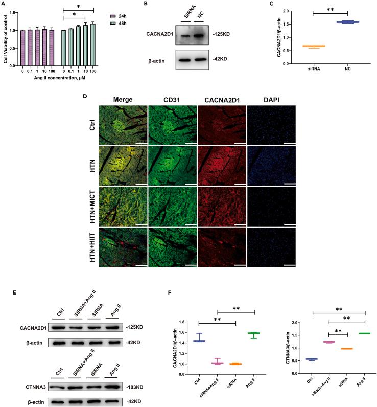
Hypertension is a risk factor for cardiovascular disease, and exercise has cardioprotective effects on the heart. However, the mechanism by which exercise affects hypertension-induced myocardial injury remains unclear. Exercise response model of hypertension-induced myocardial injury in mice was analyzed using multiomics data to identify potential factors. The study found that serum Ca2 and brain natriuretic peptide concentrations were significantly higher in the HTN (hypertension) group than in the control, HTN+MICT (moderate intensity continuous exercise), and HTN+HIIT (high intensity intermittent exercise) groups. Cardiac tissue damage and fibrosis increased in the HTN group, but exercise training reduced pathological changes, with more improvement in the HTN+HIIT group. Transcriptomic and proteomic studies showed significant differences in CACNA2D1 expression between the different treatment groups. HIIT ameliorated HTN-induced myocardial injury in mice by decreasing Ca2 concentration and diastolizing vascular smooth muscle by downregulating CACNA2D1 via exercise.
高血压是心血管疾病的一个危险因素,而运动对心脏具有心脏保护作用。然而,运动影响高血压诱导的心肌损伤的机制仍不清楚。利用多组学数据分析了小鼠高血压诱导心肌损伤的运动反应模型,以确定潜在因素。研究发现,高血压(HTN)组血清Ca2和脑钠肽浓度显著高于对照组、HTN+MICT(中等强度持续运动)组和HTN+HIIT(高强度间歇运动)组。HTN组心脏组织损伤和纤维化增加,但运动训练减少了病理变化,HTN+HIIT组改善更明显。转录组学和蛋白质组学研究表明,不同治疗组之间CACNA2D1表达存在显著差异。高强度间歇运动通过运动下调CACNA2D1,降低Ca2浓度并舒张血管平滑肌,从而改善小鼠高血压诱导的心肌损伤。