Suppr超能文献

基于网络药理学-分子对接的清肠复方抗球虫病作用机制

Mechanism of Qingchang compound against coccidiosis based on network pharmacology-molecular docking.

作者信息

Yan Zhiqiang, Chen Chunlin, Zhai Shaoqin, Tang Hongmei, Zhu Maixun, Yu Yuandi, Zheng Hua

机构信息

Chongqing Academy of Animal Sciences, Rongchang, China.

Chongqing Research Center of Veterinary Biological Products Engineering Technology, Chongqing, China.

出版信息

Front Vet Sci. 2024 Mar 1;11:1361552. doi: 10.3389/fvets.2024.1361552. eCollection 2024.

Abstract

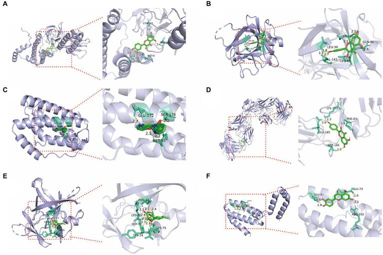
The aim of this study was to investigate the anti- mechanism of Qingchang Compound (QCC) and provide a basis for its clinical application. The active ingredients, active ingredient-disease intersection targets, and possible pathways of QCC for the treatment of chicken coccidiosis were analyzed, the binding ability of pharmacodynamic components and target proteins was determined by network pharmacology and the molecular docking, and a model of infection with coccidiosis was constructed to verify and analyze the mechanism of action of QCC against coccidiosis. Among the 57 components that met the screening conditions, the main bioactive components were quercetin, dichroine, and artemisinin, with IL-1β, IL-6, IL-10, IFN-γ, and IL-8 as the core targets. Simultaneously, the KEGG signaling pathway of QCC anti-coccidiosis in chickens was enriched, including cytokine-cytokine receptor interactions. The results showed that the main pharmacodynamic components of QCC and the core targets could bind well; artemisinin and alpine possessed the largest negative binding energies and presented the most stable binding states. In addition, studies showed that QCC reduced blood stool in chickens with coccidiosis, restored cecal injury, and significantly reduced the mRNA and protein expression levels of IL-1β, IL-10, and IFN-γ in ceca ( < 0.01). Our results suggest that the main active ingredients of QCC are artemisinin and alpine and its mechanism of action against coccidiosis may be related to the reduction of the inflammatory response by acting on specific cytokines.

摘要

本研究旨在探讨清肠复方(QCC)的抗鸡球虫病作用机制,为其临床应用提供依据。分析QCC治疗鸡球虫病的活性成分、活性成分-疾病交集靶点及可能的作用途径,采用网络药理学和分子对接技术确定药效成分与靶蛋白的结合能力,并构建鸡球虫病感染模型,对QCC抗鸡球虫病的作用机制进行验证和分析。在符合筛选条件的57种成分中,主要生物活性成分为槲皮素、白坚木碱和青蒿素,以IL-1β、IL-6、IL-10、IFN-γ和IL-8为核心靶点。同时,富集了QCC抗鸡球虫病的KEGG信号通路,包括细胞因子-细胞因子受体相互作用。结果表明,QCC的主要药效成分与核心靶点能良好结合;青蒿素和高山黄芩苷具有最大的负结合能,呈现最稳定的结合状态。此外,研究表明,QCC可减少鸡球虫病鸡的血便,修复盲肠损伤,并显著降低盲肠中IL-1β、IL-10和IFN-γ的mRNA和蛋白表达水平(<0.01)。我们的研究结果表明,QCC的主要活性成分是青蒿素和高山黄芩苷,其抗鸡球虫病的作用机制可能与通过作用于特定细胞因子减少炎症反应有关。

https://cdn.ncbi.nlm.nih.gov/pmc/blobs/e857/10940363/f58481df67b3/fvets-11-1361552-g001.jpg

文献AI研究员

20分钟写一篇综述,助力文献阅读效率提升50倍。

立即体验

用中文搜PubMed

大模型驱动的PubMed中文搜索引擎

马上搜索

文档翻译

学术文献翻译模型,支持多种主流文档格式。

立即体验