Suppr超能文献

棉属(Gossypium hirsutum)MAPK 基因家族的综合分析和 GhMPK31 在调控棉花对虫害侵袭的防御反应中的功能特征。

Comprehensive analysis of MAPK gene family in upland cotton (Gossypium hirsutum) and functional characterization of GhMPK31 in regulating defense response to insect infestation.

机构信息

Hubei Hongshan Laboratory, National Key Laboratory of Crop Genetic Improvement, Huazhong Agricultural University, Wuhan, 430070, China.

Academy of Industry Innovation and Development, Huanghuai University, Zhumadian, 463000, Henan, China.

出版信息

Plant Cell Rep. 2024 Mar 18;43(4):102. doi: 10.1007/s00299-024-03167-1.

Abstract

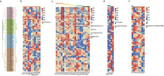
The transcriptomic, phenotypic and metabolomic analysis of transgenic plants overexpressing GhMPK31 in upland cotton revealed the regulation of HO burst and the synthesis of defensive metabolites by GhMPK31. Mitogen-activated protein kinases (MAPKs) are a crucial class of protein kinases, which play an essential role in various biological processes in plants. Upland cotton (G. hirsutum) is the most widely cultivated cotton species with high economic value. To gain a better understanding of the role of the MAPK gene family, we conducted a comprehensive analysis of the MAPK gene family in cotton. In this study, a total of 55 GhMPK genes were identified from the whole genome of G. hirsutum. Through an investigation of the expression patterns under diverse stress conditions, we discovered that the majority of GhMPK family members demonstrated robust responses to abiotic stress, pathogen stress and pest stress. Furthermore, the overexpression of GhMPK31 in cotton leaves led to a hypersensitive response (HR)-like cell death phenotype and impaired the defense capability of cotton against herbivorous insects. Transcriptome and metabolomics data analysis showed that overexpression of GhMPK31 enhanced the expression of HO-related genes and reduced the accumulation of defensive related metabolites. The direct evidence of GhMPK31 interacting with GhRBOHB (HO-generating protein) were found by Y2H, BiFC, and LCI. Therefore, we propose that the increase of HO content caused by overexpression of GhMPK31 resulted in HR-like cell death in cotton leaves while reducing the accumulation of defensive metabolites, ultimately leading to a decrease in the defense ability of cotton against herbivorous insects. This study provides valuable insights into the function of MAPK genes in plant resistance to herbivorous insects.

摘要

过表达 GhMPK31 的转基因棉花的转录组、表型和代谢组分析揭示了 GhMPK31 对 HO 爆发和防御代谢物合成的调控。丝裂原活化蛋白激酶(MAPKs)是一类重要的蛋白激酶,在植物的各种生物学过程中发挥着重要作用。陆地棉(G. hirsutum)是最广泛种植的经济价值高的棉花物种。为了更好地了解 MAPK 基因家族的作用,我们对棉花的 MAPK 基因家族进行了全面分析。在这项研究中,从 G. hirsutum 的全基因组中鉴定出了 55 个 GhMPK 基因。通过研究不同胁迫条件下的表达模式,我们发现大多数 GhMPK 家族成员对非生物胁迫、病原体胁迫和害虫胁迫表现出强烈的反应。此外,GhMPK31 在棉花叶片中的过表达导致类似过敏反应(HR)的细胞死亡表型,并损害了棉花对草食性昆虫的防御能力。转录组和代谢组数据分析表明,GhMPK31 的过表达增强了与 HO 相关的基因的表达,降低了防御相关代谢物的积累。通过 Y2H、BiFC 和 LCI 发现了 GhMPK31 与 GhRBOHB(产生 HO 的蛋白质)相互作用的直接证据。因此,我们提出,过表达 GhMPK31 导致 HO 含量增加,从而导致棉花叶片中出现类似 HR 的细胞死亡,同时降低防御代谢物的积累,最终导致棉花对草食性昆虫的防御能力下降。这项研究为 MAPK 基因在植物抗草食性昆虫中的功能提供了有价值的见解。

https://cdn.ncbi.nlm.nih.gov/pmc/blobs/ee87/10948490/8a901923527c/299_2024_3167_Fig1_HTML.jpg

文献检索

告别复杂PubMed语法,用中文像聊天一样搜索,搜遍4000万医学文献。AI智能推荐,让科研检索更轻松。

立即免费搜索

文件翻译

保留排版,准确专业,支持PDF/Word/PPT等文件格式,支持 12+语言互译。

免费翻译文档

深度研究

AI帮你快速写综述,25分钟生成高质量综述,智能提取关键信息,辅助科研写作。

立即免费体验