• 文献检索
  • 文档翻译
  • 深度研究
  • 学术资讯
  • Suppr Zotero 插件Zotero 插件
  • 邀请有礼
  • 套餐&价格
  • 历史记录
应用&插件
Suppr Zotero 插件Zotero 插件浏览器插件Mac 客户端Windows 客户端微信小程序
定价
高级版会员购买积分包购买API积分包
服务
文献检索文档翻译深度研究API 文档MCP 服务
关于我们
关于 Suppr公司介绍联系我们用户协议隐私条款
关注我们

Suppr 超能文献

核心技术专利:CN118964589B侵权必究
粤ICP备2023148730 号-1Suppr @ 2026

文献检索

告别复杂PubMed语法,用中文像聊天一样搜索,搜遍4000万医学文献。AI智能推荐,让科研检索更轻松。

立即免费搜索

文件翻译

保留排版,准确专业,支持PDF/Word/PPT等文件格式,支持 12+语言互译。

免费翻译文档

深度研究

AI帮你快速写综述,25分钟生成高质量综述,智能提取关键信息,辅助科研写作。

立即免费体验

在奶牛酮血症的发展过程中,肠道微生物群及其代谢物的改变导致代谢适应不良。

Alterations in the gut microbiota and its metabolites contribute to metabolic maladaptation in dairy cows during the development of hyperketonemia.

机构信息

College of Veterinary Medicine, Sichuan Agricultural University, Chengdu, China.

West China School of Basic Medical Sciences and Forensic Medicine, Sichuan University, Chengdu, China.

出版信息

mSystems. 2024 Apr 16;9(4):e0002324. doi: 10.1128/msystems.00023-24. Epub 2024 Mar 19.

DOI:10.1128/msystems.00023-24
PMID:38501812
原文链接:https://pmc.ncbi.nlm.nih.gov/articles/PMC11019918/
Abstract

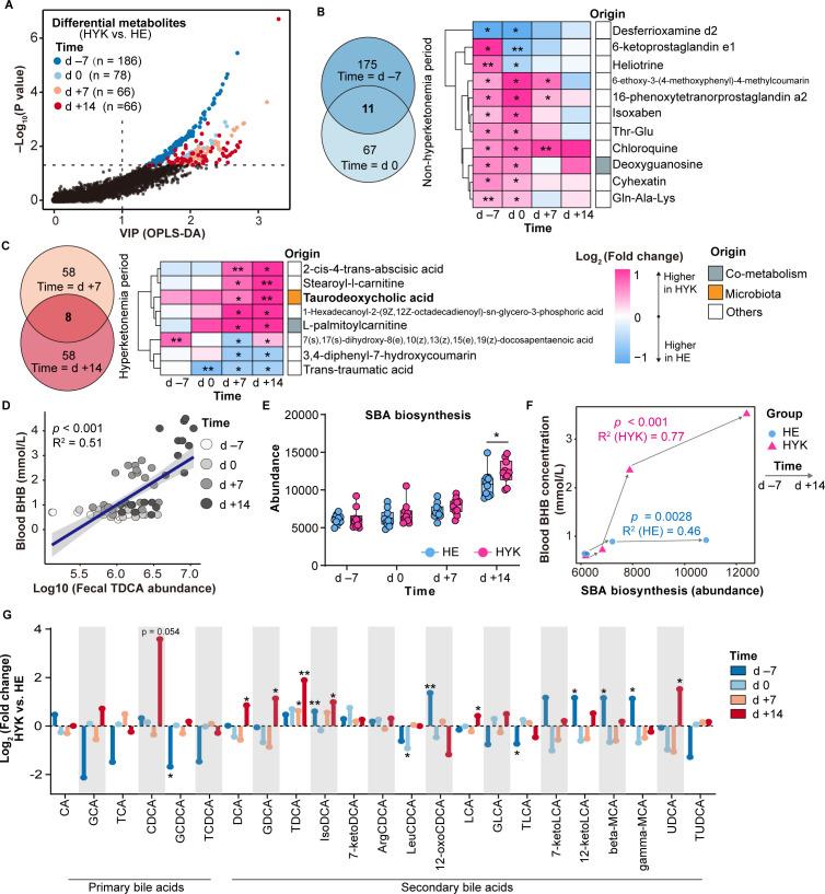
Metabolic maladaptation in dairy cows after calving can lead to long-term elevation of ketones, such as β-hydroxybutyrate (BHB), representing the condition known as hyperketonemia, which greatly influences the health and production performance of cows during the lactation period. Although the gut microbiota is known to alter in dairy cows with hyperketonemia, the association of microbial metabolites with development of hyperketonemia remains unknown. In this study, we performed a multi-omics analysis to investigate the associations between fecal microbial community, fecal/plasma metabolites, and serum markers in hyperketonemic dairy cows during the transition period. Dynamic changes in the abundance of the phyla Verrucomicrobiota and Proteobacteria were detected in the gut microbiota of dairy cows, representing an adaptation to enhanced lipolysis and abnormal glucose metabolism after calving. Random forest and univariate analyses indicated that is a key bacterial genus in the gut of cows during the development of hyperketonemia, and its abundance was positively correlated with circulating branched-chain amino acid levels and the ketogenesis pathway. Taurodeoxycholic acid, belonging to the microbial metabolite, was strongly correlated with an increase in blood BHB level, and the levels of other secondary bile acid in the feces and plasma were altered in dairy cows prior to the diagnosis of hyperketonemia, which link the gut microbiota and hyperketonemia. Our results suggest that alterations in the gut microbiota and its metabolites contribute to excessive lipolysis and insulin insensitivity during the development of hyperketonemia, providing fundamental knowledge about manipulation of gut microbiome to improve metabolic adaptability in transition dairy cows.IMPORTANCEAccumulating evidence is pointing to an important association between gut microbiota-derived metabolites and metabolic disorders in humans and animals; however, this association in dairy cows from late gestation to early lactation is poorly understood. To address this gap, we integrated longitudinal gut microbial (feces) and metabolic (feces and plasma) profiles to characterize the phenotypic differences between healthy and hyperketonemic dairy cows from late gestation to early lactation. Our results demonstrate that cows underwent excessive lipid mobilization and insulin insensitivity before hyperketonemia was evident. The bile acids are functional readouts that link gut microbiota and host phenotypes in the development of hyperketonemia. Thus, this work provides new insight into the mechanisms involved in metabolic adaptation during the transition period to adjust to the high energy and metabolic demands after calving and during lactation, which can offer new strategies for livestock management involving intervention of the gut microbiome to facilitate metabolic adaptation.

摘要

奶牛产后代谢适应不良可导致酮体(如β-羟丁酸(BHB))长期升高,代表一种称为酮血症的情况,这极大地影响了奶牛在泌乳期的健康和生产性能。尽管已知患有酮血症的奶牛肠道微生物群会发生改变,但微生物代谢产物与酮血症发展的关联仍不清楚。在这项研究中,我们进行了多组学分析,以研究围产期患有酮血症的奶牛粪便微生物群落、粪便/血浆代谢物和血清标志物之间的关联。在奶牛的肠道微生物群中检测到疣微菌门和变形菌门的丰度发生了动态变化,这代表了产后脂肪分解增强和异常葡萄糖代谢的适应。随机森林和单变量分析表明,在奶牛发展酮血症过程中,是肠道中的关键细菌属,其丰度与循环支链氨基酸水平和酮生成途径呈正相关。牛磺脱氧胆酸属于微生物代谢产物,与血液 BHB 水平升高呈强烈相关,而在奶牛被诊断为酮血症之前,粪便和血浆中的其他次级胆汁酸水平发生改变,这将肠道微生物群与酮血症联系起来。我们的研究结果表明,肠道微生物群及其代谢产物的改变导致酮血症发展过程中的过度脂肪分解和胰岛素不敏感,为通过操纵肠道微生物组来改善围产期奶牛的代谢适应性提供了基础知识。

重要性:越来越多的证据表明,人类和动物的肠道微生物衍生代谢物与代谢紊乱之间存在重要关联;然而,对于从妊娠晚期到泌乳早期的奶牛,这种关联尚不清楚。为了解决这一差距,我们整合了纵向肠道微生物(粪便)和代谢(粪便和血浆)谱,以描述从妊娠晚期到泌乳早期健康和酮血症奶牛之间的表型差异。我们的研究结果表明,奶牛在出现酮血症之前经历了过度的脂质动员和胰岛素不敏感。胆汁酸是连接肠道微生物群和宿主表型在酮血症发展中的功能指标。因此,这项工作为代谢适应机制提供了新的见解,以适应产后和泌乳期的高能量和代谢需求,这为涉及肠道微生物组干预以促进代谢适应的牲畜管理提供了新的策略。

https://cdn.ncbi.nlm.nih.gov/pmc/blobs/6719/11019918/b61da8ab3345/msystems.00023-24.f007.jpg
https://cdn.ncbi.nlm.nih.gov/pmc/blobs/6719/11019918/da184d506fea/msystems.00023-24.f001.jpg
https://cdn.ncbi.nlm.nih.gov/pmc/blobs/6719/11019918/17de5ed89f56/msystems.00023-24.f002.jpg
https://cdn.ncbi.nlm.nih.gov/pmc/blobs/6719/11019918/407a89b7a6a6/msystems.00023-24.f003.jpg
https://cdn.ncbi.nlm.nih.gov/pmc/blobs/6719/11019918/c502651cd99d/msystems.00023-24.f004.jpg
https://cdn.ncbi.nlm.nih.gov/pmc/blobs/6719/11019918/c3d2d0780e31/msystems.00023-24.f005.jpg
https://cdn.ncbi.nlm.nih.gov/pmc/blobs/6719/11019918/bf0678a3014a/msystems.00023-24.f006.jpg
https://cdn.ncbi.nlm.nih.gov/pmc/blobs/6719/11019918/b61da8ab3345/msystems.00023-24.f007.jpg
https://cdn.ncbi.nlm.nih.gov/pmc/blobs/6719/11019918/da184d506fea/msystems.00023-24.f001.jpg
https://cdn.ncbi.nlm.nih.gov/pmc/blobs/6719/11019918/17de5ed89f56/msystems.00023-24.f002.jpg
https://cdn.ncbi.nlm.nih.gov/pmc/blobs/6719/11019918/407a89b7a6a6/msystems.00023-24.f003.jpg
https://cdn.ncbi.nlm.nih.gov/pmc/blobs/6719/11019918/c502651cd99d/msystems.00023-24.f004.jpg
https://cdn.ncbi.nlm.nih.gov/pmc/blobs/6719/11019918/c3d2d0780e31/msystems.00023-24.f005.jpg
https://cdn.ncbi.nlm.nih.gov/pmc/blobs/6719/11019918/bf0678a3014a/msystems.00023-24.f006.jpg
https://cdn.ncbi.nlm.nih.gov/pmc/blobs/6719/11019918/b61da8ab3345/msystems.00023-24.f007.jpg

相似文献

1
Alterations in the gut microbiota and its metabolites contribute to metabolic maladaptation in dairy cows during the development of hyperketonemia.在奶牛酮血症的发展过程中,肠道微生物群及其代谢物的改变导致代谢适应不良。
mSystems. 2024 Apr 16;9(4):e0002324. doi: 10.1128/msystems.00023-24. Epub 2024 Mar 19.
2
The association of hyperketonemia with fecal and rumen microbiota at time of diagnosis in a case-control cohort of early lactation cows.在一项早期泌乳奶牛病例对照队列研究中,在诊断时高酮血症与粪便和瘤胃微生物群的关联。
BMC Vet Res. 2022 Nov 21;18(1):411. doi: 10.1186/s12917-022-03500-4.
3
Altered bile acid and correlations with gut microbiome in transition dairy cows with different glucose and lipid metabolism status.不同糖脂代谢状态的围产期奶牛胆汁酸变化及其与肠道微生物组的相关性。
J Dairy Sci. 2024 Nov;107(11):9915-9933. doi: 10.3168/jds.2024-24658. Epub 2024 Jun 20.
4
Altered Fecal Microbiome and Correlations of the Metabolome with Plasma Metabolites in Dairy Cows with Left Displaced Abomasum.患有左侧腹腔移位的奶牛的粪便微生物组改变和与血浆代谢物相关的代谢组学分析。
Microbiol Spectr. 2022 Dec 21;10(6):e0197222. doi: 10.1128/spectrum.01972-22. Epub 2022 Oct 12.
5
Longitudinal characterization of the metabolome of dairy cows transitioning from one lactation to the next: Investigations in fecal samples.从一个泌乳期过渡到下一个泌乳期的奶牛代谢组的纵向特征:粪便样本研究。
J Dairy Sci. 2025 May;108(5):5405-5419. doi: 10.3168/jds.2025-26273. Epub 2025 Mar 3.
6
Elevation of blood β-hydroxybutyrate concentration affects glucose metabolism in dairy cows before and after parturition.血液中β-羟基丁酸浓度的升高会影响奶牛分娩前后的葡萄糖代谢。
J Dairy Sci. 2017 Mar;100(3):2323-2333. doi: 10.3168/jds.2016-11714. Epub 2017 Jan 18.
7
Activated autophagy-lysosomal pathway in dairy cows with hyperketonemia is associated with lipolysis of adipose tissues.患有酮血症的奶牛中激活的自噬溶酶体途径与脂肪组织的脂解有关。
J Dairy Sci. 2022 Aug;105(8):6997-7010. doi: 10.3168/jds.2021-21287. Epub 2022 Jun 7.
8
Association of Body Condition Score and Score Change during the Late Dry Period on Temporal Patterns of Beta-Hydroxybutyrate Concentration and Milk Yield and Composition in Early Lactation of Dairy Cows.奶牛干奶后期体况评分及评分变化与泌乳早期β-羟基丁酸浓度、产奶量和乳成分时间模式的关联
Animals (Basel). 2021 Apr 8;11(4):1054. doi: 10.3390/ani11041054.
9
The effect of different treatments for early-lactation hyperketonemia on blood β-hydroxybutyrate, plasma nonesterified fatty acids, glucose, insulin, and glucagon in dairy cattle.不同处理方法对奶牛早期泌乳期酮血症的血液β-羟基丁酸、血浆非酯化脂肪酸、葡萄糖、胰岛素和胰高血糖素的影响。
J Dairy Sci. 2017 Aug;100(8):6470-6482. doi: 10.3168/jds.2016-12532. Epub 2017 May 24.
10
Temporal profiles describing markers of inflammation and metabolism during the transition period of pasture-based, seasonal-calving dairy cows.描述基于牧场、季节性产犊奶牛过渡期间炎症和代谢标志物的时间曲线。
J Dairy Sci. 2022 Mar;105(3):2669-2698. doi: 10.3168/jds.2021-20883. Epub 2022 Jan 5.

引用本文的文献

1
Social Microbial Transmission in a Solitary Mammal.独居哺乳动物中的社会性微生物传播
Ecol Lett. 2025 Aug;28(8):e70186. doi: 10.1111/ele.70186.
2
The bacterial faecal microbiota shifts during the transition period in dairy cows.奶牛围产期的细菌粪便微生物群会发生变化。
Anim Microbiome. 2025 Jul 24;7(1):79. doi: 10.1186/s42523-025-00443-7.
3
Disruption of hindgut microbiome homeostasis promotes postpartum energy metabolism disorders in dairy ruminants by inhibiting acetate-mediated hepatic AMPK-PPARA axis.后肠微生物群稳态的破坏通过抑制乙酸盐介导的肝脏AMPK-PPARA轴,促进奶牛产后能量代谢紊乱。

本文引用的文献

1
MetOrigin: Discriminating the origins of microbial metabolites for integrative analysis of the gut microbiome and metabolome.MetOrigin:区分微生物代谢物的来源以进行肠道微生物组和代谢组的综合分析。
Imeta. 2022 Mar 21;1(1):e10. doi: 10.1002/imt2.10. eCollection 2022 Mar.
2
Dynamic fecal microenvironment properties enable predictions and understanding of peripartum blood oxidative status and nonesterified fatty acids in dairy cows.动态粪便微环境特性可预测和理解围产期奶牛血液氧化状态和非酯化脂肪酸。
J Dairy Sci. 2024 Jan;107(1):573-592. doi: 10.3168/jds.2022-23066. Epub 2023 Sep 9.
3
Evaluating variations in metabolic profiles during the dry period related to the time of hyperketonemia onset in dairy cows.
Microbiome. 2025 Jul 16;13(1):167. doi: 10.1186/s40168-025-02150-6.
4
Associations between hyperketonemia and the rumen metagenome and metabolome in Holstein cows during the first 2 weeks postpartum.产后前两周荷斯坦奶牛高酮血症与瘤胃宏基因组和代谢组之间的关联
Anim Microbiome. 2025 Jun 4;7(1):59. doi: 10.1186/s42523-025-00430-y.
5
Deterministic succession patterns in the rumen and fecal microbiome associate with host metabolic shifts in peripartum dairy cattle.瘤胃和粪便微生物群中的确定性演替模式与围产期奶牛的宿主代谢变化相关。
Gigascience. 2025 Jan 6;14. doi: 10.1093/gigascience/giaf042.
6
Gut microbiota regulates hepatic ketogenesis and lipid accumulation in ketogenic diet-induced hyperketonemia by disrupting bile acid metabolism.肠道微生物群通过扰乱胆汁酸代谢来调节生酮饮食诱导的高酮血症中的肝脏生酮作用和脂质积累。
Gut Microbes. 2025 Dec;17(1):2496437. doi: 10.1080/19490976.2025.2496437. Epub 2025 Apr 23.
7
Insights into the Regulatory Effect of Danggui Buxue Tang in Postpartum Dairy Cows Through an Integrated Analysis of Multi-Omics and Network Analysis.通过多组学综合分析和网络分析洞察当归补血汤对产后奶牛的调节作用
Life (Basel). 2025 Mar 5;15(3):408. doi: 10.3390/life15030408.
8
Rumen microbiome associates with postpartum ketosis development in dairy cows: a prospective nested case-control study.瘤胃微生物群与奶牛产后酮病的发生有关:一项前瞻性巢式病例对照研究。
Microbiome. 2025 Mar 8;13(1):69. doi: 10.1186/s40168-025-02072-3.
9
Metabolic pathways associated with Firmicutes prevalence in the gut of multiple livestock animals and humans.与多种家畜和人类肠道中厚壁菌门优势存在相关的代谢途径。
Anim Microbiome. 2025 Mar 3;7(1):20. doi: 10.1186/s42523-025-00379-y.
10
The Positive Regulatory Effect of DBT on Lipid Metabolism in Postpartum Dairy Cows.DBT对产后奶牛脂质代谢的正向调节作用
Metabolites. 2025 Jan 16;15(1):58. doi: 10.3390/metabo15010058.
评估奶牛干奶期代谢谱的变化与酮病发生时间的关系。
PLoS One. 2023 Aug 10;18(8):e0289165. doi: 10.1371/journal.pone.0289165. eCollection 2023.
4
Physiological Conditions Leading to Maternal Subclinical Ketosis in Holstein Dairy Cows Can Impair the Offspring's Postnatal Growth and Gut Microbiome Development.导致荷斯坦奶牛母体亚临床酮症的生理状况会损害后代的产后生长和肠道微生物群发育。
Microorganisms. 2023 Jul 19;11(7):1839. doi: 10.3390/microorganisms11071839.
5
MicrobiomeAnalyst 2.0: comprehensive statistical, functional and integrative analysis of microbiome data.微生物组分析家 2.0:全面的微生物组数据分析的统计、功能和综合分析。
Nucleic Acids Res. 2023 Jul 5;51(W1):W310-W318. doi: 10.1093/nar/gkad407.
6
The Alterations of Gut Microbiome and Lipid Metabolism in Patients with Spinal Muscular Atrophy.脊髓性肌萎缩症患者肠道微生物群和脂质代谢的改变
Neurol Ther. 2023 Jun;12(3):961-976. doi: 10.1007/s40120-023-00477-6. Epub 2023 Apr 27.
7
The hindgut microbiome contributes to host oxidative stress in postpartum dairy cows by affecting glutathione synthesis process.后肠微生物组通过影响谷胱甘肽合成过程来增加产后奶牛的氧化应激。
Microbiome. 2023 Apr 22;11(1):87. doi: 10.1186/s40168-023-01535-9.
8
Ruminant Metabolic Diseases: Perturbed Homeorhesis.反刍动物代谢疾病:内稳态失调。
Vet Clin North Am Food Anim Pract. 2023 Jul;39(2):185-201. doi: 10.1016/j.cvfa.2023.02.001. Epub 2023 Apr 7.
9
Association between Tryptophan Metabolism and Inflammatory Biomarkers in Dairy Cows with Ketosis.酮病奶牛色氨酸代谢与炎症生物标志物之间的关联
Metabolites. 2023 Feb 23;13(3):333. doi: 10.3390/metabo13030333.
10
Gut microbiome is linked to functions of peripheral immune cells in transition cows during excessive lipolysis.肠道微生物群与过度脂肪分解期间过渡奶牛外周免疫细胞的功能有关。
Microbiome. 2023 Mar 3;11(1):40. doi: 10.1186/s40168-023-01492-3.