Suppr超能文献

“总结性”的成绩算数吗?在医学进步测试中,授予学习学分对反馈使用和应试动机的影响。

Does 'summative' count? The influence of the awarding of study credits on feedback use and test-taking motivation in medical progress testing.

机构信息

Center for Innovation in Medical Education, Leiden University Medical Center, Leiden, The Netherlands.

School of Health Professions Education, Faculty of Health, Medicine and Life Sciences, Maastricht University, Maastricht, The Netherlands.

出版信息

Adv Health Sci Educ Theory Pract. 2024 Nov;29(5):1665-1688. doi: 10.1007/s10459-024-10324-4. Epub 2024 Mar 19.

Abstract

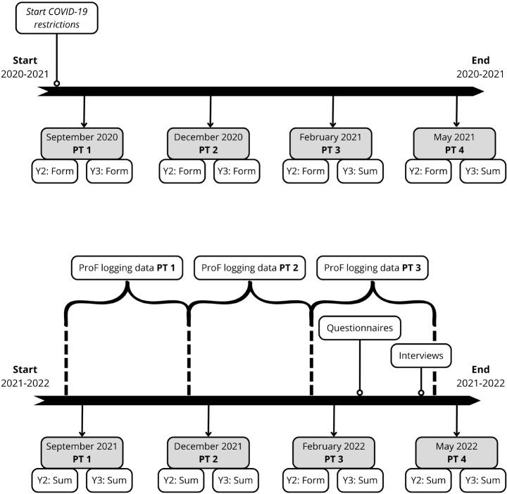
Despite the increasing implementation of formative assessment in medical education, its' effect on learning behaviour remains questionable. This effect may depend on how students value formative, and summative assessments differently. Informed by Expectancy Value Theory, we compared test preparation, feedback use, and test-taking motivation of medical students who either took a purely formative progress test (formative PT-group) or a progress test that yielded study credits (summative PT-group). In a mixed-methods study design, we triangulated quantitative questionnaire data (n = 264), logging data of an online PT feedback system (n = 618), and qualitative interview data (n = 21) to compare feedback use, and test-taking motivation between the formative PT-group (n = 316), and the summative PT-group (n = 302). Self-reported, and actual feedback consultation was higher in the summative PT-group. Test preparation, and active feedback use were relatively low and similar in both groups. Both quantitative, and qualitative results showed that the motivation to prepare and consult feedback relates to how students value the assessment. In the interview data, a link could be made with goal orientation theory, as performance-oriented students perceived the formative PT as not important due to the lack of study credits. This led to low test-taking effort, and feedback consultation after the formative PT. In contrast, learning-oriented students valued the formative PT, and used it for self-study or self-assessment to gain feedback. Our results indicate that most students are less motivated to put effort in the test, and use feedback when there are no direct consequences. A supportive assessment environment that emphasizes recognition of the value of formative testing is required to motivate students to use feedback for learning.

摘要

尽管形成性评估在医学教育中的实施越来越多,但它对学习行为的影响仍存在疑问。这种效果可能取决于学生对形成性评估和总结性评估的重视程度不同。在期望价值理论的指导下,我们比较了接受纯形成性进展测试(形成性 PT 组)或进行产生学习学分的进展测试(总结性 PT 组)的医学生的备考、使用反馈和考试动机。在混合方法研究设计中,我们对定量问卷数据(n=264)、在线 PT 反馈系统的日志数据(n=618)和定性访谈数据(n=21)进行了三角测量,以比较形成性 PT 组(n=316)和总结性 PT 组(n=302)之间的反馈使用和考试动机。总结性 PT 组的自我报告和实际反馈咨询更高。备考和主动使用反馈的情况在两个组中都相对较低且相似。定量和定性结果均表明,备考和咨询反馈的动机与学生对评估的重视程度有关。在访谈数据中,可以与目标定向理论联系起来,因为表现导向型学生由于缺乏学习学分,认为形成性 PT 不重要。这导致他们在形成性测试后对考试和反馈咨询的投入较低。相比之下,学习导向型学生重视形成性 PT,并将其用于自学或自我评估以获得反馈。我们的结果表明,当没有直接后果时,大多数学生对考试投入的动力较低,并且对使用反馈的动力也较低。需要一个支持性的评估环境,强调对形成性测试价值的认可,以激励学生将反馈用于学习。

https://cdn.ncbi.nlm.nih.gov/pmc/blobs/b1b6/11549188/916654a38030/10459_2024_10324_Fig1_HTML.jpg

文献AI研究员

20分钟写一篇综述,助力文献阅读效率提升50倍。

立即体验

用中文搜PubMed

大模型驱动的PubMed中文搜索引擎

马上搜索

文档翻译

学术文献翻译模型,支持多种主流文档格式。

立即体验