• 文献检索
  • 文档翻译
  • 深度研究
  • 学术资讯
  • Suppr Zotero 插件Zotero 插件
  • 邀请有礼
  • 套餐&价格
  • 历史记录
应用&插件
Suppr Zotero 插件Zotero 插件浏览器插件Mac 客户端Windows 客户端微信小程序
定价
高级版会员购买积分包购买API积分包
服务
文献检索文档翻译深度研究API 文档MCP 服务
关于我们
关于 Suppr公司介绍联系我们用户协议隐私条款
关注我们

Suppr 超能文献

核心技术专利:CN118964589B侵权必究
粤ICP备2023148730 号-1Suppr @ 2026

文献检索

告别复杂PubMed语法,用中文像聊天一样搜索,搜遍4000万医学文献。AI智能推荐,让科研检索更轻松。

立即免费搜索

文件翻译

保留排版,准确专业,支持PDF/Word/PPT等文件格式,支持 12+语言互译。

免费翻译文档

深度研究

AI帮你快速写综述,25分钟生成高质量综述,智能提取关键信息,辅助科研写作。

立即免费体验

5-HT_FAsTR:一种通用的、无标记的、高通量的基于荧光的微孔板检测方法,用于定量检测血清素转运体和释放。

5-HT_FAsTR: a versatile, label-free, high-throughput, fluorescence-based microplate assay to quantify serotonin transport and release.

机构信息

Department of Forensic Medicine, Aarhus University, Palle Juul-Jensens Boulevard 99, 8200, Aarhus N, Denmark.

Department of Biochemistry and Molecular Medicine, University of California, Davis, CA, 95616-8635, USA.

出版信息

Sci Rep. 2024 Mar 19;14(1):6541. doi: 10.1038/s41598-024-56712-z.

DOI:10.1038/s41598-024-56712-z
PMID:38504103
原文链接:https://pmc.ncbi.nlm.nih.gov/articles/PMC10951269/
Abstract

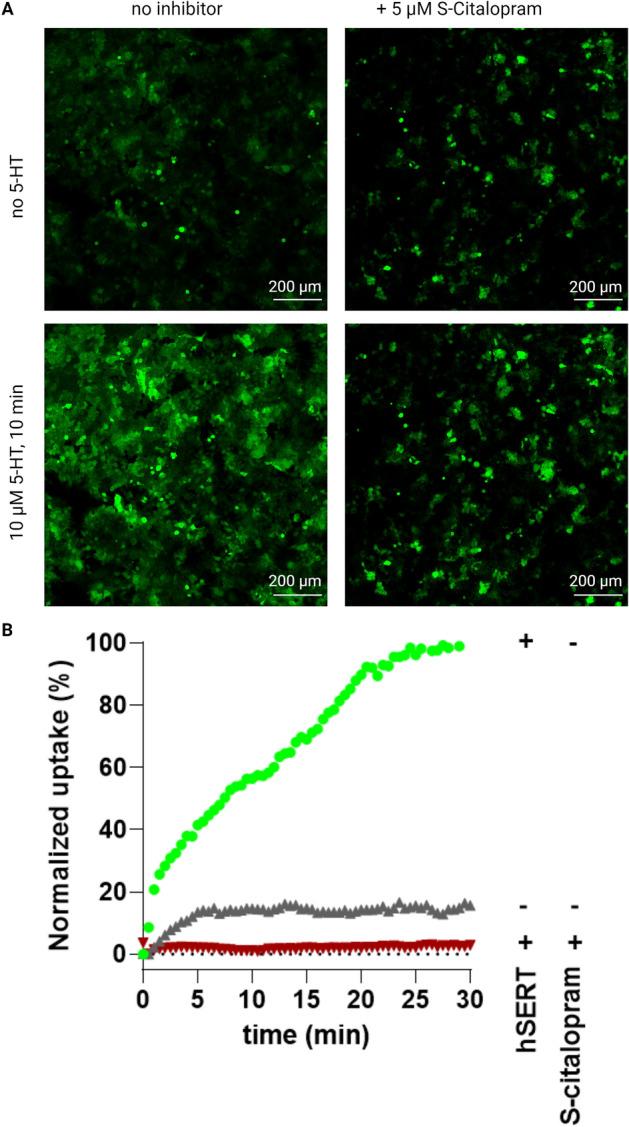
The neurotransmitter serotonin plays a pivotal role in mood and depression. It also acts as a vasoconstrictor within blood vessels and is the main neurotransmitter in the gastrointestinal system. In neurotransmission, released serotonin is taken up by serotonin transporters, which are principal targets of antidepressants and the psychostimulant, ecstasy. The investigation of serotonin transporters have relied almost exclusively on the use of radiolabeled serotonin in heterogenous end-point assays. Here we adapt the genetically encoded fluorescent biosensor, iSeroSnFR, to establish and validate the Serotonin (5-HT) Fluorescence Assay for Transport and Release (5-HT_FAsTR) for functional and pharmacological studies of serotonin transport and release. We demonstrate the applicability of the method for the study of a neuronal, high-affinity, low-capacity serotonin transporter (SERT) as well as an extraneuronal low-affinity, high-capacity organic cation transporter and mutants thereof. 5HT_FAsTR offers an accessible, versatile and reliable semi-homogenous assay format that only relies on a fluorescence plate reader for repeated, real-time measurements of serotonin influx and efflux. 5HT_FAsTR accelerates and democratizes functional characterization and pharmacological studies of serotonin transporters and genetic variants thereof in disease states such as depression, anxiety and ADHD.

摘要

神经递质 5-羟色胺在情绪和抑郁中起着关键作用。它在血管中也充当血管收缩剂,并且是胃肠道系统中的主要神经递质。在神经传递中,释放的 5-羟色胺被 5-羟色胺转运蛋白摄取,而 5-羟色胺转运蛋白是抗抑郁药和致幻剂摇头丸的主要靶点。对 5-羟色胺转运蛋白的研究几乎完全依赖于使用放射性标记的 5-羟色胺进行异质终点测定。在这里,我们改编了基因编码的荧光生物传感器 iSeroSnFR,以建立和验证 5-羟色胺(5-HT)荧光转运和释放测定(5-HT_FAsTR),用于 5-羟色胺转运和释放的功能和药理学研究。我们证明了该方法适用于研究神经元高亲和力、低容量 5-羟色胺转运蛋白(SERT)以及非神经元低亲和力、高容量有机阳离子转运蛋白及其突变体。5HT_FAsTR 提供了一种易于使用、多功能且可靠的半同质测定格式,仅依赖荧光平板读数器即可进行重复的实时测量 5-羟色胺内流和外流。5HT_FAsTR 加速了功能表征和药理学研究,并使 5-羟色胺转运体及其在疾病状态(如抑郁症、焦虑症和 ADHD)中的遗传变异民主化。

https://cdn.ncbi.nlm.nih.gov/pmc/blobs/9e42/10951269/a4ce5d93dfd3/41598_2024_56712_Fig6_HTML.jpg
https://cdn.ncbi.nlm.nih.gov/pmc/blobs/9e42/10951269/2a3ea0cf7be5/41598_2024_56712_Fig1_HTML.jpg
https://cdn.ncbi.nlm.nih.gov/pmc/blobs/9e42/10951269/c6bc118fc8d3/41598_2024_56712_Fig2_HTML.jpg
https://cdn.ncbi.nlm.nih.gov/pmc/blobs/9e42/10951269/14313bd631e1/41598_2024_56712_Fig3_HTML.jpg
https://cdn.ncbi.nlm.nih.gov/pmc/blobs/9e42/10951269/7e9568ad8946/41598_2024_56712_Fig4_HTML.jpg
https://cdn.ncbi.nlm.nih.gov/pmc/blobs/9e42/10951269/9ba43d3e92a6/41598_2024_56712_Fig5_HTML.jpg
https://cdn.ncbi.nlm.nih.gov/pmc/blobs/9e42/10951269/a4ce5d93dfd3/41598_2024_56712_Fig6_HTML.jpg
https://cdn.ncbi.nlm.nih.gov/pmc/blobs/9e42/10951269/2a3ea0cf7be5/41598_2024_56712_Fig1_HTML.jpg
https://cdn.ncbi.nlm.nih.gov/pmc/blobs/9e42/10951269/c6bc118fc8d3/41598_2024_56712_Fig2_HTML.jpg
https://cdn.ncbi.nlm.nih.gov/pmc/blobs/9e42/10951269/14313bd631e1/41598_2024_56712_Fig3_HTML.jpg
https://cdn.ncbi.nlm.nih.gov/pmc/blobs/9e42/10951269/7e9568ad8946/41598_2024_56712_Fig4_HTML.jpg
https://cdn.ncbi.nlm.nih.gov/pmc/blobs/9e42/10951269/9ba43d3e92a6/41598_2024_56712_Fig5_HTML.jpg
https://cdn.ncbi.nlm.nih.gov/pmc/blobs/9e42/10951269/a4ce5d93dfd3/41598_2024_56712_Fig6_HTML.jpg

相似文献

1
5-HT_FAsTR: a versatile, label-free, high-throughput, fluorescence-based microplate assay to quantify serotonin transport and release.5-HT_FAsTR:一种通用的、无标记的、高通量的基于荧光的微孔板检测方法,用于定量检测血清素转运体和释放。
Sci Rep. 2024 Mar 19;14(1):6541. doi: 10.1038/s41598-024-56712-z.
2
MDMA (Ecstasy) and human dopamine, norepinephrine, and serotonin transporters: implications for MDMA-induced neurotoxicity and treatment.摇头丸(摇头丸)与人类多巴胺、去甲肾上腺素和5-羟色胺转运体:对摇头丸所致神经毒性及治疗的影响
Psychopharmacology (Berl). 2007 Jan;189(4):489-503. doi: 10.1007/s00213-005-0174-5. Epub 2005 Oct 12.
3
Organic Cation Transporters in Psychiatric Disorders.精神疾病中的有机阳离子转运体。
Handb Exp Pharmacol. 2021;266:215-239. doi: 10.1007/164_2021_473.
4
Validation of a fluorescence-based high-throughput assay for the measurement of neurotransmitter transporter uptake activity.用于测量神经递质转运体摄取活性的基于荧光的高通量检测方法的验证
J Neurosci Methods. 2008 Mar 30;169(1):168-76. doi: 10.1016/j.jneumeth.2007.12.004. Epub 2007 Dec 17.
5
Unfaithful neurotransmitter transporters: focus on serotonin uptake and implications for antidepressant efficacy.不忠的神经递质转运体:聚焦于5-羟色胺摄取及其对抗抑郁疗效的影响
Pharmacol Ther. 2009 Jan;121(1):89-99. doi: 10.1016/j.pharmthera.2008.10.004. Epub 2008 Oct 29.
6
Molecular Design of SERTlight: A Fluorescent Serotonin Probe for Neuronal Labeling in the Brain.SERTlight 的分子设计:一种用于大脑神经元标记的荧光血清素探针。
J Am Chem Soc. 2024 Apr 10;146(14):9564-9574. doi: 10.1021/jacs.3c11617. Epub 2024 Apr 1.
7
Amphetamine action at the cocaine- and antidepressant-sensitive serotonin transporter is modulated by αCaMKII.苯丙胺对可卡因和抗抑郁药敏感的5-羟色胺转运体的作用受α钙调蛋白激酶II调节。
J Neurosci. 2015 May 27;35(21):8258-71. doi: 10.1523/JNEUROSCI.4034-14.2015.
8
The cellular distribution of serotonin transporter is impeded on serotonin-altered vimentin network.血清素转运体的细胞分布在血清素改变的波形蛋白网络上受到阻碍。
PLoS One. 2009;4(3):e4730. doi: 10.1371/journal.pone.0004730. Epub 2009 Mar 9.
9
Organic cation transporter 3: Keeping the brake on extracellular serotonin in serotonin-transporter-deficient mice.有机阳离子转运体3:在血清素转运体缺陷小鼠中抑制细胞外血清素
Proc Natl Acad Sci U S A. 2008 Dec 2;105(48):18976-81. doi: 10.1073/pnas.0800466105. Epub 2008 Nov 24.
10
Decynium-22 enhances SSRI-induced antidepressant-like effects in mice: uncovering novel targets to treat depression.Decynium-22 增强了 SSRI 类抗抑郁药在小鼠中的抗抑郁样作用:揭示了治疗抑郁症的新靶点。
J Neurosci. 2013 Jun 19;33(25):10534-43. doi: 10.1523/JNEUROSCI.5687-11.2013.

引用本文的文献

1
Genetically encoded sensors illuminate detection for neurotransmission: Development, application, and optimization strategies.基因编码传感器照亮神经传递检测:发展、应用及优化策略
IBRO Neurosci Rep. 2025 Mar 13;18:476-490. doi: 10.1016/j.ibneur.2025.03.003. eCollection 2025 Jun.

本文引用的文献

1
Multimodal detection of dopamine by sniffer cells expressing genetically encoded fluorescent sensors.嗅探细胞表达遗传编码荧光传感器对多巴胺的多模式检测。
Commun Biol. 2022 Jun 10;5(1):578. doi: 10.1038/s42003-022-03488-5.
2
Novel Molecular Targets of Antidepressants.抗抑郁药的新型分子靶点。
Molecules. 2022 Jan 14;27(2):533. doi: 10.3390/molecules27020533.
3
Organic Cation Transporters in Brain Catecholamine Homeostasis.脑儿茶酚胺稳态中的有机阳离子转运体。
Handb Exp Pharmacol. 2021;266:187-197. doi: 10.1007/164_2021_470.
4
Genetically Encoded Fluorescent Indicators for Imaging Brain Chemistry.基因编码荧光指示剂用于脑化学成像。
Biosensors (Basel). 2021 Apr 11;11(4):116. doi: 10.3390/bios11040116.
5
Directed Evolution of a Selective and Sensitive Serotonin Sensor via Machine Learning.通过机器学习对选择性和灵敏的血清素传感器进行定向进化。
Cell. 2020 Dec 23;183(7):1986-2002.e26. doi: 10.1016/j.cell.2020.11.040. Epub 2020 Dec 16.
6
Imaging Neurotransmitter and Neuromodulator Dynamics In Vivo with Genetically Encoded Indicators.利用基因编码指示剂在体成像神经递质和神经调质动力学。
Neuron. 2020 Oct 14;108(1):17-32. doi: 10.1016/j.neuron.2020.09.036.
7
Organic Cation Transporters in Health and Disease.有机阳离子转运体在健康和疾病中的作用
Pharmacol Rev. 2020 Jan;72(1):253-319. doi: 10.1124/pr.118.015578.
8
Serotonin transport in the 21st century.二十一世纪的血清素转运蛋白
J Gen Physiol. 2019 Nov 4;151(11):1248-1264. doi: 10.1085/jgp.201812066. Epub 2019 Sep 30.
9
Neuropharmacology of Synthetic Cathinones.合成卡西酮的神经药理学
Handb Exp Pharmacol. 2018;252:113-142. doi: 10.1007/164_2018_178.
10
Roles for the uptake transporter OCT3 in regulation of dopaminergic neurotransmission and behavior.OCT3 摄取转运体在多巴胺能神经传递和行为调节中的作用。
Neurochem Int. 2019 Feb;123:46-49. doi: 10.1016/j.neuint.2018.07.008. Epub 2018 Jul 25.