Suppr超能文献

四个新基因的体细胞突变导致乳腺癌同源重组缺陷:一项真实世界的临床肿瘤测序研究。

Somatic mutations in four novel genes contribute to homologous recombination deficiency in breast cancer: a real-world clinical tumor sequencing study.

机构信息

Cellular & Molecular Diagnostics Center, Sun Yat-sen Memorial Hospital, Sun Yat-sen University, Guangzhou, PR China.

Guangdong Provincial Key Laboratory of Malignant Tumor Epigenetics and Gene Regulation, Guangzhou, PR China.

出版信息

J Pathol Clin Res. 2024 Mar;10(2):e12367. doi: 10.1002/2056-4538.12367.

Abstract

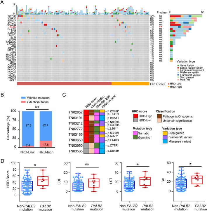
Breast cancers involving mutations in homologous recombination (HR) genes, most commonly BRCA1 and BRCA2 (BRCA1/2), respond well to PARP inhibitors and platinum-based chemotherapy. However, except for these specific HR genes, it is not clear which other mutations contribute to homologous recombination defects (HRD). Here, we performed next-generation sequencing of tumor tissues and matched blood samples from 119 breast cancer patients using the OncoScreen Plus panel. Genomic mutation characteristics and HRD scores were analyzed. In the HR genes, we found that BRCA1/2 and PLAB2 mutations were related to HRD. HRD was also detected in a subset of patients without germline or somatic mutations in BRCA1/2, PLAB2, or other HR-related genes. Notably, LRP1B, NOTCH3, GATA2, and CARD11 (abbreviated as LNGC) mutations were associated with high HRD scores in breast cancer patients. Furthermore, functional experiments demonstrated that silencing CARD11 and GATA2 impairs HR repair efficiency and enhances the sensitivity of tumor cells to olaparib treatment. In summary, in the absence of mutations in the HR genes, the sensitivity of tumor cells to PARP inhibitors and platinum-based chemotherapy may be enhanced in a subset of breast cancer patients with LNGC somatic mutations.

摘要

涉及同源重组 (HR) 基因突变的乳腺癌,最常见的是 BRCA1 和 BRCA2(BRCA1/2),对 PARP 抑制剂和铂类化疗反应良好。然而,除了这些特定的 HR 基因外,目前尚不清楚其他哪些突变导致同源重组缺陷(HRD)。在这里,我们使用 OncoScreen Plus 面板对 119 名乳腺癌患者的肿瘤组织和匹配的血液样本进行了下一代测序。分析了基因组突变特征和 HRD 评分。在 HR 基因中,我们发现 BRCA1/2 和 PLAB2 突变与 HRD 相关。在 BRCA1/2、PLAB2 或其他 HR 相关基因中没有种系或体细胞突变的一部分患者中也检测到 HRD。值得注意的是,LRP1B、NOTCH3、GATA2 和 CARD11(简称 LNGC)突变与乳腺癌患者的高 HRD 评分相关。此外,功能实验表明,沉默 CARD11 和 GATA2 会损害 HR 修复效率,并增强肿瘤细胞对奥拉帕利治疗的敏感性。总之,在 HR 基因无突变的情况下,LNGC 体细胞突变的一部分乳腺癌患者的肿瘤细胞对 PARP 抑制剂和铂类化疗的敏感性可能增强。

https://cdn.ncbi.nlm.nih.gov/pmc/blobs/0aa8/10951049/25b4ace9b301/CJP2-10-e12367-g005.jpg

文献AI研究员

20分钟写一篇综述,助力文献阅读效率提升50倍。

立即体验

用中文搜PubMed

大模型驱动的PubMed中文搜索引擎

马上搜索

文档翻译

学术文献翻译模型,支持多种主流文档格式。

立即体验