Suppr超能文献

基因组不稳定评分与TP53状态联合用于肺腺癌预后预测

Combination of genomic instability score and TP53 status for prognosis prediction in lung adenocarcinoma.

作者信息

Feng Juan, Lan Yang, Liu Feng, Yuan Ye, Ge Jia, Wei Sen, Luo Hu, Li Jianjun, Luo Tao, Bian Xiuwu

机构信息

Institute of Pathology and Southwest Cancer Center, Southwest Hospital, Third Military Medical University (Army Medical University) and Key Laboratory of Tumor Immunopathology, Ministry of Education of China, 400038, Chongqing, China.

Department of Respiratory and Critical Care Medicine, Southwest Hospital, Third Military Medical University (Army Medical University), 400038, Chongqing, China.

出版信息

NPJ Precis Oncol. 2023 Oct 31;7(1):110. doi: 10.1038/s41698-023-00465-x.

Abstract

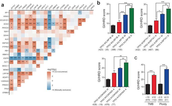
The genomic instability (GI) /homologous recombination deficiency (HRD) score, calculated as the sum of the events of loss of heterozygosity (LOH), large-scale state transition (LST) and telomere allele imbalance (TAI), is used to guide the choice of treatment in several cancers, but its relationship with genomic features, clinicopathological characteristics and prognosis in lung cancer is poorly understood, which could lead to population bias in prospective studies. We retrospectively analyzed 1011 lung cancer patients whose tumor samples were successfully profiled by high-throughput sequencing panel including GI/HRD score. Alterations of many cancer suppressor genes were associated with higher GI/HRD scores, biallelic inactivation of TP53 was correlated with a high GI/HRD score. A combination of two gene alterations exhibited a higher GI/HRD scores than single gene alterations. The GI/HRD score was associated with advanced stages in lung adenocarcinoma but not in lung squamous cell carcinoma. Furthermore, patients with higher GI/HRD scores had significantly shorter overall survival and progression-free survival than patients with lower GI/HRD scores. Finally, patients with a combination of a higher GI/HRD scores and TP53 alteration exhibited an extremely poor prognosis compared with patients with a lower GI/HRD scores and wild-type TP53 (overall survival, training cohort, hazard ratio (HR) = 8.56, P < 0.001; validation cohort, HR = 6.47, P < 0.001; progression-free survival, HR = 4.76, P < 0.001). Our study revealed the prognostic value of the GI/HRD score in lung adenocarcinoma, but not for all lung cancer. Moreover, the combination of the GI/HRD score and TP53 status could be a promising strategy to predict the prognosis of patients with lung adenocarcinoma.

摘要

基因组不稳定(GI)/同源重组缺陷(HRD)评分是通过杂合性缺失(LOH)、大规模状态转换(LST)和端粒等位基因不平衡(TAI)事件的总和来计算的,它被用于指导多种癌症的治疗选择,但人们对其与肺癌基因组特征、临床病理特征及预后的关系了解甚少,这可能导致前瞻性研究中的人群偏差。我们回顾性分析了1011例肺癌患者,这些患者的肿瘤样本通过包括GI/HRD评分的高通量测序面板成功进行了分析。许多抑癌基因的改变与较高的GI/HRD评分相关,TP53的双等位基因失活与高GI/HRD评分相关。两个基因改变的组合比单个基因改变表现出更高的GI/HRD评分。GI/HRD评分与肺腺癌的晚期阶段相关,但与肺鳞状细胞癌无关。此外,GI/HRD评分较高的患者的总生存期和无进展生存期明显短于GI/HRD评分较低的患者。最后,与GI/HRD评分较低且TP53野生型的患者相比,GI/HRD评分较高且伴有TP53改变的患者预后极差(总生存期,训练队列,风险比(HR)=8.56,P<0.001;验证队列,HR=6.47,P<0.001;无进展生存期,HR=4.76,P<0.001)。我们的研究揭示了GI/HRD评分在肺腺癌中的预后价值,但并非对所有肺癌都适用。此外,GI/HRD评分与TP53状态的组合可能是预测肺腺癌患者预后的一种有前景的策略。

https://cdn.ncbi.nlm.nih.gov/pmc/blobs/0124/10618567/4f2c92e41da7/41698_2023_465_Fig1_HTML.jpg

文献检索

告别复杂PubMed语法,用中文像聊天一样搜索,搜遍4000万医学文献。AI智能推荐,让科研检索更轻松。

立即免费搜索

文件翻译

保留排版,准确专业,支持PDF/Word/PPT等文件格式,支持 12+语言互译。

免费翻译文档

深度研究

AI帮你快速写综述,25分钟生成高质量综述,智能提取关键信息,辅助科研写作。

立即免费体验