Department of Clinical Infection, Microbiology and Immunology, Institute of Infection, Veterinary and Ecological Sciences, University of Liverpool, Liverpool, United Kingdom.
Roald Dahl Haemostasis and Thrombosis Centre, Liverpool University Hospitals NHS Foundation Trust, Liverpool, United Kingdom.
Blood Adv. 2024 May 28;8(10):2499-2508. doi: 10.1182/bloodadvances.2023012473.
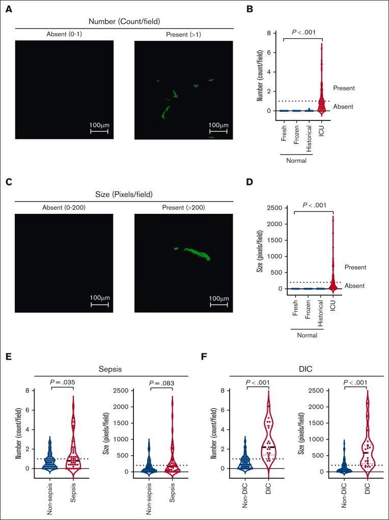
Microclots have been associated with various conditions, including postacute sequelae of severe acute respiratory syndrome coronavirus 2 infection. They have been postulated to be amyloid-fibrin(ogen) aggregates, but their role as a prognostic biomarker remains unclear. To examine their possible clinical utility, blood samples were collected for the first 96 hours from critically ill patients (n = 104) admitted to the intensive care unit (ICU). Detection was by staining platelet-poor plasma samples with thioflavin T and visualized by fluorescent microscopy. Image J software was trained to identify and quantify microclots, which were detected in 44 patients (42.3%) on ICU admission but not in the remaining 60 (57.7%) or the 20 healthy controls (0.0%). Microclots on admission to ICU were associated with a primary diagnosis of sepsis (microclots present in sepsis, 23/44 [52.3%] vs microclots absent in sepsis, 19/60 [31.7%]; P = .044). Multicolor immunofluorescence demonstrated that microclots consisted of amyloid-fibrinogen aggregates, which was supported by proteomic analysis. Patients with either a high number or larger-sized microclots had a higher likelihood of developing disseminated intravascular coagulation (odds ratio [OR], 51.4; 95% confidence interval [CI], 6.3-6721.1; P < .001) and had an increased probability of 28-day mortality (OR, 5.3; 95% CI, 2.0-15.6; P < .001). This study concludes that microclots, as defined by amyloid-fibrin(ogen) aggregates, are potentially useful in identifying sepsis and predicting adverse coagulopathic and clinical outcomes.
微栓子与多种疾病相关,包括严重急性呼吸综合征冠状病毒 2 感染的后遗症。它们被推测为淀粉样纤维(原)聚集体,但作为预后生物标志物的作用仍不清楚。为了研究它们的可能临床应用价值,在入住重症监护病房(ICU)的危重病患者入院后前 96 小时采集了血液样本(n=104)。通过用硫代黄素 T 染色血小板缺乏的血浆样本并通过荧光显微镜可视化来进行检测。Image J 软件经过训练可识别和量化微栓子,在入住 ICU 时在 44 名患者(42.3%)中检测到微栓子,但在其余 60 名(57.7%)或 20 名健康对照者(0.0%)中未检测到微栓子。入住 ICU 时的微栓子与败血症的主要诊断有关(败血症中有微栓子,23/44 [52.3%];败血症中无微栓子,19/60 [31.7%];P=0.044)。多色免疫荧光显示,微栓子由淀粉样纤维蛋白原聚集体组成,蛋白质组学分析也支持这一点。微栓子数量多或尺寸大的患者发生弥散性血管内凝血的可能性更高(比值比 [OR],51.4;95%置信区间 [CI],6.3-6721.1;P<0.001),且 28 天死亡率增加(OR,5.3;95%CI,2.0-15.6;P<0.001)。本研究得出结论,由淀粉样纤维(原)聚集体定义的微栓子在识别败血症和预测不良凝血异常和临床结局方面可能具有一定的作用。