Department of Biomedical Sciences, Cedars-Sinai Medical Center, Los Angeles, CA, USA.
Department of Radiation Oncology, Cedars-Sinai Medical Center, Los Angeles, CA, USA.
Nat Commun. 2024 Mar 20;15(1):2498. doi: 10.1038/s41467-024-46504-4.
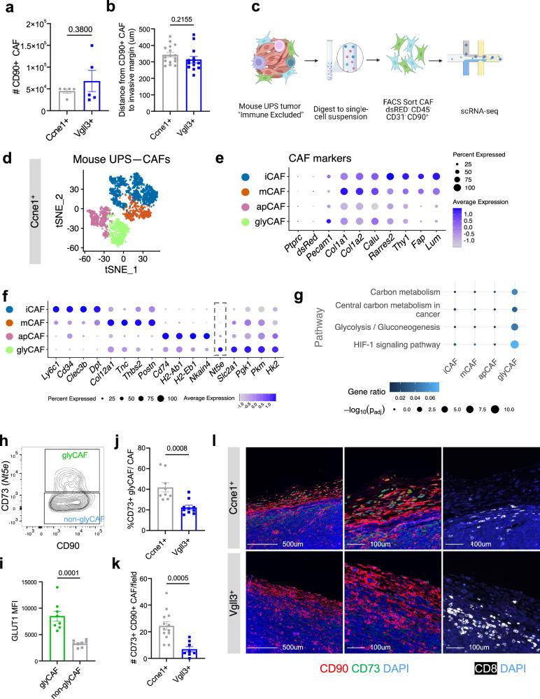
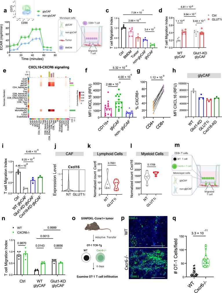
T cell-based immunotherapies have exhibited promising outcomes in tumor control; however, their efficacy is limited in immune-excluded tumors. Cancer-associated fibroblasts (CAFs) play a pivotal role in shaping the tumor microenvironment and modulating immune infiltration. Despite the identification of distinct CAF subtypes using single-cell RNA-sequencing (scRNA-seq), their functional impact on hindering T-cell infiltration remains unclear, particularly in soft-tissue sarcomas (STS) characterized by low response rates to T cell-based therapies. In this study, we characterize the STS microenvironment using murine models (in female mice) with distinct immune composition by scRNA-seq, and identify a subset of CAFs we termed glycolytic cancer-associated fibroblasts (glyCAF). GlyCAF rely on GLUT1-dependent expression of CXCL16 to impede cytotoxic T-cell infiltration into the tumor parenchyma. Targeting glycolysis decreases T-cell restrictive glyCAF accumulation at the tumor margin, thereby enhancing T-cell infiltration and augmenting the efficacy of chemotherapy. These findings highlight avenues for combinatorial therapeutic interventions in sarcomas and possibly other solid tumors. Further investigations and clinical trials are needed to validate these potential strategies and translate them into clinical practice.
基于 T 细胞的免疫疗法在肿瘤控制方面显示出了有前景的结果;然而,它们的疗效在免疫排斥肿瘤中受到限制。癌症相关成纤维细胞(CAF)在塑造肿瘤微环境和调节免疫浸润方面起着关键作用。尽管使用单细胞 RNA 测序(scRNA-seq)已经鉴定出不同的 CAF 亚型,但它们对阻止 T 细胞浸润的功能影响尚不清楚,特别是在软组织肉瘤(STS)中,这些肿瘤对基于 T 细胞的治疗反应率较低。在这项研究中,我们使用 scRNA-seq 对具有不同免疫组成的雌性小鼠的鼠模型进行了 STS 微环境的特征描述,并鉴定出一组我们称之为糖酵解癌症相关成纤维细胞(glyCAF)的 CAF 亚群。glyCAF 依赖于 GLUT1 依赖性表达 CXCL16 来阻止细胞毒性 T 细胞浸润到肿瘤实质中。靶向糖酵解会减少肿瘤边缘处限制 T 细胞的 glyCAF 聚集,从而增强 T 细胞浸润并增强化疗的疗效。这些发现为肉瘤和可能其他实体瘤的联合治疗干预提供了途径。需要进一步的研究和临床试验来验证这些潜在的策略,并将其转化为临床实践。