School of Life Science and Technology, State Key Laboratory of Urban Water Resource and Environment, Harbin Institute of Technology, Harbin, 150006, Heilongjiang, China.
Commun Biol. 2024 Mar 23;7(1):363. doi: 10.1038/s42003-024-06038-3.
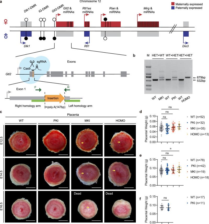
The placenta is a unique organ for ensuring normal embryonic growth in the uterine. Here, we found that maternal RNA transcription in Dlk1-Dio3 imprinted domain is essential for placentation. PolyA signals were inserted into Gtl2 to establish a mouse model to prevent the expression of maternal RNAs in the domain. The maternal allele knock-in (MKI) and homozygous (HOMO) placentas showed an expanded junctional zone, reduced labyrinth and poor vasculature impacting both fetal and maternal blood spaces. The MKI and HOMO models displayed dysregulated gene expression in the Dlk1-Dio3 domain. In situ hybridization detected Dlk1, Gtl2, Rtl1, miR-127 and Rian dysregulated in the labyrinth vasculature. MKI and HOMO induced Dlk1 to lose imprinting, and DNA methylation changes of IG-DMR and Gtl2-DMR, leading to abnormal gene expression, while the above changes didn't occur in paternal allele knock-in placentas. These findings demonstrate that maternal RNAs in the Dlk1-Dio3 domain are involved in placental vasculature, regulating gene expression, imprinting status and DNA methylation.
胎盘是确保胚胎在子宫内正常生长的独特器官。在这里,我们发现母源 RNA 转录在 Dlk1-Dio3 印迹域对于胎盘形成至关重要。我们在 Gtl2 中插入了 PolyA 信号,建立了一个小鼠模型,以防止该域中母源 RNA 的表达。母源等位基因敲入 (MKI) 和纯合 (HOMO) 胎盘显示出扩展的连接区,减少的绒毛和不良的血管生成,这影响了胎儿和母体的血液空间。MKI 和 HOMO 模型在 Dlk1-Dio3 域中显示出基因表达失调。原位杂交检测到 Dlk1、Gtl2、Rtl1、miR-127 和 Rian 在绒毛血管中失调。MKI 和 HOMO 诱导 Dlk1 失去印迹,IG-DMR 和 Gtl2-DMR 的 DNA 甲基化变化,导致异常基因表达,而这些变化在父源等位基因敲入胎盘内没有发生。这些发现表明,Dlk1-Dio3 域中的母源 RNA 参与胎盘血管生成,调节基因表达、印迹状态和 DNA 甲基化。