National-Local Joint Engineering Research Center for Livestock Breeding & Guangdong Provincial Key Lab of Agro-Animal Genomics and Molecular Breeding & Key Laboratory of Chicken Genetics, Breeding and Reproduction, Ministry of Agriculture, Department of Animal Genetics, Breeding and Reproduction, College of Animal Science, South China Agricultural University, Guangzhou 510642, China.
Int J Mol Sci. 2024 Mar 20;25(6):3516. doi: 10.3390/ijms25063516.
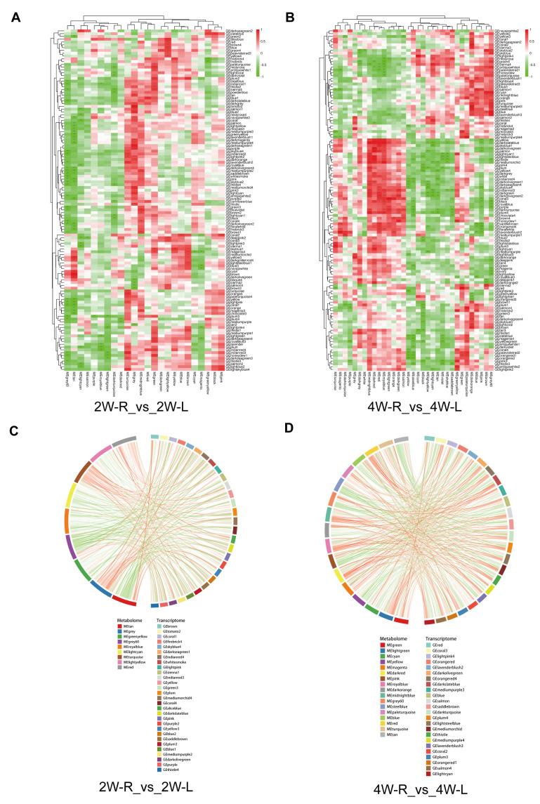
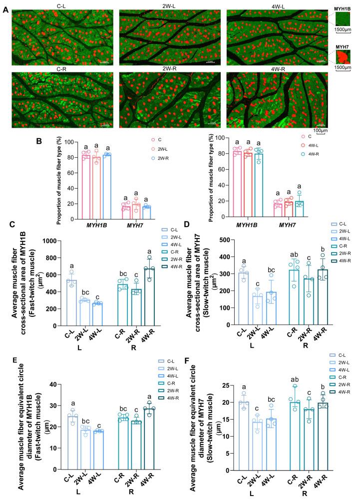
Disuse muscle atrophy is a disease caused by restricted activity, affecting human health and animal protein quality. While extensive research on its mechanism has been studied in mammals, comparatively little is known about this process in chickens, which are a significant source of protein for human consumption worldwide. Understanding the mechanisms underlying skeletal muscle atrophy in chickens is crucial for improving poultry health and productivity, as well as for developing strategies to mitigate muscle loss. In this study, two groups of chickens were subjected to limb immobilization for two and four weeks, respectively, in order to induce disuse muscle atrophy and uniformly sampled gastrocnemius muscle at the fourth week. A combined analysis of the transcriptome and metabolome was conducted to investigate the mechanisms of disuse-induced muscle atrophy. Through H&E staining and immunofluorescence, we found that, compared to slow-twitch muscle fibers, the fast-twitch muscle fibers showed a greater reduction in cross-sectional area in the immobilized leg, and were also the main driver of changes in cross-sectional area observed in the non-immobilized leg. Integrated analysis revealed that differentially expressed genes (DEGs) and differentially accumulated metabolites (DAMs) were mainly enriched in pathways related to energy metabolism, such as fatty acid metabolism, oxidative phosphorylation (OXPHOS), and glycolysis. These results provide important insights for further research on disuse muscle atrophy.
废用性肌肉萎缩是一种由活动受限引起的疾病,影响人类健康和动物蛋白质量。尽管在哺乳动物中对其机制进行了广泛的研究,但对于鸡这种全球人类消费的重要蛋白质来源,人们对这个过程知之甚少。了解鸡骨骼肌萎缩的机制对于改善家禽健康和生产力以及开发减轻肌肉损失的策略至关重要。在这项研究中,两组鸡分别进行了两周和四周的腿部固定,以诱导废用性肌肉萎缩,并在第四周均匀采集腓肠肌。通过转录组和代谢组的联合分析,研究了废用性肌肉萎缩的机制。通过 H&E 染色和免疫荧光,我们发现与慢肌纤维相比,快肌纤维在固定腿中的横截面积减少更大,并且也是非固定腿中观察到的横截面积变化的主要驱动因素。综合分析表明,差异表达基因(DEGs)和差异积累代谢物(DAMs)主要富集在与能量代谢相关的途径中,如脂肪酸代谢、氧化磷酸化(OXPHOS)和糖酵解。这些结果为进一步研究废用性肌肉萎缩提供了重要的见解。