Department of Integrated Oncology, Center for Integrated Oncology (CIO) Bonn, University Hospital Bonn, Bonn, Germany.
Department of Neurosurgery, University Hospital Bonn, Bonn, Germany.
Front Immunol. 2024 Mar 14;15:1268652. doi: 10.3389/fimmu.2024.1268652. eCollection 2024.
A multitude of findings from cell cultures and animal studies are available to support the anti-cancer properties of cannabidiol (CBD). Since CBD acts on multiple molecular targets, its clinical adaptation, especially in combination with cancer immunotherapy regimen remains a serious concern.
Considering this, we extensively studied the effect of CBD on the cytokine-induced killer (CIK) cell immunotherapy approach using multiple non-small cell lung cancer (NSCLC) cells harboring diverse genotypes.
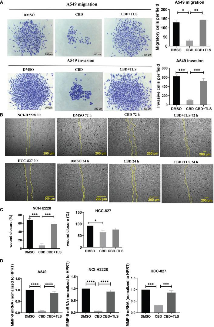
Our analysis showed that, a) The Transient Receptor Potential Cation Channel Subfamily V Member 2 (TRPV2) channel was intracellularly expressed both in NSCLC cells and CIK cells. b) A synergistic effect of CIK combined with CBD, resulted in a significant increase in tumor lysis and Interferon gamma (IFN-g) production. c) CBD had a preference to elevate the CD25+CD69+ population and the CD62L_CD45RA+terminal effector memory (EMRA) population in NKT-CIK cells, suggesting early-stage activation and effector memory differentiation in CD3+CD56+ CIK cells. Of interest, we observed that CBD enhanced the calcium influx, which was mediated by the TRPV2 channel and elevated phosphor-Extracellular signal-Regulated Kinase (p-ERK) expression directly in CIK cells, whereas ERK selective inhibitor FR180204 inhibited the increasing cytotoxic CIK ability induced by CBD. Further examinations revealed that CBD induced DNA double-strand breaks via upregulation of histone H2AX phosphorylation in NSCLC cells and the migration and invasion ability of NSCLC cells suppressed by CBD were rescued using the TRPV2 antagonist (Tranilast) in the absence of CIK cells. We further investigated the epigenetic effects of this synergy and found that adding CBD to CIK cells decreased the Long Interspersed Nuclear Element-1 (LINE-1) mRNA expression and the global DNA methylation level in NSCLC cells carrying KRAS mutation. We further investigated the epigenetic effects of this synergy and found that adding CBD to CIK cells decreased the Long Interspersed Nuclear Element-1 (LINE-1) mRNA expression and the global DNA methylation level in NSCLC cells carrying KRAS mutation.
Taken together, CBD holds a great potential for treating NSCLC with CIK cell immunotherapy. In addition, we utilized NSCLC with different driver mutations to investigate the efficacy of CBD. Our findings might provide evidence for CBD-personized treatment with NSCLC patients.
大量来自细胞培养和动物研究的发现支持大麻二酚(CBD)的抗癌特性。由于 CBD 作用于多个分子靶点,其临床应用,特别是与癌症免疫治疗方案相结合,仍然是一个严重的问题。
考虑到这一点,我们广泛研究了 CBD 对使用多种携带不同基因型的非小细胞肺癌(NSCLC)细胞的细胞因子诱导的杀伤(CIK)细胞免疫治疗方法的影响。
我们的分析表明,a)瞬时受体电位阳离子通道亚家族 V 成员 2(TRPV2)通道在 NSCLC 细胞和 CIK 细胞中均在内质网表达。b)CIK 与 CBD 联合使用产生协同效应,导致肿瘤溶解和干扰素 γ(IFN-γ)产生显著增加。c)CBD 优先增加 NKT-CIK 细胞中的 CD25+CD69+群体和 CD62L_CD45RA+终末效应记忆(EMRA)群体,提示 CD3+CD56+CIK 细胞的早期激活和效应记忆分化。有趣的是,我们观察到 CBD 增强了钙内流,这是由 TRPV2 通道介导的,并直接在 CIK 细胞中上调磷酸化细胞外信号调节激酶(p-ERK)表达,而 ERK 选择性抑制剂 FR180204 抑制了 CBD 诱导的细胞毒性 CIK 能力的增加。进一步的研究表明,CBD 通过上调组蛋白 H2AX 磷酸化在 NSCLC 细胞中诱导 DNA 双链断裂,并且 CBD 抑制的 NSCLC 细胞的迁移和侵袭能力在不存在 CIK 细胞的情况下通过 TRPV2 拮抗剂(曲尼司特)得到挽救。我们进一步研究了这种协同作用的表观遗传效应,发现将 CBD 添加到 CIK 细胞中会降低携带 KRAS 突变的 NSCLC 细胞中的长散在核元件-1(LINE-1)mRNA 表达和全基因组 DNA 甲基化水平。
综上所述,CBD 在使用 CIK 细胞免疫疗法治疗 NSCLC 方面具有巨大的潜力。此外,我们利用具有不同驱动突变的 NSCLC 来研究 CBD 的疗效。我们的发现可能为 CBD 与 NSCLC 患者的个体化治疗提供证据。