Pan Elton, Kwon Soonhyoung, Jensen Zach, Xie Mingrou, Gómez-Bombarelli Rafael, Moliner Manuel, Román-Leshkov Yuriy, Olivetti Elsa
Department of Materials Science and Engineering, Massachusetts Institute of Technology, Cambridge, Massachusetts 02139, United States.
Department of Chemical Engineering, Massachusetts Institute of Technology, Cambridge, Massachusetts 02139, United States.
ACS Cent Sci. 2024 Mar 6;10(3):729-743. doi: 10.1021/acscentsci.3c01615. eCollection 2024 Mar 27.
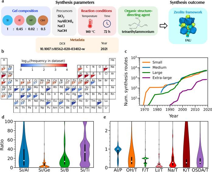
Zeolites, nanoporous aluminosilicates with well-defined porous structures, are versatile materials with applications in catalysis, gas separation, and ion exchange. Hydrothermal synthesis is widely used for zeolite production, offering control over composition, crystallinity, and pore size. However, the intricate interplay of synthesis parameters necessitates a comprehensive understanding of synthesis-structure relationships to optimize the synthesis process. Hitherto, public zeolite synthesis databases only contain a subset of parameters and are small in scale, comprising up to a few thousand synthesis routes. We present ZeoSyn, a dataset of 23,961 zeolite hydrothermal synthesis routes, encompassing 233 zeolite topologies and 921 organic structure-directing agents (OSDAs). Each synthesis route comprises comprehensive synthesis parameters: 1) gel composition, 2) reaction conditions, 3) OSDAs, and 4) zeolite products. Using ZeoSyn, we develop a machine learning classifier to predict the resultant zeolite given a synthesis route with >70% accuracy. We employ SHapley Additive exPlanations (SHAP) to uncover key synthesis parameters for >200 zeolite frameworks. We introduce an aggregation approach to extend SHAP to all building units. We demonstrate applications of this approach to phase-selective and intergrowth synthesis. This comprehensive analysis illuminates the synthesis parameters pivotal in driving zeolite crystallization, offering the potential to guide the synthesis of desired zeolites. The dataset is available at https://github.com/eltonpan/zeosyn_dataset.
沸石是具有明确多孔结构的纳米多孔铝硅酸盐,是用途广泛的材料,应用于催化、气体分离和离子交换。水热合成法被广泛用于沸石生产,可控制其组成、结晶度和孔径。然而,合成参数之间复杂的相互作用需要全面理解合成与结构的关系,以优化合成过程。迄今为止,公开的沸石合成数据库仅包含部分参数,规模较小,包含多达几千条合成路线。我们展示了ZeoSyn,这是一个包含23,961条沸石柱水热合成路线的数据集,涵盖233种沸石拓扑结构和921种有机结构导向剂(OSDA)。每条合成路线都包含全面的合成参数:1)凝胶组成,2)反应条件,3)有机结构导向剂,4)沸石产物。使用ZeoSyn,我们开发了一种机器学习分类器,在给定合成路线的情况下预测生成的沸石,准确率超过70%。我们采用SHapley加性解释(SHAP)来揭示200多种沸石骨架的关键合成参数。我们引入了一种聚合方法,将SHAP扩展到所有构建单元。我们展示了这种方法在相选择性和共生合成中的应用。这种全面分析阐明了驱动沸石结晶的关键合成参数,为指导所需沸石的合成提供了潜力。该数据集可在https://github.com/eltonpan/zeosyn_dataset获取。