Suppr超能文献

2 型糖尿病正常体重大鼠模型中肌肉萎缩的机制:采用软饲料喂养。

Mechanism of muscle atrophy in a normal-weight rat model of type 2 diabetes established by using a soft-pellet diet.

机构信息

Frontier Science Research Center, University of Miyazaki, Miyazaki, 889-1692, Japan.

Department of Sensory and Motor Organs, Faculty of Medicine, University of Miyazaki, Miyazaki, 889-1692, Japan.

出版信息

Sci Rep. 2024 Apr 1;14(1):7670. doi: 10.1038/s41598-024-57727-2.

Abstract

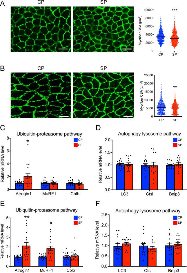
Dietary factors such as food texture affect feeding behavior and energy metabolism, potentially causing obesity and type 2 diabetes. We previously found that rats fed soft pellets (SPs) were neither hyperphagic nor overweight but demonstrated glucose intolerance, insulin resistance, and hyperplasia of pancreatic β-cells. In the present study, we investigated the mechanism of muscle atrophy in rats that had been fed SPs on a 3-h time-restricted feeding schedule for 24 weeks. As expected, the SP rats were normal weight; however, they developed insulin resistance, glucose intolerance, and fat accumulation. In addition, skeletal muscles of SP rats were histologically atrophic and demonstrated disrupted insulin signaling. Furthermore, we learned that the muscle atrophy of the SP rats developed via the IL-6-STAT3-SOCS3 and ubiquitin-proteasome pathways. Our data show that the dietary habit of consuming soft foods can lead to not only glucose intolerance or insulin resistance but also muscle atrophy.

摘要

饮食因素,如食物质地,会影响进食行为和能量代谢,从而可能导致肥胖和 2 型糖尿病。我们之前发现,喂食软颗粒饲料(SPs)的大鼠既不暴食也不超重,但表现出葡萄糖不耐受、胰岛素抵抗和胰腺β细胞增生。在本研究中,我们研究了在限时进食方案下喂食 SPs 24 周的大鼠肌肉萎缩的机制。正如预期的那样,SP 组大鼠体重正常;然而,它们出现了胰岛素抵抗、葡萄糖不耐受和脂肪堆积。此外,SP 组大鼠的骨骼肌在组织学上出现萎缩,并表现出胰岛素信号的中断。此外,我们了解到 SP 大鼠的肌肉萎缩是通过 IL-6-STAT3-SOCS3 和泛素-蛋白酶体途径发展的。我们的数据表明,食用软食的饮食习惯不仅会导致葡萄糖不耐受或胰岛素抵抗,还会导致肌肉萎缩。

https://cdn.ncbi.nlm.nih.gov/pmc/blobs/f527/10984920/aa0498912a0f/41598_2024_57727_Fig1_HTML.jpg

文献AI研究员

20分钟写一篇综述,助力文献阅读效率提升50倍。

立即体验

用中文搜PubMed

大模型驱动的PubMed中文搜索引擎

马上搜索

文档翻译

学术文献翻译模型,支持多种主流文档格式。

立即体验