Sharma Praveen, Tandel Nikunj, Kumar Rajinder, Negi Sushmita, Sharma Prakriti, Devi Sonia, Saxena Kanika, Chaudhary Neil Roy, Saini Sheetal, Kumar Reetesh, Chandel Bharat Singh, Sijwali Puran S, Tyagi Rajeev K
Division of Cell Biology and Immunology, Biomedical Parasitology and Translational-immunology Lab, CSIR-Institute of Microbial Technology (IMTECH), Sec-39A, Chandigarh 160036, India.
Institute of Science, Nirma University, SG highway, Ahmedabad 382481, India.
iScience. 2024 Mar 11;27(4):109463. doi: 10.1016/j.isci.2024.109463. eCollection 2024 Apr 19.
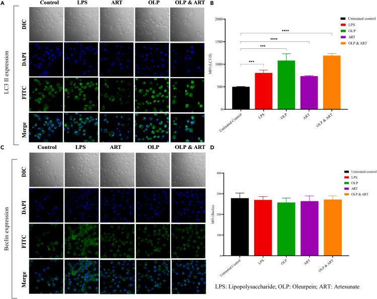
Antimalarial drug resistance and unavailability of effective vaccine warrant for newer drugs and drug targets. Hence, anti-inflammatory activity of phyto-compound (oleuropein; OLP) was determined in antigen (LPS)-stimulated human THP-1 macrophages (macrophage model of inflammation; MMI). Reduction in the inflammation was controlled by the PI3K-Akt1 signaling to establish the "immune-homeostasis." Also, OLP treatment influenced the cell death/autophagy axis leading to the modulated inflammation for extended cell survival. The findings with MII prompted us to detect the antimalarial activity of OLP in the wild type (3D7), D10-expressing GFP-Atg18 parasite, and chloroquine-resistant (Dd2) parasite. OLP did not show the parasite inhibition in the routine culture of whereas OLP increased the antimalarial activity of artesunate. The molecular docking of autophagy-related proteins, investigations with MMI, and parasite inhibition assays indicated that the host activated the autophagy to survive OLP pressure. The challenge model of infection showed to induce autophagy for circumventing anti-plasmodial defenses.
抗疟药物耐药性以及有效疫苗的缺乏使得人们需要研发更新的药物和药物靶点。因此,在抗原(脂多糖;LPS)刺激的人THP-1巨噬细胞(炎症巨噬细胞模型;MMI)中测定了植物化合物(橄榄苦苷;OLP)的抗炎活性。炎症的减轻是通过PI3K-Akt1信号传导来控制的,以建立“免疫稳态”。此外,OLP处理影响细胞死亡/自噬轴,导致炎症调节以延长细胞存活。MMI的研究结果促使我们检测OLP在野生型(3D7)、表达D10的GFP-Atg18寄生虫和氯喹耐药(Dd2)寄生虫中的抗疟活性。OLP在常规培养中未显示出对寄生虫的抑制作用,而OLP增强了青蒿琥酯的抗疟活性。自噬相关蛋白的分子对接、MMI研究以及寄生虫抑制试验表明,宿主激活自噬以在OLP压力下存活。感染的挑战模型显示可诱导自噬以规避抗疟防御。