Suppr超能文献

几丁质感知所需的受体促进丛枝菌根共生,并区分根系共生与免疫。

A receptor required for chitin perception facilitates arbuscular mycorrhizal associations and distinguishes root symbiosis from immunity.

作者信息

Zhang Jingyi, Sun Jongho, Chiu Chai Hao, Landry David, Li Kangping, Wen Jiangqi, Mysore Kirankumar S, Fort Sébastien, Lefebvre Benoit, Oldroyd Giles E D, Feng Feng

机构信息

Department of Biochemistry and Molecular Biology, Oklahoma State University, Stillwater, OK 74078, USA.

Crop Science Centre, Department of Plant Sciences, University of Cambridge, Cambridge CB3 0LE, UK.

出版信息

Curr Biol. 2024 Apr 22;34(8):1705-1717.e6. doi: 10.1016/j.cub.2024.03.015. Epub 2024 Apr 3.

Abstract

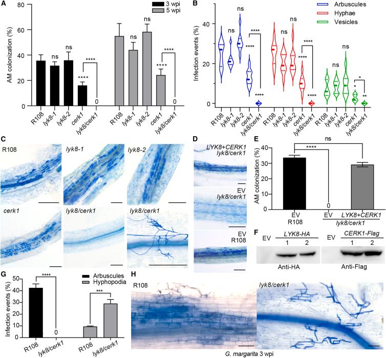
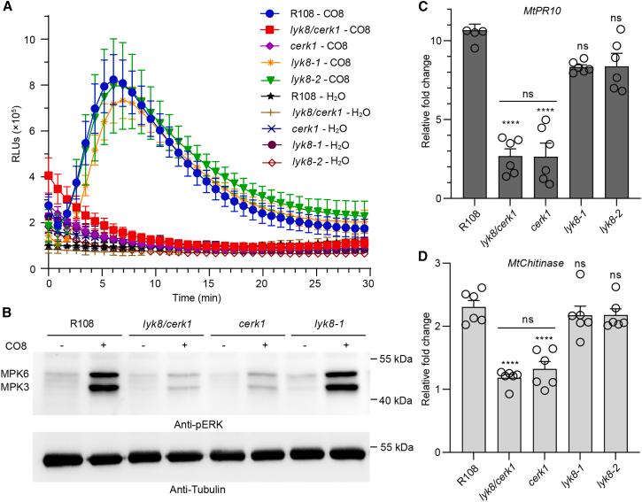
Plants establish symbiotic associations with arbuscular mycorrhizal fungi (AMF) to facilitate nutrient uptake, particularly in nutrient-limited conditions. This partnership is rooted in the plant's ability to recognize fungal signaling molecules, such as chitooligosaccharides (chitin) and lipo-chitooligosaccharides. In the legume Medicago truncatula, chitooligosaccharides trigger both symbiotic and immune responses via the same lysin-motif-receptor-like kinases (LysM-RLKs), notably CERK1 and LYR4. The nature of plant-fungal engagement is opposite according to the outcomes of immunity or symbiosis signaling, and as such, discrimination is necessary, which is challenged by the dual roles of CERK1/LYR4 in both processes. Here, we describe a LysM-RLK, LYK8, that is functionally redundant with CERK1 for mycorrhizal colonization but is not involved in chitooligosaccharides-induced immunity. Genetic mutation of both LYK8 and CERK1 blocks chitooligosaccharides-triggered symbiosis signaling, as well as mycorrhizal colonization, but shows no further impact on immunity signaling triggered by chitooligosaccharides, compared with the mutation of CERK1 alone. LYK8 interacts with CERK1 and forms a receptor complex that appears essential for chitooligosaccharides activation of symbiosis signaling, with the lyk8/cerk1 double mutant recapitulating the impact of mutations in the symbiosis signaling pathway. We conclude that this novel receptor complex allows chitooligosaccharides activation specifically of symbiosis signaling and helps the plant to differentiate between activation of these opposing signaling processes.

摘要

植物与丛枝菌根真菌(AMF)建立共生关系以促进养分吸收,尤其是在养分有限的条件下。这种伙伴关系源于植物识别真菌信号分子的能力,如几丁寡糖(几丁质)和脂几丁寡糖。在豆科植物蒺藜苜蓿中,几丁寡糖通过相同的溶素基序受体样激酶(LysM-RLKs),特别是CERK1和LYR4,触发共生和免疫反应。根据免疫或共生信号的结果,植物与真菌相互作用的性质是相反的,因此,进行区分是必要的,而CERK1/LYR4在这两个过程中的双重作用对这种区分提出了挑战。在这里,我们描述了一种LysM-RLK,即LYK8,它在菌根定殖方面与CERK1功能冗余,但不参与几丁寡糖诱导的免疫反应。与单独的CERK1突变相比,LYK8和CERK1的基因突变均阻断了几丁寡糖触发的共生信号以及菌根定殖,但对几丁寡糖触发的免疫信号没有进一步影响。LYK8与CERK1相互作用并形成一个受体复合物,该复合物似乎是几丁寡糖激活共生信号所必需的,lyk8/cerk1双突变体重现了共生信号通路中突变的影响。我们得出结论,这种新型受体复合物允许几丁寡糖特异性激活共生信号,并帮助植物区分这些相反信号过程的激活。

https://cdn.ncbi.nlm.nih.gov/pmc/blobs/75c0/11037463/7f8386980fa3/fx1.jpg

文献AI研究员

20分钟写一篇综述,助力文献阅读效率提升50倍。

立即体验

用中文搜PubMed

大模型驱动的PubMed中文搜索引擎

马上搜索

文档翻译

学术文献翻译模型,支持多种主流文档格式。

立即体验