Suppr超能文献

揭示昼夜节律时钟基因在宫颈鳞状细胞癌和宫颈管腺癌中的作用:一种用于预后、免疫治疗反应和化疗敏感性的预后指标。

Unraveling the role of the circadian clock genes in cervical squamous cell carcinoma and endocervical adenocarcinoma: A prognostic indicator for prognostic, immunotherapy response, and chemotherapy sensitivity.

作者信息

Xu Jiayu, Huang Xueyuan, Gou Siqi, Luo Huanyu, Zeng Shicheng, Zhang Qinhong, Wu Qibiao, Chi Hao, Yang Guanhu

机构信息

Faculty of Chinese Medicine, State Key Laboratory of Quality Research in Chinese Medicine, and University Hospital, Macau University of Science and Technology, Macao, Macao SAR, China.

School of Science, Minzu University of China, Beijing, China.

出版信息

J Cancer. 2024 Mar 19;15(9):2788-2804. doi: 10.7150/jca.94063. eCollection 2024.

Abstract

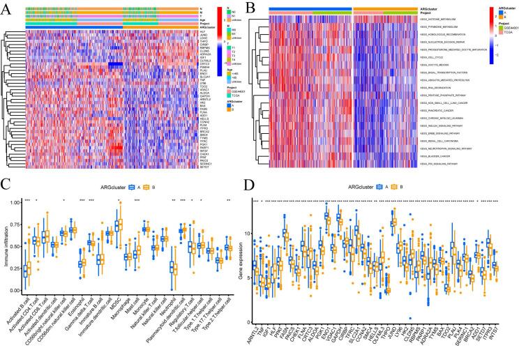
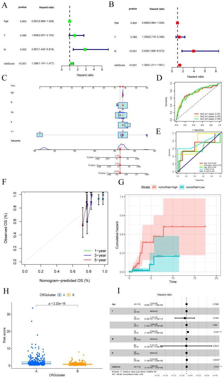
Cervical squamous cell carcinoma and endocervical adenocarcinoma (CESC) account for a significant proportion of gynecological malignancies and represent a major global health concern. Globally, CESC is ranked as the fourth most common cancer among women. Conventional treatment of this disease has a less favorable prognosis for most patients. However, the discovery of early molecular biomarkers is therefore important for the diagnosis of CESC, as well as for slowing down their progression process. To identify differentially expressed genes strongly associated with prognosis, univariate Cox proportional hazard analysis and least absolute shrinkage and selection operator (LASSO) regression analysis were used. Using multiple Cox proportional hazard regression, a multifactorial model for prognostic risk assessment was then created. The expression of biological clock-related genes, which varied considerably among distinct subtypes and were associated with significantly diverse prognoses, was used to categorize CESC patients. These findings demonstrate how the nomogram developed based on the 7-CRGs signature may assist physicians in creating more precise, accurate, and successful treatment plans that can aid CESC patients at 1, 3, and 5 years. By using machine learning techniques, we thoroughly investigated the impact of CRGs on the prognosis of CESC patients in this study. By creating a unique nomogram, we were able to accurately predict patient prognosis. At the same time, we showed new perspectives on the development of CESC and its treatment by analyzing the associations of the prognostic model with immunity, enrichment pathways, chemotherapy sensitivity, and so on. This research provides a new direction for clinical treatment.

摘要

宫颈鳞状细胞癌和宫颈管腺癌(CESC)在妇科恶性肿瘤中占相当大的比例,是全球主要的健康问题。在全球范围内,CESC在女性中排名第四常见的癌症。这种疾病的传统治疗对大多数患者的预后不太理想。因此,发现早期分子生物标志物对于CESC的诊断以及减缓其进展过程都很重要。为了识别与预后密切相关的差异表达基因,使用了单变量Cox比例风险分析和最小绝对收缩和选择算子(LASSO)回归分析。然后使用多元Cox比例风险回归创建了一个用于预后风险评估的多因素模型。生物钟相关基因的表达在不同亚型之间差异很大,并且与显著不同的预后相关,被用于对CESC患者进行分类。这些发现表明,基于7个生物钟相关基因(CRGs)特征开发的列线图如何帮助医生制定更精确、准确和成功的治疗计划,这些计划可以在1年、3年和5年帮助CESC患者。在本研究中,通过使用机器学习技术,我们全面研究了CRGs对CESC患者预后的影响。通过创建一个独特的列线图,我们能够准确预测患者的预后。同时,通过分析预后模型与免疫、富集途径、化疗敏感性等的关联,我们展示了CESC及其治疗发展的新视角。这项研究为临床治疗提供了新的方向。

https://cdn.ncbi.nlm.nih.gov/pmc/blobs/0438/10988312/c1b1b42761f1/jcav15p2788g001.jpg

文献AI研究员

20分钟写一篇综述,助力文献阅读效率提升50倍。

立即体验

用中文搜PubMed

大模型驱动的PubMed中文搜索引擎

马上搜索

文档翻译

学术文献翻译模型,支持多种主流文档格式。

立即体验