Suppr超能文献

GGT5 通过诱导胃癌中的上皮-间充质转化促进迁移和侵袭。

GGT5 facilitates migration and invasion through the induction of epithelial-mesenchymal transformation in gastric cancer.

机构信息

Department of Proctology, Huai'an Hospital of Traditional Chinese Medicine, Huai'an, 223001, China.

Northern Jiangsu People's Hospital Affiliated to Yangzhou University, Yangzhou, 225001, China.

出版信息

BMC Med Genomics. 2024 Apr 5;17(1):82. doi: 10.1186/s12920-024-01856-0.

Abstract

BACKGROUND

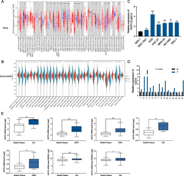
Gamma-glutamyltransferase 5 (GGT5), one of the two members in the GGT family (GGT1 and GGT5), plays a crucial role in oxidative regulation, inflammation promotion, and drug metabolism. Particularly in the tumorigenesis of various cancers, its significance has been recognized. Nevertheless, GGT5's role in gastric cancer (GC) remains ambiguous. This study delves into the function and prognostic significance of GGT5 in GC through a series of in vitro experiments.

METHODS

Employing online bioinformatics analysis tools such as The Cancer Genome Atlas (TCGA), Gene Expression Omnibus (GEO), Kaplan-Meier plotter, and cBioPortal, we explored GGT5 characteristics and functions in GC. This encompassed aberrant expression, prognostic value, genomic alterations and mutations, immune cell infiltration, and associated signaling pathways. Immunohistochemistry was conducted to assess GGT5 expression in GC and adjacent normal tissues. Subsequently, univariate and multivariate logistic regression analyses were applied to investigate the associations between GGT5 and clinical characteristics. CCK8, wound healing, and migration assays were utilized to evaluate the impact of GGT5 on cell viability and migration. Additionally, Gene Set Enrichment Analysis (GSEA) and Western blot analysis were performed to scrutinize the activity of the epithelial-mesenchymal transformation (EMT) signaling pathway under GGT5 regulation.

RESULTS

GGT5 exhibits upregulation in gastric cancer, with its overexpression significantly linked to histological differentiation in GC patients (P < 0.05). Multivariate analysis indicates that elevated GGT5 expression is an independent risk factor associated with poorer overall survival in gastric cancer patients (P < 0.05). In vitro experiments reveal that downregulation of GGT5 hampers the proliferation and migration of GC cell lines. Finally, GSEA using TCGA data highlights a significant correlation between GGT5 expression and genes associated with EMT, a finding further confirmed by Western blot analysis.

CONCLUSIONS

GGT5 emerges as a promising prognostic biomarker and potential therapeutic target for GC.

摘要

背景

γ-谷氨酰转移酶 5(GGT5)是 GGT 家族(GGT1 和 GGT5)中的两个成员之一,在氧化调节、炎症促进和药物代谢中发挥着关键作用。特别是在各种癌症的肿瘤发生中,其意义已得到认可。然而,GGT5 在胃癌(GC)中的作用仍不明确。本研究通过一系列体外实验探讨了 GGT5 在 GC 中的功能和预后意义。

方法

我们利用在线生物信息学分析工具,如癌症基因组图谱(TCGA)、基因表达综合数据库(GEO)、Kaplan-Meier 绘图仪和 cBioPortal,探讨了 GGT5 在 GC 中的特征和功能。这包括异常表达、预后价值、基因组改变和突变、免疫细胞浸润以及相关信号通路。我们通过免疫组织化学检测评估了 GGT5 在 GC 和相邻正常组织中的表达。随后,我们进行了单变量和多变量逻辑回归分析,以探讨 GGT5 与临床特征之间的关联。我们还进行了 CCK8、划痕愈合和迁移实验,以评估 GGT5 对细胞活力和迁移的影响。此外,我们进行了基因集富集分析(GSEA)和 Western blot 分析,以研究 GGT5 调节下上皮-间充质转化(EMT)信号通路的活性。

结果

GGT5 在胃癌中呈上调表达,其过表达与 GC 患者的组织学分化显著相关(P<0.05)。多变量分析表明,GGT5 表达升高是与胃癌患者总体生存不良相关的独立危险因素(P<0.05)。体外实验表明,下调 GGT5 会抑制 GC 细胞系的增殖和迁移。最后,我们使用 TCGA 数据进行 GSEA 分析,突出了 GGT5 表达与 EMT 相关基因之间的显著相关性,这一发现通过 Western blot 分析进一步得到证实。

结论

GGT5 作为一种有前途的预后生物标志物和 GC 的潜在治疗靶点。

https://cdn.ncbi.nlm.nih.gov/pmc/blobs/e493/10998378/29f274b81b1b/12920_2024_1856_Fig1_HTML.jpg

文献AI研究员

20分钟写一篇综述,助力文献阅读效率提升50倍。

立即体验

用中文搜PubMed

大模型驱动的PubMed中文搜索引擎

马上搜索

文档翻译

学术文献翻译模型,支持多种主流文档格式。

立即体验