National Clinical Research Center for TCM Cardiology, Xiyuan Hospital of China Academy of Chinese Medical Sciences, Beijing, 100091, China.
Beijing Key Laboratory of Traditional Chinese Medicine Basic Research on Prevention and Treatment for Major Diseases, Experimental Research Center, China Academy of Chinese Medical Sciences, Beijing, 100078, China.
Cardiovasc Diabetol. 2024 Apr 5;23(1):123. doi: 10.1186/s12933-024-02217-y.
Diabetes is a predominant driver of coronary artery disease worldwide. This study aims to unravel the distinct characteristics of oral and gut microbiota in diabetic coronary heart disease (DCHD). Simultaneously, we aim to establish a causal link between the diabetes-driven oral-gut microbiota axis and increased susceptibility to diabetic myocardial ischemia-reperfusion injury (MIRI).
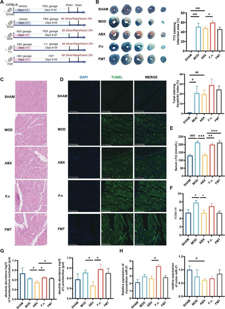
We comprehensively investigated the microbial landscape in the oral and gut microbiota in DCHD using a discovery cohort (n = 183) and a validation chohort (n = 68). Systematically obtained oral (tongue-coating) and fecal specimens were subjected to metagenomic sequencing and qPCR analysis, respectively, to holistically characterize the microbial consortia. Next, we induced diabetic MIRI by administering streptozotocin to C57BL/6 mice and subsequently investigated the potential mechanisms of the oral-gut microbiota axis through antibiotic pre-treatment followed by gavage with specific bacterial strains (Fusobacterium nucleatum or fecal microbiota from DCHD patients) to C57BL/6 mice.
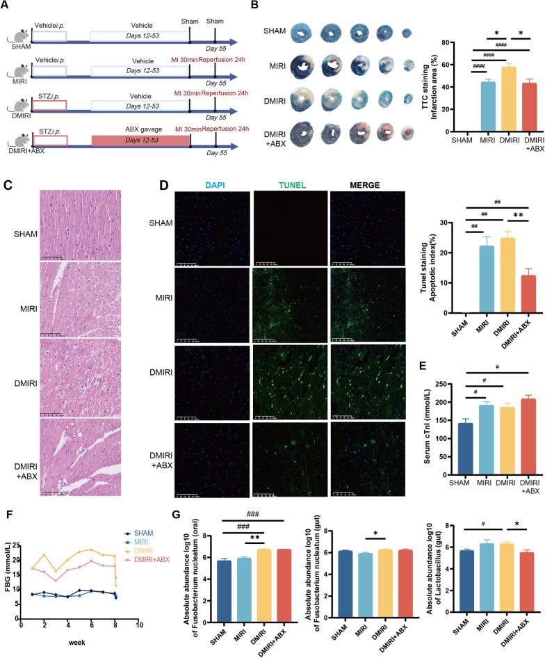
Specific microbial signatures such as oral Fusobacterium nucleatum and gut Lactobacillus, Eubacterium, and Roseburia faecis, were identified as potential microbial biomarkers in DCHD. We further validated that oral Fusobacterium nucleatum and gut Lactobacillus are increased in DCHD patients, with a positive correlation between the two. Experimental evidence revealed that in hyperglycemic mice, augmented Fusobacterium nucleatum levels in the oral cavity were accompanied by an imbalance in the oral-gut axis, characterized by an increased coexistence of Fusobacterium nucleatum and Lactobacillus, along with elevated cardiac miRNA-21 and a greater extent of myocardial damage indicated by TTC, HE, TUNEL staining, all of which contributed to exacerbated MIRI.
Our findings not only uncover dysregulation of the oral-gut microbiota axis in diabetes patients but also highlight the pivotal intermediary role of the increased abundance of oral F. nucleatum and gut Lactobacillus in exacerbating MIRI. Targeting the oral-gut microbiota axis emerges as a potent strategy for preventing and treating DCHD. Oral-gut microbial transmission constitutes an intermediate mechanism by which diabetes influences myocardial injury, offering new insights into preventing acute events in diabetic patients with coronary heart disease.
糖尿病是全球范围内导致冠状动脉疾病的主要因素。本研究旨在揭示糖尿病性冠心病(DCHD)患者口腔和肠道微生物群的独特特征。同时,我们旨在建立糖尿病驱动的口腔-肠道微生物群轴与糖尿病心肌缺血再灌注损伤(MIRI)易感性增加之间的因果关系。
我们使用发现队列(n=183)和验证队列(n=68)全面研究了 DCHD 患者口腔和肠道微生物群的微生物景观。系统地获得口腔(舌苔)和粪便标本,分别进行宏基因组测序和 qPCR 分析,以全面描述微生物群落。接下来,我们通过给予链脲佐菌素诱导糖尿病性 MIRI,然后通过抗生素预处理并用特定细菌菌株(具核梭杆菌或 DCHD 患者的粪便微生物群)灌胃 C57BL/6 小鼠,研究口腔-肠道微生物群轴的潜在机制。
鉴定出口腔具核梭杆菌和肠道乳杆菌、真杆菌和罗伊氏乳杆菌等特定微生物特征作为 DCHD 的潜在微生物生物标志物。我们进一步验证了 DCHD 患者口腔具核梭杆菌和肠道乳杆菌增加,两者呈正相关。实验证据表明,在高血糖小鼠中,口腔腔中丰度增加的具核梭杆菌伴随着口腔-肠道轴失衡,表现为具核梭杆菌和乳杆菌共存增加,同时心脏 miRNA-21 升高,TTC、HE、TUNEL 染色显示心肌损伤程度更大,所有这些都导致 MIRI 加重。
我们的研究结果不仅揭示了糖尿病患者口腔-肠道微生物群轴失调,而且强调了口腔具核梭杆菌和肠道乳杆菌丰度增加在加剧 MIRI 中的关键中介作用。靶向口腔-肠道微生物群轴是预防和治疗 DCHD 的有效策略。口腔-肠道微生物传播构成了糖尿病影响心肌损伤的中间机制,为预防糖尿病合并冠心病患者的急性事件提供了新的见解。