Hancock Emmaleigh N, Palmer Bradley M, Caporizzo Matthew A
Department of Molecular Physiology and Biophysics, University of Vermont Larner College of Medicine, Burlington, VT, USA.
J Mol Cell Cardiol Plus. 2024 Mar;7. doi: 10.1016/j.jmccpl.2024.100066. Epub 2024 Feb 29.
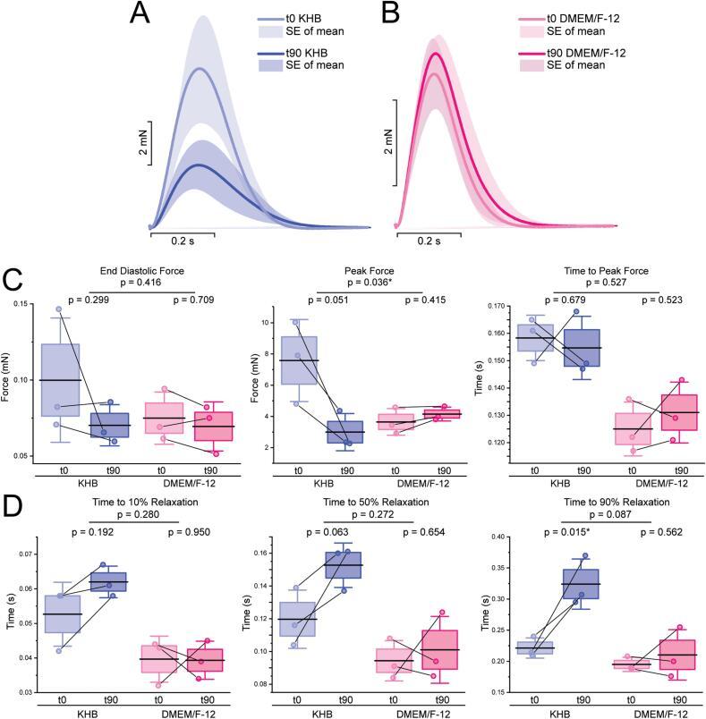
Cardiac microtubules have recently been implicated in mechanical dysfunction during heart failure. However, systemic intolerance and non-cardiac effects of microtubule-depolymerizing compounds have made it challenging to determine the effect of microtubules on myocardial performance. Herein, we leverage recent advancements in living myocardial slices to develop a stable working preparation that recapitulates the complexity of diastole by including early and late phases of diastolic filling. To determine the effect of cardiac microtubule depolymerization on diastolic performance, myocardial slices were perfused with oxygenated media to maintain constant isometric twitch forces for more than 90 min. Force-length work loops were collected before and after 90 min of treatment with either DMSO (vehicle) or colchicine (microtubule depolymerizer). A trapezoidal stretch was added prior to the beginning of ventricular systole to mimic late-stage-diastolic filling driven by atrial systole. Force-length work loops were obtained at fixed preload and afterload, and tissue velocity was obtained during diastole as an analog to trans-mitral Doppler. In isometric twitches, microtubule destabilization accelerated force development, relaxation kinetics, and decreased end diastolic stiffness. In work loops, microtubule destabilization increased stroke length, myocardial output, accelerated isometric contraction and relaxation, and increased the amplitude of early filling. Taken together, these results indicate that the microtubule destabilizer colchicine can improve diastolic performance by accelerating isovolumic relaxation and early filling leading to increase in myocardial work output.
心脏微管最近被认为与心力衰竭时的机械功能障碍有关。然而,微管解聚化合物的全身不耐受性和非心脏效应使得确定微管对心肌性能的影响具有挑战性。在此,我们利用活心肌切片的最新进展,开发了一种稳定的工作制剂,通过纳入舒张期充盈的早期和晚期阶段来重现舒张期的复杂性。为了确定心脏微管解聚对舒张期性能的影响,用含氧培养基灌注心肌切片,以维持超过90分钟的等长收缩力。在用二甲基亚砜(载体)或秋水仙碱(微管解聚剂)处理90分钟之前和之后收集力-长度工作环。在心室收缩开始前添加梯形拉伸,以模拟由心房收缩驱动的舒张期末期充盈。在固定的前负荷和后负荷下获得力-长度工作环,并在舒张期获得组织速度,作为经二尖瓣多普勒的类似物。在等长收缩中,微管失稳加速了力的发展、松弛动力学,并降低了舒张末期僵硬度。在工作环中,微管失稳增加了搏出量、心肌输出量,加速了等长收缩和舒张,并增加了早期充盈的幅度。综上所述,这些结果表明,微管解聚剂秋水仙碱可以通过加速等容舒张和早期充盈来提高舒张期性能,从而增加心肌工作输出。