• 文献检索
  • 文档翻译
  • 深度研究
  • 学术资讯
  • Suppr Zotero 插件Zotero 插件
  • 邀请有礼
  • 套餐&价格
  • 历史记录
应用&插件
Suppr Zotero 插件Zotero 插件浏览器插件Mac 客户端Windows 客户端微信小程序
定价
高级版会员购买积分包购买API积分包
服务
文献检索文档翻译深度研究API 文档MCP 服务
关于我们
关于 Suppr公司介绍联系我们用户协议隐私条款
关注我们

Suppr 超能文献

核心技术专利:CN118964589B侵权必究
粤ICP备2023148730 号-1Suppr @ 2026

文献检索

告别复杂PubMed语法,用中文像聊天一样搜索,搜遍4000万医学文献。AI智能推荐,让科研检索更轻松。

立即免费搜索

文件翻译

保留排版,准确专业,支持PDF/Word/PPT等文件格式,支持 12+语言互译。

免费翻译文档

深度研究

AI帮你快速写综述,25分钟生成高质量综述,智能提取关键信息,辅助科研写作。

立即免费体验

评价大鼠高剂量质子照射下海马体不同细胞的特定相对生物效应。

Evaluation of specific RBE in different cells of hippocampus under high-dose proton irradiation in rats.

机构信息

School of Clinical Medicine, Shandong Second Medical University, Weifang, 261053, Shandong, China.

Department of Radiation Oncology, Shandong Cancer Hospital and Institute, Shandong First Medical University and Shandong Academy of Medical Sciences, NO.440 Ji Yan Road, Jinan, 250117, Shandong, China.

出版信息

Sci Rep. 2024 Apr 8;14(1):8193. doi: 10.1038/s41598-024-58831-z.

DOI:10.1038/s41598-024-58831-z
PMID:38589544
原文链接:https://pmc.ncbi.nlm.nih.gov/articles/PMC11001863/
Abstract

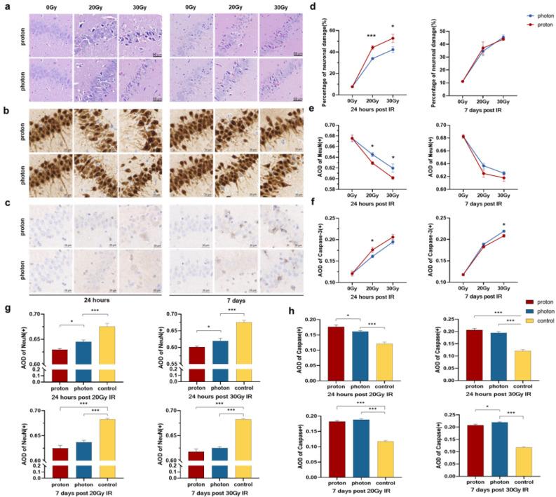
The study aimed to determine the specific relative biological effectiveness (RBE) of various cells in the hippocampus following proton irradiation. Sixty Sprague-Dawley rats were randomly allocated to 5 groups receiving 20 or 30 Gy of proton or photon irradiation. Pathomorphological neuronal damage in the hippocampus was assessed using Hematoxylin-eosin (HE) staining. The expression level of NeuN, Nestin, Caspase-3, Olig2, CD68 and CD45 were determined by immunohistochemistry (IHC). The RBE range established by comparing the effects of proton and photon irradiation at equivalent biological outcomes. Proton induced more severe damage to neurons than photon, but showed no difference compared to photon. The RBE of neuron was determined to be 1.65. Similarly, both proton and proton resulted in more inhibition of oligodendrocytes and activation of microglia in the hippocampal regions than photon and photon. However, the expression of Olig2 was higher and CD68 was lower in the proton group than in the photon group. The RBE of oligodendrocyte and microglia was estimated to be between 1.1 to 1.65. For neural stem cells (NSCs) and immune cells, there were no significant difference in the expression of Nestin and CD45 between proton and photon irradiation (both 20 and 30 Gy). Therefore, the RBE for NSCs and immune cell was determined to be 1.1. These findings highlight the varying RBE values of different cells in the hippocampus in vivo. Moreover, the actual RBE of the hippocampus may be higher than 1.1, suggesting that using as RBE value of 1.1 in clinical practice may underestimate the toxicities induced by proton radiation.

摘要

本研究旨在确定质子辐照后海马体中不同细胞的特定相对生物效应(RBE)。将 60 只 Sprague-Dawley 大鼠随机分为 5 组,分别接受 20 或 30 Gy 的质子或光子照射。使用苏木精-伊红(HE)染色评估海马体的形态学神经元损伤。通过免疫组织化学(IHC)测定 NeuN、Nestin、Caspase-3、Olig2、CD68 和 CD45 的表达水平。通过比较等效生物学效应下质子和光子照射的效果来确定 RBE 范围。与光子相比,质子诱导的神经元损伤更严重,但与光子相比没有差异。神经元的 RBE 被确定为 1.65。同样,质子和光子都比光子和光子更能抑制海马区的少突胶质细胞和激活小胶质细胞。然而,与光子组相比,质子组的 Olig2 表达更高,CD68 表达更低。少突胶质细胞和小胶质细胞的 RBE 估计在 1.1 到 1.65 之间。对于神经干细胞(NSCs)和免疫细胞,质子和光子照射(20 和 30 Gy)之间,Nestin 和 CD45 的表达没有明显差异。因此,NSCs 和免疫细胞的 RBE 被确定为 1.1。这些发现突出了体内海马体不同细胞的 RBE 值存在差异。此外,海马体的实际 RBE 可能高于 1.1,这表明在临床实践中使用 1.1 的 RBE 值可能低估了质子辐射引起的毒性。

https://cdn.ncbi.nlm.nih.gov/pmc/blobs/2854/11001863/8291e7929d0d/41598_2024_58831_Fig5_HTML.jpg
https://cdn.ncbi.nlm.nih.gov/pmc/blobs/2854/11001863/b2b71f7743a8/41598_2024_58831_Fig1_HTML.jpg
https://cdn.ncbi.nlm.nih.gov/pmc/blobs/2854/11001863/ae95968b3957/41598_2024_58831_Fig2_HTML.jpg
https://cdn.ncbi.nlm.nih.gov/pmc/blobs/2854/11001863/19180747a28b/41598_2024_58831_Fig3_HTML.jpg
https://cdn.ncbi.nlm.nih.gov/pmc/blobs/2854/11001863/f28d9f40a26b/41598_2024_58831_Fig4_HTML.jpg
https://cdn.ncbi.nlm.nih.gov/pmc/blobs/2854/11001863/8291e7929d0d/41598_2024_58831_Fig5_HTML.jpg
https://cdn.ncbi.nlm.nih.gov/pmc/blobs/2854/11001863/b2b71f7743a8/41598_2024_58831_Fig1_HTML.jpg
https://cdn.ncbi.nlm.nih.gov/pmc/blobs/2854/11001863/ae95968b3957/41598_2024_58831_Fig2_HTML.jpg
https://cdn.ncbi.nlm.nih.gov/pmc/blobs/2854/11001863/19180747a28b/41598_2024_58831_Fig3_HTML.jpg
https://cdn.ncbi.nlm.nih.gov/pmc/blobs/2854/11001863/f28d9f40a26b/41598_2024_58831_Fig4_HTML.jpg
https://cdn.ncbi.nlm.nih.gov/pmc/blobs/2854/11001863/8291e7929d0d/41598_2024_58831_Fig5_HTML.jpg

相似文献

1
Evaluation of specific RBE in different cells of hippocampus under high-dose proton irradiation in rats.评价大鼠高剂量质子照射下海马体不同细胞的特定相对生物效应。
Sci Rep. 2024 Apr 8;14(1):8193. doi: 10.1038/s41598-024-58831-z.
2
Relative biological effectiveness (RBE) values for proton beam therapy.质子束治疗的相对生物效应(RBE)值。
Int J Radiat Oncol Biol Phys. 2002 Jun 1;53(2):407-21. doi: 10.1016/s0360-3016(02)02754-2.
3
Inclusion of a variable RBE into proton and photon plan comparison for various fractionation schedules in prostate radiation therapy.在前列腺放射治疗的各种分割方案中,将可变的相对生物效应(RBE)纳入质子和光子计划比较中。
Med Phys. 2017 Mar;44(3):810-822. doi: 10.1002/mp.12117.
4
Variation of the relative biological effectiveness with fractionation in proton therapy: Analysis of prostate cancer response.质子治疗中分割对相对生物效应的影响变化:前列腺癌反应分析。
Med Phys. 2023 Nov;50(11):7304-7312. doi: 10.1002/mp.16783. Epub 2023 Oct 11.
5
Variable RBE in proton therapy: comparison of different model predictions and their influence on clinical-like scenarios.质子治疗中可变的相对生物效应:不同模型预测的比较及其对临床类似场景的影响。
Radiat Oncol. 2016 May 17;11:68. doi: 10.1186/s13014-016-0642-6.
6
An empirical model of proton RBE based on the linear correlation between x-ray and proton radiosensitivity.基于 X 射线与质子放射敏感性之间线性相关的质子相对生物效应经验模型。
Med Phys. 2022 Sep;49(9):6221-6236. doi: 10.1002/mp.15850. Epub 2022 Jul 28.
7
Significance and implementation of RBE variations in proton beam therapy.质子束治疗中相对生物学效应(RBE)变化的意义与实施
Technol Cancer Res Treat. 2003 Oct;2(5):413-26. doi: 10.1177/153303460300200506.
8
Investigating the impact of alpha/beta and LET on relative biological effectiveness in scanned proton beams: An in vitro study based on human cell lines.研究α/β和传能线密度对扫描质子束相对生物效应的影响:基于人类细胞系的体外研究。
Med Phys. 2020 Aug;47(8):3691-3702. doi: 10.1002/mp.14212. Epub 2020 May 15.
9
Response of thyroid follicular cells to gamma irradiation compared to proton irradiation. I. Initial characterization of DNA damage, micronucleus formation, apoptosis, cell survival, and cell cycle phase redistribution.甲状腺滤泡细胞对γ射线照射与质子照射的反应比较。I. DNA损伤、微核形成、细胞凋亡、细胞存活及细胞周期阶段重新分布的初步特征
Radiat Res. 2001 Jan;155(1 Pt 1):32-42. doi: 10.1667/0033-7587(2001)155[0032:rotfct]2.0.co;2.
10
Effects of indirect actions and oxygen on relative biological effectiveness: estimate of DSB inductions and conversions induced by therapeutic proton beams.间接作用和氧对相对生物效应的影响:治疗质子束诱导的双链断裂的估计及其转换。
Int J Radiat Biol. 2020 Feb;96(2):187-196. doi: 10.1080/09553002.2020.1688883. Epub 2019 Nov 13.

引用本文的文献

1
N-acetyl cysteine through modulation of HDAC and GCN in the hippocampus mitigates behavioral disorders in the first and second generations of socially isolated mice.N-乙酰半胱氨酸通过调节海马体中的组蛋白去乙酰化酶(HDAC)和一般控制非抑制性2(GCN)减轻了第一代和第二代社会隔离小鼠的行为障碍。
IBRO Neurosci Rep. 2025 Jan 25;18:350-359. doi: 10.1016/j.ibneur.2025.01.014. eCollection 2025 Jun.

本文引用的文献

1
Glioblastoma and Other Primary Brain Malignancies in Adults: A Review.成人脑胶质瘤和其他原发性脑恶性肿瘤:综述。
JAMA. 2023 Feb 21;329(7):574-587. doi: 10.1001/jama.2023.0023.
2
A systematic review of clinical studies on variable proton Relative Biological Effectiveness (RBE).关于可变质子相对生物学效应(RBE)的临床研究的系统评价。
Radiother Oncol. 2022 Oct;175:79-92. doi: 10.1016/j.radonc.2022.08.014. Epub 2022 Aug 18.
3
Neuroprotective Effects of Ultra-High Dose Rate FLASH Bragg Peak Proton Irradiation.超高剂量率 FLASH 布拉格峰质子辐照的神经保护作用。
Int J Radiat Oncol Biol Phys. 2022 Jul 1;113(3):614-623. doi: 10.1016/j.ijrobp.2022.02.020. Epub 2022 Feb 20.
4
Activation of efficient DNA repair mechanisms after photon and proton irradiation of human chondrosarcoma cells.人软骨肉瘤细胞经光子和质子照射后,高效 DNA 修复机制的激活。
Sci Rep. 2021 Dec 16;11(1):24116. doi: 10.1038/s41598-021-03529-9.
5
Mechanisms and Review of Clinical Evidence of Variations in Relative Biological Effectiveness in Proton Therapy.质子治疗中相对生物学效应差异的机制和临床证据综述。
Int J Radiat Oncol Biol Phys. 2022 Jan 1;112(1):222-236. doi: 10.1016/j.ijrobp.2021.08.015. Epub 2021 Aug 15.
6
A prospective phase II randomized trial of proton radiotherapy vs intensity-modulated radiotherapy for patients with newly diagnosed glioblastoma.一项质子放疗与调强放疗治疗新诊断胶质母细胞瘤患者的前瞻性 II 期随机试验。
Neuro Oncol. 2021 Aug 2;23(8):1337-1347. doi: 10.1093/neuonc/noab040.
7
Clinical Progress in Proton Radiotherapy: Biological Unknowns.质子放疗的临床进展:生物学未知因素
Cancers (Basel). 2021 Feb 3;13(4):604. doi: 10.3390/cancers13040604.
8
Whole brain proton irradiation in adult Sprague Dawley rats produces dose dependent and non-dependent cognitive, behavioral, and dopaminergic effects.对成年斯普拉格-道利大鼠进行全脑质子照射会产生剂量依赖性和非依赖性的认知、行为及多巴胺能效应。
Sci Rep. 2020 Dec 9;10(1):21584. doi: 10.1038/s41598-020-78128-1.
9
Biological Effects of Scattered Versus Scanned Proton Beams on Normal Tissues in Total Body Irradiated Mice: Survival, Genotoxicity, Oxidative Stress and Inflammation.全身照射小鼠中散射质子束与扫描质子束对正常组织的生物学效应:生存、遗传毒性、氧化应激和炎症
Antioxidants (Basel). 2020 Nov 24;9(12):1170. doi: 10.3390/antiox9121170.
10
Brain Necrosis in Adult Patients After Proton Therapy: Is There Evidence for Dependency on Linear Energy Transfer?成人质子治疗后脑坏死:是否有线性能量转移依赖性的证据?
Int J Radiat Oncol Biol Phys. 2021 Jan 1;109(1):109-119. doi: 10.1016/j.ijrobp.2020.08.058. Epub 2020 Sep 7.