Suppr超能文献

基于突变特征识别DNA修复缺陷的胃食管腺癌以进行治疗靶向

Mutational signature-based identification of DNA repair deficient gastroesophageal adenocarcinomas for therapeutic targeting.

作者信息

Prosz Aurel, Sahgal Pranshu, Huffman Brandon M, Sztupinszki Zsofia, Morris Clare X, Chen David, Börcsök Judit, Diossy Miklos, Tisza Viktoria, Spisak Sandor, Likasitwatanakul Pornlada, Rusz Orsolya, Csabai Istvan, Cecchini Michael, Baca Yasmine, Elliott Andrew, Enzinger Peter, Singh Harshabad, Ubellaker Jessalyn, Lazaro Jean-Bernard, Cleary James M, Szallasi Zoltan, Sethi Nilay S

机构信息

Danish Cancer Institute, Copenhagen, Denmark.

Department of Medical Oncology, Dana-Farber Cancer Institute, Boston, MA, USA.

出版信息

NPJ Precis Oncol. 2024 Apr 8;8(1):87. doi: 10.1038/s41698-024-00561-6.

Abstract

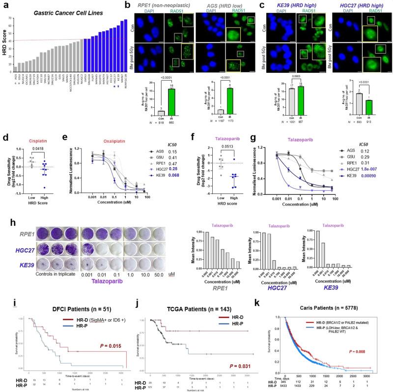
Homologous recombination (HR) and nucleotide excision repair (NER) are the two most frequently disabled DNA repair pathways in cancer. HR-deficient breast, ovarian, pancreatic and prostate cancers respond well to platinum chemotherapy and PARP inhibitors. However, the frequency of HR deficiency in gastric and esophageal adenocarcinoma (GEA) still lacks diagnostic and functional validation. Using whole exome and genome sequencing data, we found that a significant subset of GEA, but very few colorectal adenocarcinomas, show evidence of HR deficiency by mutational signature analysis (HRD score). High HRD gastric cancer cell lines demonstrated functional HR deficiency by RAD51 foci assay and increased sensitivity to platinum chemotherapy and PARP inhibitors. Of clinical relevance, analysis of three different GEA patient cohorts demonstrated that platinum treated HR deficient cancers had better outcomes. A gastric cancer cell line with strong sensitivity to cisplatin showed HR proficiency but exhibited NER deficiency by two photoproduct repair assays. Single-cell RNA-sequencing revealed that, in addition to inducing apoptosis, cisplatin treatment triggered ferroptosis in a NER-deficient gastric cancer, validated by intracellular GSH assay. Overall, our study provides preclinical evidence that a subset of GEAs harbor genomic features of HR and NER deficiency and may therefore benefit from platinum chemotherapy and PARP inhibitors.

摘要

同源重组(HR)和核苷酸切除修复(NER)是癌症中最常被破坏的两种DNA修复途径。HR缺陷型乳腺癌、卵巢癌、胰腺癌和前列腺癌对铂类化疗和PARP抑制剂反应良好。然而,胃和食管腺癌(GEA)中HR缺陷的频率仍缺乏诊断和功能验证。利用全外显子组和基因组测序数据,我们发现相当一部分GEA(但很少有结直肠癌)通过突变特征分析(HRD评分)显示出HR缺陷的证据。高HRD胃癌细胞系通过RAD51焦点分析显示出功能性HR缺陷,并对铂类化疗和PARP抑制剂的敏感性增加。具有临床相关性的是,对三个不同的GEA患者队列的分析表明,接受铂类治疗的HR缺陷型癌症患者预后更好。一个对顺铂高度敏感的胃癌细胞系显示HR功能正常,但通过两种光产物修复分析显示出NER缺陷。单细胞RNA测序显示,除了诱导凋亡外,顺铂治疗还在NER缺陷型胃癌中引发铁死亡,这通过细胞内谷胱甘肽分析得到验证。总体而言,我们的研究提供了临床前证据,表明一部分GEA具有HR和NER缺陷的基因组特征,因此可能从铂类化疗和PARP抑制剂中获益。

https://cdn.ncbi.nlm.nih.gov/pmc/blobs/da7e/11001913/36c4ec24b1d7/41698_2024_561_Fig1_HTML.jpg

文献AI研究员

20分钟写一篇综述,助力文献阅读效率提升50倍。

立即体验

用中文搜PubMed

大模型驱动的PubMed中文搜索引擎

马上搜索

文档翻译

学术文献翻译模型,支持多种主流文档格式。

立即体验