Suppr超能文献

猪急性腹泻综合征冠状病毒核衣壳蛋白通过抑制 TRIM25 寡聚化和 RIG-I/TRIM25 的功能激活来拮抗 IFN 反应。

Swine acute diarrhea syndrome coronavirus nucleocapsid protein antagonizes the IFN response through inhibiting TRIM25 oligomerization and functional activation of RIG-I/TRIM25.

机构信息

State Key Laboratory for Animal Disease Control and Prevention, Harbin Veterinary Research Institute, Chinese Academy of Agricultural Sciences, Xiangfang District, Haping Road 678, Harbin, 150069, China.

出版信息

Vet Res. 2024 Apr 8;55(1):44. doi: 10.1186/s13567-024-01303-z.

Abstract

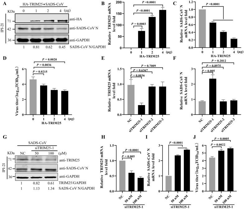
Swine acute diarrhea syndrome coronavirus (SADS-CoV), an emerging Alpha-coronavirus, brings huge economic loss in swine industry. Interferons (IFNs) participate in a frontline antiviral defense mechanism triggering the activation of numerous downstream antiviral genes. Here, we demonstrated that TRIM25 overexpression significantly inhibited SADS-CoV replication, whereas TRIM25 deficiency markedly increased viral yield. We found that SADS-CoV N protein suppressed interferon-beta (IFN-β) production induced by Sendai virus (SeV) or poly(I:C). Moreover, we determined that SADS-CoV N protein interacted with RIG-I N-terminal two caspase activation and recruitment domains (2CARDs) and TRIM25 coiled-coil dimerization (CCD) domain. The interaction of SADS-CoV N protein with RIG-I and TRIM25 caused TRIM25 multimerization inhibition, the RIG-I-TRIM25 interaction disruption, and consequent the IRF3 and TBK1 phosphorylation impediment. Overexpression of SADS-CoV N protein facilitated the replication of VSV-GFP by suppressing IFN-β production. Our results demonstrate that SADS-CoV N suppresses the host IFN response, thus highlighting the significant involvement of TRIM25 in regulating antiviral immune defenses.

摘要

猪急性腹泻综合征冠状病毒(SADS-CoV)是一种新兴的α冠状病毒,给养猪业带来了巨大的经济损失。干扰素(IFNs)参与一线抗病毒防御机制,触发大量下游抗病毒基因的激活。在这里,我们证明了 TRIM25 的过表达显著抑制了 SADS-CoV 的复制,而 TRIM25 的缺乏则显著增加了病毒的产量。我们发现 SADS-CoV N 蛋白抑制了仙台病毒(SeV)或 poly(I:C)诱导的干扰素-β(IFN-β)产生。此外,我们确定了 SADS-CoV N 蛋白与 RIG-I N 端两个半胱氨酸天冬氨酸蛋白酶激活和募集结构域(2CARDs)和 TRIM25 卷曲螺旋二聚化(CCD)结构域相互作用。SADS-CoV N 蛋白与 RIG-I 和 TRIM25 的相互作用抑制了 TRIM25 的多聚化,破坏了 RIG-I-TRIM25 的相互作用,并阻碍了 IRF3 和 TBK1 的磷酸化。SADS-CoV N 蛋白的过表达通过抑制 IFN-β 的产生促进了 VSV-GFP 的复制。我们的结果表明,SADS-CoV N 抑制了宿主 IFN 反应,从而突出了 TRIM25 在调节抗病毒免疫防御中的重要作用。

https://cdn.ncbi.nlm.nih.gov/pmc/blobs/b5ed/11000385/0dfd9ec6a5b9/13567_2024_1303_Fig1_HTML.jpg

文献AI研究员

20分钟写一篇综述,助力文献阅读效率提升50倍。

立即体验

用中文搜PubMed

大模型驱动的PubMed中文搜索引擎

马上搜索

文档翻译

学术文献翻译模型,支持多种主流文档格式。

立即体验