Suppr超能文献

泛素组分析揭示了寒冷暴露后青春期小鼠海马中的突触蛋白和葡萄糖代谢酶的变化。

Ubiquitinome Analysis Uncovers Alterations in Synaptic Proteins and Glucose Metabolism Enzymes in the Hippocampi of Adolescent Mice Following Cold Exposure.

机构信息

College of Animal Science and Veterinary Medicine, Heilongjiang Bayi Agricultural University, Daqing 163319, China.

Department of Agricultural, Food and Nutritional Science, University of Alberta, Edmonton, AB T6G 2P5, Canada.

出版信息

Cells. 2024 Mar 25;13(7):570. doi: 10.3390/cells13070570.

Abstract

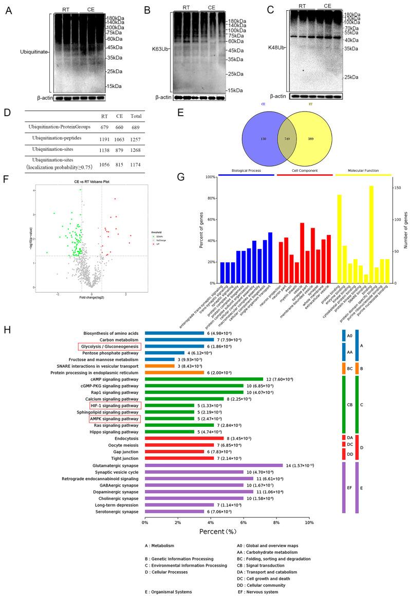
Cold exposure exerts negative effects on hippocampal nerve development in adolescent mice, but the underlying mechanisms are not fully understood. Given that ubiquitination is essential for neurodevelopmental processes, we attempted to investigate the effects of cold exposure on the hippocampus from the perspective of ubiquitination. By conducting a ubiquitinome analysis, we found that cold exposure caused changes in the ubiquitination levels of a variety of synaptic-associated proteins. We validated changes in postsynaptic density-95 (PSD-95) ubiquitination levels by immunoprecipitation, revealing reductions in both the K48 and K63 polyubiquitination levels of PSD-95. Golgi staining further demonstrated that cold exposure decreased the dendritic-spine density in the CA1 and CA3 regions of the hippocampus. Additionally, bioinformatics analysis revealed that differentially ubiquitinated proteins were enriched in the glycolytic, hypoxia-inducible factor-1 (HIF-1), and 5'-monophosphate (AMP)-activated protein kinase (AMPK) pathways. Protein expression analysis confirmed that cold exposure activated the mammalian target of rapamycin (mTOR)/HIF-1α pathway. We also observed suppression of pyruvate kinase M2 (PKM2) protein levels and the pyruvate kinase (PK) activity induced by cold exposure. Regarding oxidative phosphorylation, a dramatic decrease in mitochondrial respiratory-complex I activity was observed, along with reduced gene expression of the key subunits NADH: ubiquinone oxidoreductase core subunit V1 () and . In summary, cold exposure negatively affects hippocampal neurodevelopment and causes abnormalities in energy homeostasis within the hippocampus.

摘要

冷暴露对青春期小鼠海马神经发育有负面影响,但具体机制尚不完全清楚。鉴于泛素化对神经发育过程至关重要,我们试图从泛素化的角度研究冷暴露对海马的影响。通过进行泛素组分析,我们发现冷暴露导致多种突触相关蛋白的泛素化水平发生变化。我们通过免疫沉淀验证了突触后密度-95(PSD-95)泛素化水平的变化,发现 PSD-95 的 K48 和 K63 多泛素化水平均降低。高尔基染色进一步表明,冷暴露降低了海马 CA1 和 CA3 区的树突棘密度。此外,生物信息学分析表明,差异泛素化蛋白富集在糖酵解、缺氧诱导因子-1(HIF-1)和 5'-单磷酸(AMP)激活蛋白激酶(AMPK)途径中。蛋白表达分析证实,冷暴露激活了哺乳动物雷帕霉素靶蛋白(mTOR)/HIF-1α途径。我们还观察到冷暴露抑制了丙酮酸激酶 M2(PKM2)蛋白水平和 PK 活性的增加。关于氧化磷酸化,我们观察到线粒体呼吸复合物 I 活性显著下降,同时关键亚基 NADH:泛醌氧化还原酶核心亚基 V1()和 的基因表达降低。总之,冷暴露对海马神经发育有负面影响,并导致海马体内能量平衡异常。

https://cdn.ncbi.nlm.nih.gov/pmc/blobs/d9d2/11011669/965d8e304503/cells-13-00570-g001.jpg

文献AI研究员

20分钟写一篇综述,助力文献阅读效率提升50倍。

立即体验

用中文搜PubMed

大模型驱动的PubMed中文搜索引擎

马上搜索

文档翻译

学术文献翻译模型,支持多种主流文档格式。

立即体验