Science and Technology Innovation Center, Guangzhou University of Chinese Medicine, Guangzhou, China.
Department of Rehabilitation and Healthcare, Hunan University of Medicine, Huaihua, China.
Commun Biol. 2024 Apr 17;7(1):465. doi: 10.1038/s42003-024-06158-w.
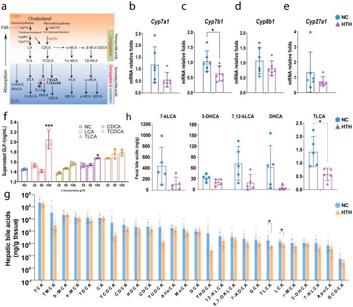
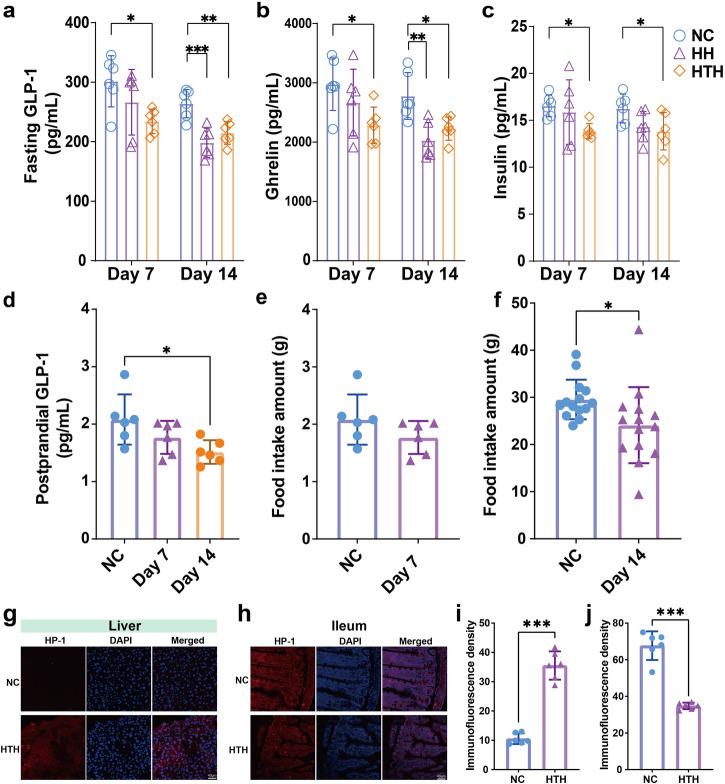
High temperature and humidity in the environment are known to be associated with discomfort and disease, yet the underlying mechanisms remain unclear. We observed a decrease in plasma glucagon-like peptide-1 levels in response to high-temperature and humidity conditions. Through 16S rRNA gene sequencing, alterations in the gut microbiota composition were identified following exposure to high temperature and humidity conditions. Notably, changes in the gut microbiota have been implicated in bile acid synthesis. Further analysis revealed a decrease in lithocholic acid levels in high-temperature and humidity conditions. Subsequent in vitro experiments demonstrated that lithocholic acid increases glucagon-like peptide-1 secretion in NCI-H716 cells. Proteomic analysis indicated upregulation of farnesoid X receptor expression in the ileum. In vitro experiments revealed that the combination of lithocholic acid with farnesoid X receptor inhibitors resulted in a significant increase in GLP-1 levels compared to lithocholic acid alone. In this study, we elucidate the mechanism by which reduced lithocholic acid suppresses glucagon-like peptide 1 via farnesoid X receptor activation under high-temperature and humidity condition.
高温高湿环境已知与不适和疾病有关,但潜在机制尚不清楚。我们观察到,在高温高湿环境下,血浆胰高血糖素样肽-1 水平下降。通过 16S rRNA 基因测序,发现暴露于高温高湿环境后,肠道微生物群组成发生改变。值得注意的是,肠道微生物群的变化与胆汁酸合成有关。进一步的分析显示,在高温高湿环境下,石胆酸水平下降。随后的体外实验表明,石胆酸可增加 NCI-H716 细胞中胰高血糖素样肽-1 的分泌。蛋白质组学分析表明,回肠中法尼醇 X 受体的表达上调。体外实验表明,与单独使用石胆酸相比,石胆酸与法尼醇 X 受体抑制剂联合使用可使 GLP-1 水平显著升高。本研究阐明了在高温高湿条件下,由于石胆酸减少,通过法尼醇 X 受体激活抑制胰高血糖素样肽 1 的机制。