Suppr超能文献

环状 RNA 0087851 通过触发 miR-593-3p/BAP1 介导的铁死亡抑制结直肠癌细胞的恶性进展。

Circ_0087851 suppresses colorectal cancer malignant progression through triggering miR-593-3p/BAP1-mediated ferroptosis.

机构信息

Department of Pathology, Affiliated Hospital of Xiangnan University, Chenzhou, 423000, Hunan, China.

Gastrointestinal Surgery, Affiliated Hospital of Xiangnan University, No. 25, Renmin West Road, Beihu District, Chenzhou, 423000, Hunan, China.

出版信息

J Cancer Res Clin Oncol. 2024 Apr 20;150(4):204. doi: 10.1007/s00432-024-05643-3.

Abstract

BACKGROUND

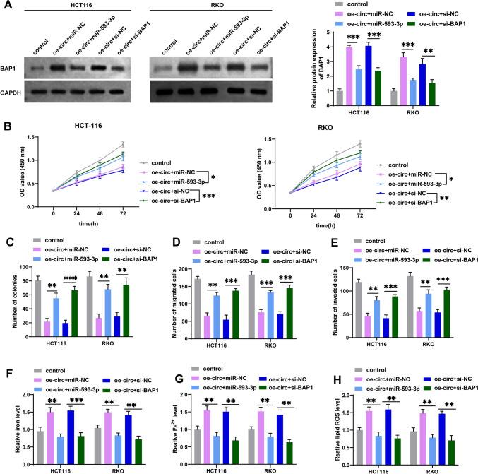
Emerging research has validated that circular RNAs (circRNAs) have indispensable regulatory functions in tumorigenesis, including colorectal cancer (CRC). Ferroptosis is a specific cell death form and implicates in the malignant progression of tumors. Here, this study aimed to investigate the biofunction of circ_0087851 in tumor progression and ferroptosis of CRC, as well as its underlying molecular mechanism.

METHODS

The expression pattern of circ_0087851 in CRC was validated by qRT-PCR. The biological characteristics of circ_0087851 in CRC were assessed through CCK-8, colony formation and transwell assays in vitro. The ferroptosis was measured using ferroptosis-related reagents on iron, Fe, and lipid ROS detection. Bioinformatics, luciferase reporter, and RNA pulldown assays were employed to reveal the circ_0087851-mediated regulatory network. In addition, the effect of circ_0087851 on tumor growth in vivo was detected using a xenograft model.

RESULTS

Circ_0087851 was notably diminished in CRC tissues and cells. Functionally, overexpression of circ_0087851 suppressed CRC cell growth, migration, invasion, and facilitated ferroptosis in vitro. Meanwhile, circ_0087851 upregulation impeded CRC growth in vivo. Mechanistically, circ_0087851 functioned as a molecular sponge for miR-593-3p, and BRCA1 associated protein 1 (BAP1) was identified as a downstream target of miR-593-3p. Besides, rescue experiments revealed that miR-593-3p overexpression or silencing of BAP1 reversed circ_0087851-mediated CRC progression.

CONCLUSION

Circ_0087851 performed as a tumor suppressor and ferroptosis promoter by the miR-593-3p/BAP1 axis, providing novel biomarker and therapeutic target for the clinical management of CRC.

摘要

背景

新兴研究已经证实,环状 RNA(circRNAs)在肿瘤发生中具有不可或缺的调节功能,包括结直肠癌(CRC)。铁死亡是一种特定的细胞死亡形式,涉及肿瘤的恶性进展。本研究旨在探讨 circ_0087851 在 CRC 肿瘤进展和铁死亡中的生物学功能及其潜在的分子机制。

方法

通过 qRT-PCR 验证 circ_0087851 在 CRC 中的表达模式。通过体外 CCK-8、集落形成和 Transwell 实验评估 circ_0087851 在 CRC 中的生物学特性。使用铁、Fe 和脂质 ROS 检测的铁死亡相关试剂来测量铁死亡。生物信息学、荧光素酶报告和 RNA 下拉实验用于揭示 circ_0087851 介导的调节网络。此外,通过异种移植模型检测 circ_0087851 对体内肿瘤生长的影响。

结果

circ_0087851 在 CRC 组织和细胞中明显减少。功能上,circ_0087851 的过表达抑制 CRC 细胞的生长、迁移和侵袭,并促进体外铁死亡。同时,circ_0087851 的上调抑制体内 CRC 的生长。机制上,circ_0087851 作为 miR-593-3p 的分子海绵发挥作用,BRCA1 相关蛋白 1(BAP1)被鉴定为 miR-593-3p 的下游靶标。此外,挽救实验表明,miR-593-3p 的过表达或 BAP1 的沉默逆转了 circ_0087851 介导的 CRC 进展。

结论

circ_0087851 通过 miR-593-3p/BAP1 轴发挥肿瘤抑制因子和铁死亡促进因子的作用,为 CRC 的临床治疗提供了新的生物标志物和治疗靶点。

https://cdn.ncbi.nlm.nih.gov/pmc/blobs/ca85/11793232/419184a47e83/432_2024_5643_Fig1_HTML.jpg

文献AI研究员

20分钟写一篇综述,助力文献阅读效率提升50倍。

立即体验

用中文搜PubMed

大模型驱动的PubMed中文搜索引擎

马上搜索

文档翻译

学术文献翻译模型,支持多种主流文档格式。

立即体验