Suppr超能文献

泛素样修饰因子化通过激活去泛素化酶BAP1来维持肿瘤抑制因子pVHL的稳定性。

UFMylation maintains tumor suppressor pVHL stability by activating the deubiquitinase BAP1.

作者信息

Yang Xiao, Wen Yalei, Qin Shengying, Zhou Yang, Zhang Caishi, Huang Lei, Li Mei, Ma Xiuqing, Wan Rui, Chen Jiaqi, He Rong-Rong, Gao Hao, Goding Colin R, Luo Oscar Junhong, Shen Xiangchun, Cui Rutao, Liu Tongzheng

机构信息

State Key Laboratory of Bioactive Molecules and Druggability Assessment/International Cooperative Laboratory of Traditional Chinese Medicine Modernization and Innovative Drug Development of Ministry of Education (MOE) of China/College of Pharmacy, Jinan University, Guangzhou 510632, China.

Guangdong Second Provincial General Hospital, Postdoctoral Station of Traditional Chinese Medicine, School of Medicine, Jinan University, Guangzhou 510632, China.

出版信息

Sci Adv. 2025 Jul 11;11(28):eadt8800. doi: 10.1126/sciadv.adt8800.

Abstract

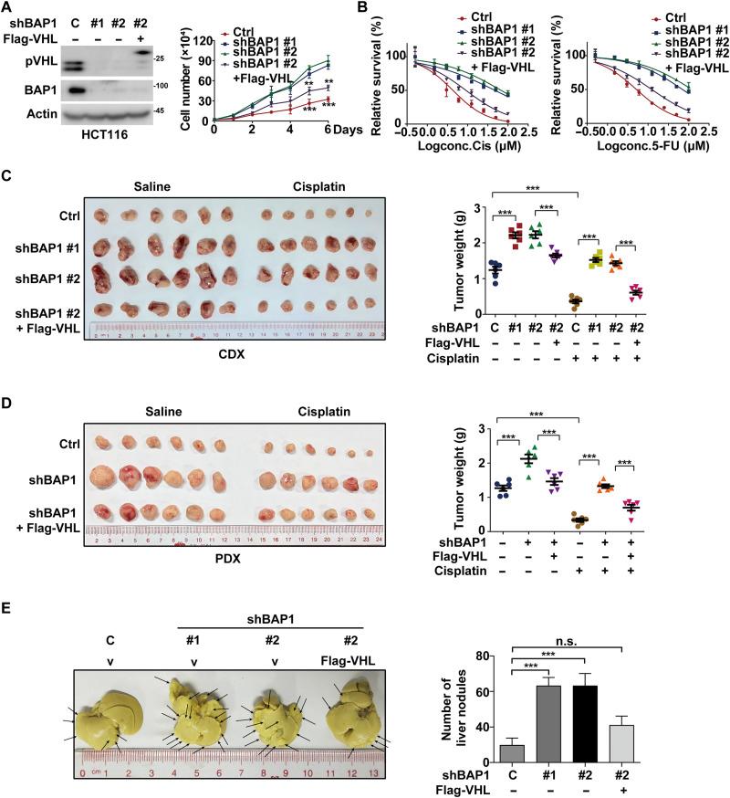
() can function as a tumor suppressor or oncogene depending on context, but its role in colorectal cancer (CRC) is not well understood. Here, we demonstrate that BAP1 suppresses CRC progression primarily by deubiquitinating and stabilizing von Hippel-Lindau tumor suppressor protein (pVHL). BAP1 undergoes covalent modification by ubiquitin-fold modifier 1 (UFM1) at Lys, Lys, Lys, and Lys, enhancing its interaction with pVHL and promoting pVHL stabilization. Loss of this modification through UFL1 depletion or reconstitution with a UFMylation-defective BAP1 mutant (4KR) impairs pVHL stabilization and promotes tumor progression in CRC cell line-based and patient-derived xenograft models. Clinically, down-regulation of UFL1 and BAP1 correlates with reduced pVHL level and poor prognosis in patients with CRC. These findings identify a previously unrecognized posttranslational mechanism regulating BAP1 activity and highlight UFMylation as essential for maintaining pVHL tumor-suppressive function. Targeting BAP1 UFMylation may represent a potential therapeutic strategy in CRC and other cancers with wild-type and .

摘要

()可根据具体情况发挥肿瘤抑制因子或癌基因的作用,但其在结直肠癌(CRC)中的作用尚未完全明确。在此,我们证明BAP1主要通过去泛素化和稳定冯·希佩尔-林道肿瘤抑制蛋白(pVHL)来抑制CRC进展。BAP1在赖氨酸、赖氨酸、赖氨酸和赖氨酸位点被泛素折叠修饰因子1(UFM1)进行共价修饰,增强其与pVHL的相互作用并促进pVHL稳定。通过UFL1缺失或用UFMylation缺陷型BAP1突变体(4KR)重建导致这种修饰缺失,会损害pVHL稳定,并在基于CRC细胞系和患者来源的异种移植模型中促进肿瘤进展。在临床上,UFL1和BAP1的下调与CRC患者中pVHL水平降低和预后不良相关。这些发现确定了一种先前未被认识的调节BAP1活性的翻译后机制,并强调UFMylation对于维持pVHL肿瘤抑制功能至关重要。靶向BAP1 UFMylation可能代表CRC和其他具有野生型和 的癌症的一种潜在治疗策略。

https://cdn.ncbi.nlm.nih.gov/pmc/blobs/6e40/12248380/ecb4b290f5e7/sciadv.adt8800-f1.jpg

文献检索

告别复杂PubMed语法,用中文像聊天一样搜索,搜遍4000万医学文献。AI智能推荐,让科研检索更轻松。

立即免费搜索

文件翻译

保留排版,准确专业,支持PDF/Word/PPT等文件格式,支持 12+语言互译。

免费翻译文档

深度研究

AI帮你快速写综述,25分钟生成高质量综述,智能提取关键信息,辅助科研写作。

立即免费体验