School of Plant Protection, Anhui Province Key Laboratory of Crop Integrated Pest Management, Anhui Province Engineering Laboratory for Green Pesticide Development and Application, Anhui Agricultural University, Hefei, China.
First Clinical Medical College, Mudanjiang Medical College, Mudanjiang, China.
BMC Microbiol. 2024 Apr 20;24(1):131. doi: 10.1186/s12866-024-03277-6.
Exposure to extreme cold or heat temperature is one leading cause of weather-associated mortality and morbidity in animals. Emerging studies demonstrate that the microbiota residing in guts act as an integral factor required to modulate host tolerance to cold or heat exposure, but common and unique patterns of animal-temperature associations between cold and heat have not been simultaneously examined. Therefore, we attempted to investigate the roles of gut microbiota in modulating tolerance to cold or heat exposure in mice.
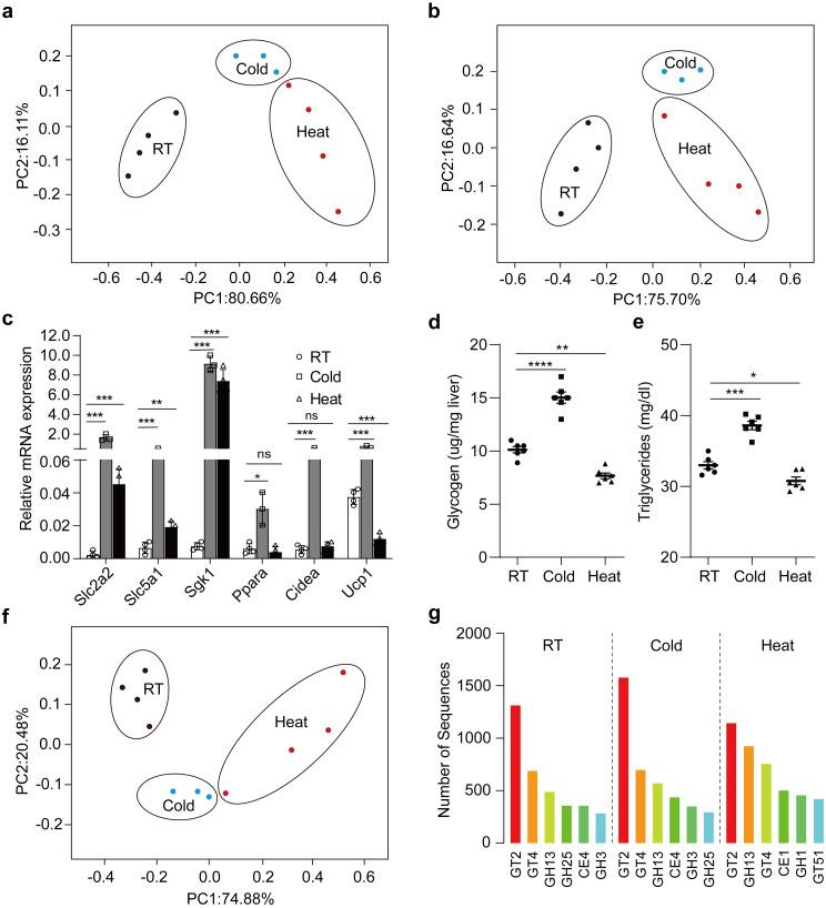
The results showed that both cold and heat acutely change the body temperature of mice, but mice efficiently maintain their body temperature at conditions of chronic extreme temperatures. Mice adapt to extreme temperatures by adjusting body weight gain, food intake and energy harvest. Fascinatingly, 16 S rRNA sequencing shows that extreme temperatures result in a differential shift in the gut microbiota. Moreover, transplantation of the extreme-temperature microbiota is sufficient to enhance host tolerance to cold and heat, respectively. Metagenomic sequencing shows that the microbiota assists their hosts in resisting extreme temperatures through regulating the host insulin pathway.
Our findings highlight that the microbiota is a key factor orchestrating the overall energy homeostasis under extreme temperatures, providing an insight into the interaction and coevolution of hosts and gut microbiota.
暴露在极冷或极热的温度下是导致动物与天气相关的死亡和发病的一个主要原因。新兴的研究表明,居住在肠道内的微生物群落是调节宿主对寒冷或炎热暴露的耐受性所必需的一个整体因素,但寒冷和炎热之间动物-温度关联的常见和独特模式尚未同时进行检查。因此,我们试图研究肠道微生物群在调节小鼠对寒冷或炎热暴露的耐受性中的作用。
结果表明,寒冷和炎热都能使小鼠的体温急剧变化,但小鼠能有效地在慢性极端温度下维持其体温。通过调整体重增加、食物摄入和能量收获,小鼠适应了极端温度。有趣的是,16S rRNA 测序显示,极端温度导致肠道微生物群落发生差异变化。此外,极端温度微生物群的移植足以分别增强宿主对寒冷和炎热的耐受性。宏基因组测序显示,微生物群通过调节宿主胰岛素途径帮助宿主抵抗极端温度。
我们的研究结果强调了微生物群是在极端温度下协调整体能量平衡的关键因素,为宿主和肠道微生物群的相互作用和共同进化提供了新的视角。