Suppr超能文献

炎症状态下牛椎间盘髓核细胞中CD44的动态变化

Dynamics of CD44 bovine nucleus pulposus cells with inflammation.

作者信息

Ferreira J R, Caldeira J, Sousa M, Barbosa M A, Lamghari M, Almeida-Porada G, Gonçalves R M

机构信息

I3S-Instituto de Investigação e Inovação em Saúde, Universidade Do Porto, Porto, Portugal.

INEB-Instituto de Engenharia Biomédica, Universidade Do Porto, Porto, Portugal.

出版信息

Sci Rep. 2024 Apr 21;14(1):9156. doi: 10.1038/s41598-024-59504-7.

Abstract

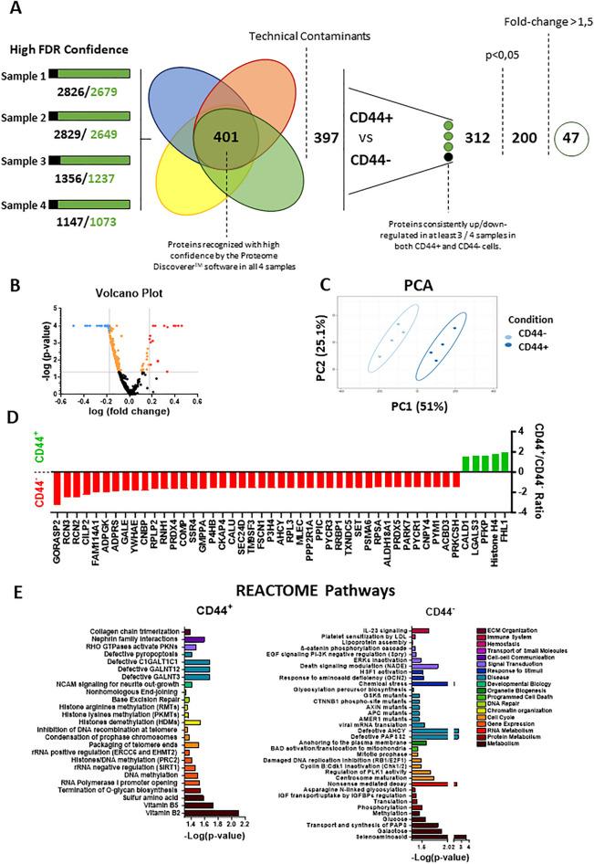
Intervertebral Disc (IVD) degeneration has been associated with a chronic inflammatory response, but knowledge on the contribution of distinct IVD cells, namely CD44, to the progression of IVD degeneration remains elusive. Here, bovine nucleus pulposus (NP) CD44 cells were sorted and compared by gene expression and proteomics with the negative counterpart. NP cells were then stimulated with IL-1b (10 ng/ml) and dynamics of CD44 gene and protein expression was analyzed upon pro-inflammatory treatment. The results emphasize that CD44 has a multidimensional functional role in IVD metabolism, ECM synthesis and production of neuropermissive factors. CD44 widespread expression in NP was partially associated with CD14 and CD45, resulting in the identification of distinct cell subsets. In conclusion, this study points out CD44 and CD44-based cell subsets as relevant targets in the modulation of the IVD pro-inflammatory/degenerative cascade.

摘要

椎间盘(IVD)退变与慢性炎症反应有关,但关于不同的IVD细胞(即CD44)在IVD退变进展中的作用仍不清楚。在此,通过基因表达和蛋白质组学对牛髓核(NP)CD44细胞进行分选,并与阴性对照进行比较。然后用IL-1β(10 ng/ml)刺激NP细胞,并分析促炎处理后CD44基因和蛋白质表达的动态变化。结果强调,CD44在IVD代谢、细胞外基质合成和神经许可因子产生中具有多维功能作用。CD44在NP中的广泛表达部分与CD14和CD45相关,从而鉴定出不同的细胞亚群。总之,本研究指出CD44和基于CD44的细胞亚群是调节IVD促炎/退变级联反应的相关靶点。

https://cdn.ncbi.nlm.nih.gov/pmc/blobs/f7b2/11033282/b731b92266b9/41598_2024_59504_Fig1_HTML.jpg

文献AI研究员

20分钟写一篇综述,助力文献阅读效率提升50倍。

立即体验

用中文搜PubMed

大模型驱动的PubMed中文搜索引擎

马上搜索

文档翻译

学术文献翻译模型,支持多种主流文档格式。

立即体验