• 文献检索
  • 文档翻译
  • 深度研究
  • 学术资讯
  • Suppr Zotero 插件Zotero 插件
  • 邀请有礼
  • 套餐&价格
  • 历史记录
应用&插件
Suppr Zotero 插件Zotero 插件浏览器插件Mac 客户端Windows 客户端微信小程序
定价
高级版会员购买积分包购买API积分包
服务
文献检索文档翻译深度研究API 文档MCP 服务
关于我们
关于 Suppr公司介绍联系我们用户协议隐私条款
关注我们

Suppr 超能文献

核心技术专利:CN118964589B侵权必究
粤ICP备2023148730 号-1Suppr @ 2026

文献检索

告别复杂PubMed语法,用中文像聊天一样搜索,搜遍4000万医学文献。AI智能推荐,让科研检索更轻松。

立即免费搜索

文件翻译

保留排版,准确专业,支持PDF/Word/PPT等文件格式,支持 12+语言互译。

免费翻译文档

深度研究

AI帮你快速写综述,25分钟生成高质量综述,智能提取关键信息,辅助科研写作。

立即免费体验

电机械解偶联剂、激素刺激和起搏频率对培养兔心肌切片稳定性和功能的影响。

Effects of electro-mechanical uncouplers, hormonal stimulation and pacing rate on the stability and function of cultured rabbit myocardial slices.

作者信息

Baron V, Sommer S T, Fiegle D J, Pfeuffer A-K M, Peyronnet R, Volk T, Seidel T

机构信息

Institute of Cellular and Molecular Physiology, Friedrich-Alexander-Universität Erlangen-Nürnberg, Erlangen, Germany.

Institute for Experimental Cardiovascular Medicine, University Heart Center Freiburg, Bad Krozingen, Germany.

出版信息

Front Bioeng Biotechnol. 2024 Apr 5;12:1363538. doi: 10.3389/fbioe.2024.1363538. eCollection 2024.

DOI:10.3389/fbioe.2024.1363538
PMID:38646013
原文链接:https://pmc.ncbi.nlm.nih.gov/articles/PMC11026719/
Abstract

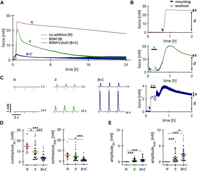
Recent advances have enabled organotypic culture of beating human myocardial slices that are stable for weeks. However, human myocardial samples are rare, exhibit high variability and frequently originate from diseased hearts. Thus, there is a need to adapt long-term slice culture for animal myocardium. When applied to animal cardiac slices, studies in healthy or genetically modified myocardium will be possible. We present the culture of slices from rabbit hearts, which resemble the human heart in microstructure, electrophysiology and excitation-contraction coupling. Left ventricular myocardium from New Zealand White rabbits was cut using a vibratome and cultured in biomimetic chambers for up to 7 days (d). Electro-mechanical uncoupling agents 2,3-butanedione monoxime (BDM) and cytochalasin D (CytoD) were added during initiation of culture and effects on myocyte survival were quantified. We investigated pacing rates (0.5 Hz, 1 Hz, and 2 Hz) and hormonal supplements (cortisol, T3, catecholamines) at physiological plasma concentrations. T3 was buffered using BSA. Contractile force was recorded continuously. Glucose consumption and lactate production were measured. Whole-slice Ca transients and action potentials were recorded. Effects of culture on microstructure were investigated with confocal microscopy and image analysis. Protocols for human myocardial culture resulted in sustained contracture and myocyte death in rabbit slices within 24 h, which could be prevented by transient application of a combination of BDM and CytoD. Cortisol stabilized contraction amplitude and kinetics in culture. T3 and catecholaminergic stimulation did not further improve stability. T3 and higher pacing rates increased metabolic rate and lactate production. T3 stabilized the response to β-adrenergic stimulation over 7 d. Pacing rates above 1 Hz resulted in progredient decline in contraction force. Image analysis revealed no changes in volume fractions of cardiomyocytes or measures of fibrosis over 7 d. Ca transient amplitudes and responsiveness to isoprenaline were comparable after 1 d and 7 d, while Ca transient duration was prolonged after 7 d in culture. A workflow for rabbit myocardial culture has been established, preserving function for up to 7 d. This research underscores the importance of glucocorticoid signaling in maintaining tissue function and extending culture duration. Furthermore, BDM and CytoD appear to protect from tissue damage during the initiation phase of tissue culture.

摘要

近期的进展已实现了可搏动的人类心肌切片的器官型培养,这种培养可稳定维持数周。然而,人类心肌样本稀少,具有高度变异性,且常常来源于患病心脏。因此,有必要对动物心肌进行长期切片培养的适应性研究。将其应用于动物心脏切片后,对健康或基因改造心肌的研究将成为可能。我们展示了兔心脏切片的培养方法,兔心脏在微观结构、电生理学和兴奋 - 收缩偶联方面与人类心脏相似。使用振动切片机切取新西兰白兔的左心室心肌,并在仿生培养室中培养长达7天。在培养开始时添加电 - 机械解偶联剂2,3 - 丁二酮一肟(BDM)和细胞松弛素D(CytoD),并对其对心肌细胞存活的影响进行定量分析。我们研究了生理血浆浓度下的起搏频率(0.5Hz、1Hz和2Hz)和激素补充剂(皮质醇、T3、儿茶酚胺)。T3用牛血清白蛋白(BSA)缓冲。连续记录收缩力。测量葡萄糖消耗和乳酸生成。记录全切片钙瞬变和动作电位。用共聚焦显微镜和图像分析研究培养对微观结构的影响。人类心肌培养方案会导致兔切片在24小时内出现持续挛缩和心肌细胞死亡,而短暂应用BDM和CytoD的组合可预防这种情况。皮质醇可稳定培养中的收缩幅度和动力学。T3和儿茶酚胺能刺激并未进一步提高稳定性。T3和较高的起搏频率会增加代谢率和乳酸生成。T3在7天内稳定了对β - 肾上腺素能刺激的反应。起搏频率高于1Hz会导致收缩力逐渐下降。图像分析显示,在7天内心肌细胞的体积分数或纤维化指标没有变化。培养1天和7天后,钙瞬变幅度和对异丙肾上腺素的反应性相当,而培养7天后钙瞬变持续时间延长。已建立了兔心肌培养的工作流程,可将功能维持长达7天。这项研究强调了糖皮质激素信号在维持组织功能和延长培养持续时间方面的重要性。此外,BDM和CytoD似乎在组织培养的起始阶段可保护组织免受损伤。

https://cdn.ncbi.nlm.nih.gov/pmc/blobs/448c/11026719/c61daad9763f/fbioe-12-1363538-g012.jpg
https://cdn.ncbi.nlm.nih.gov/pmc/blobs/448c/11026719/8fa1a130d89f/fbioe-12-1363538-g001.jpg
https://cdn.ncbi.nlm.nih.gov/pmc/blobs/448c/11026719/b0fcf86cd767/fbioe-12-1363538-g002.jpg
https://cdn.ncbi.nlm.nih.gov/pmc/blobs/448c/11026719/5344bd0c2bc2/fbioe-12-1363538-g003.jpg
https://cdn.ncbi.nlm.nih.gov/pmc/blobs/448c/11026719/8f70c2a00636/fbioe-12-1363538-g004.jpg
https://cdn.ncbi.nlm.nih.gov/pmc/blobs/448c/11026719/63b73e8cb47a/fbioe-12-1363538-g005.jpg
https://cdn.ncbi.nlm.nih.gov/pmc/blobs/448c/11026719/805f1c21d192/fbioe-12-1363538-g006.jpg
https://cdn.ncbi.nlm.nih.gov/pmc/blobs/448c/11026719/0670eabf15cc/fbioe-12-1363538-g007.jpg
https://cdn.ncbi.nlm.nih.gov/pmc/blobs/448c/11026719/175611db48a2/fbioe-12-1363538-g008.jpg
https://cdn.ncbi.nlm.nih.gov/pmc/blobs/448c/11026719/bce909b2eabe/fbioe-12-1363538-g009.jpg
https://cdn.ncbi.nlm.nih.gov/pmc/blobs/448c/11026719/b4371188903d/fbioe-12-1363538-g010.jpg
https://cdn.ncbi.nlm.nih.gov/pmc/blobs/448c/11026719/81733be0e32e/fbioe-12-1363538-g011.jpg
https://cdn.ncbi.nlm.nih.gov/pmc/blobs/448c/11026719/c61daad9763f/fbioe-12-1363538-g012.jpg
https://cdn.ncbi.nlm.nih.gov/pmc/blobs/448c/11026719/8fa1a130d89f/fbioe-12-1363538-g001.jpg
https://cdn.ncbi.nlm.nih.gov/pmc/blobs/448c/11026719/b0fcf86cd767/fbioe-12-1363538-g002.jpg
https://cdn.ncbi.nlm.nih.gov/pmc/blobs/448c/11026719/5344bd0c2bc2/fbioe-12-1363538-g003.jpg
https://cdn.ncbi.nlm.nih.gov/pmc/blobs/448c/11026719/8f70c2a00636/fbioe-12-1363538-g004.jpg
https://cdn.ncbi.nlm.nih.gov/pmc/blobs/448c/11026719/63b73e8cb47a/fbioe-12-1363538-g005.jpg
https://cdn.ncbi.nlm.nih.gov/pmc/blobs/448c/11026719/805f1c21d192/fbioe-12-1363538-g006.jpg
https://cdn.ncbi.nlm.nih.gov/pmc/blobs/448c/11026719/0670eabf15cc/fbioe-12-1363538-g007.jpg
https://cdn.ncbi.nlm.nih.gov/pmc/blobs/448c/11026719/175611db48a2/fbioe-12-1363538-g008.jpg
https://cdn.ncbi.nlm.nih.gov/pmc/blobs/448c/11026719/bce909b2eabe/fbioe-12-1363538-g009.jpg
https://cdn.ncbi.nlm.nih.gov/pmc/blobs/448c/11026719/b4371188903d/fbioe-12-1363538-g010.jpg
https://cdn.ncbi.nlm.nih.gov/pmc/blobs/448c/11026719/81733be0e32e/fbioe-12-1363538-g011.jpg
https://cdn.ncbi.nlm.nih.gov/pmc/blobs/448c/11026719/c61daad9763f/fbioe-12-1363538-g012.jpg

相似文献

1
Effects of electro-mechanical uncouplers, hormonal stimulation and pacing rate on the stability and function of cultured rabbit myocardial slices.电机械解偶联剂、激素刺激和起搏频率对培养兔心肌切片稳定性和功能的影响。
Front Bioeng Biotechnol. 2024 Apr 5;12:1363538. doi: 10.3389/fbioe.2024.1363538. eCollection 2024.
2
Long-Term Cultivation of Human Atrial Myocardium.人心房心肌的长期培养
Front Physiol. 2022 Feb 23;13:839139. doi: 10.3389/fphys.2022.839139. eCollection 2022.
3
The relative importance of myocardial energy metabolism compared with ischemic contracture in the determination of ischemic injury in isolated perfused rabbit hearts.在离体灌注兔心脏中,心肌能量代谢与缺血性挛缩相比,在确定缺血性损伤方面的相对重要性。
Circ Res. 1994 May;74(5):817-28. doi: 10.1161/01.res.74.5.817.
4
Time-dependent efficacy of initial reperfusion with 2,3 butanedione monoxime (BDM) on release of cytosolic enzymes and ultrastructural damage in isolated hearts.2,3-丁二酮一肟(BDM)初始再灌注对离体心脏胞质酶释放和超微结构损伤的时间依赖性疗效。
Thorac Cardiovasc Surg. 1999 Aug;47(4):244-50. doi: 10.1055/s-2007-1013152.
5
"Cardioplegia on the contractile apparatus level": evaluation of a new concept for myocardial preservation in perfused pig hearts.“收缩装置水平的心脏停搏液”:灌注猪心脏中心肌保护新概念的评估
Thorac Cardiovasc Surg. 1995 Aug;43(4):185-93. doi: 10.1055/s-2007-1013207.
6
Efficacy of contraction uncoupling by 2,3-butanedione monoxime during initial reperfusion versus cardioplegic arrest for protection of isolated hearts.在初始再灌注期间与心脏停搏相比,2,3-丁二酮一肟收缩解偶联对离体心脏保护的效果。
Ann Acad Med Singap. 1999 Jan;28(1):72-8.
7
Use of 2,3-butanedione monoxime to estimate nonmechanical VO2 in rabbit hearts.使用2,3-丁二酮一肟来估计兔心脏中的非机械性耗氧量。
Am J Physiol. 1993 Sep;265(3 Pt 2):H834-42. doi: 10.1152/ajpheart.1993.265.3.H834.
8
Comparison between the effects of 2-3 butanedione monoxime (BDM) and calcium chloride on myocardial oxygen consumption.2,3-丁二酮一肟(BDM)与氯化钙对心肌耗氧量影响的比较。
J Mol Cell Cardiol. 1992 Aug;24(8):783-97. doi: 10.1016/0022-2828(92)91093-k.
9
Calcium sensitisation impairs diastolic relaxation in post-ischaemic myocardium: implications for the use of Ca(2+) sensitising inotropes after cardiac surgery.钙敏化可损害缺血后心肌的舒张松弛:对心脏手术后使用 Ca(2+)敏化正性肌力药物的影响。
Eur J Cardiothorac Surg. 2010 Feb;37(2):376-83. doi: 10.1016/j.ejcts.2009.05.030. Epub 2009 Jul 17.
10
The electrophysiological and mechanical effects of 2,3-butane-dione monoxime and cytochalasin-D in the Langendorff perfused rabbit heart.2,3-丁二酮一肟和细胞松弛素-D对Langendorff灌注兔心脏的电生理和机械效应。
Exp Physiol. 2004 Mar;89(2):163-72. doi: 10.1113/expphysiol.2003.026732. Epub 2004 Feb 17.

引用本文的文献

1
Living myocardial slices: walking the path towards standardization.活性心肌切片:迈向标准化之路
Cardiovasc Res. 2025 Jul 8;121(7):1011-1023. doi: 10.1093/cvr/cvaf079.

本文引用的文献

1
Contractility measurements for cardiotoxicity screening with ventricular myocardial slices of pigs.心肌切片检测猪心毒性的收缩力测量
Cardiovasc Res. 2023 Nov 15;119(14):2469-2481. doi: 10.1093/cvr/cvad141.
2
Ryanodine Receptor Staining Identifies Viable Cardiomyocytes in Human and Rabbit Cardiac Tissue Slices.Ryanodine 受体染色鉴定人心肌和兔心肌切片中的存活心肌细胞。
Int J Mol Sci. 2023 Aug 31;24(17):13514. doi: 10.3390/ijms241713514.
3
Biomimetic cultivation of atrial tissue slices as novel platform for in-vitro atrial arrhythmia studies.
仿生培养心房组织切片作为体外心房心律失常研究的新平台。
Sci Rep. 2023 Mar 4;13(1):3648. doi: 10.1038/s41598-023-30688-8.
4
Preparation of Human Myocardial Tissue for Long-Term Cultivation.人心肌组织的长期培养准备。
J Vis Exp. 2022 Jun 2(184). doi: 10.3791/63964.
5
Confocal microscopy-based estimation of intracellular conductivities in myocardium for modeling of the normal and infarcted heart.基于共焦显微镜的心肌细胞内电导率估计,用于正常和梗死心脏的建模。
Comput Biol Med. 2022 Jul;146:105579. doi: 10.1016/j.compbiomed.2022.105579. Epub 2022 May 3.
6
Migratory and anti-fibrotic programmes define the regenerative potential of human cardiac progenitors.迁移和抗纤维化程序定义了人类心脏祖细胞的再生潜力。
Nat Cell Biol. 2022 May;24(5):659-671. doi: 10.1038/s41556-022-00899-8. Epub 2022 May 12.
7
Long-Term Cultivation of Human Atrial Myocardium.人心房心肌的长期培养
Front Physiol. 2022 Feb 23;13:839139. doi: 10.3389/fphys.2022.839139. eCollection 2022.
8
Culture medium-dependent isoproterenol stability and its impact on DNA strand breaks formation and repair.培养基依赖性异丙肾上腺素稳定性及其对DNA链断裂形成和修复的影响。
Chem Biol Interact. 2022 Apr 25;357:109877. doi: 10.1016/j.cbi.2022.109877. Epub 2022 Mar 8.
9
A comparative review on heart ion channels, action potentials and electrocardiogram in rodents and human: extrapolation of experimental insights to clinic.啮齿动物和人类心脏离子通道、动作电位及心电图的比较综述:将实验见解外推至临床
Lab Anim Res. 2021 Sep 8;37(1):25. doi: 10.1186/s42826-021-00102-3.
10
Transgenic rabbit models for cardiac disease research.用于心脏病研究的转基因兔模型。
Br J Pharmacol. 2022 Mar;179(5):938-957. doi: 10.1111/bph.15484. Epub 2021 May 10.