• 文献检索
  • 文档翻译
  • 深度研究
  • 学术资讯
  • Suppr Zotero 插件Zotero 插件
  • 邀请有礼
  • 套餐&价格
  • 历史记录
应用&插件
Suppr Zotero 插件Zotero 插件浏览器插件Mac 客户端Windows 客户端微信小程序
定价
高级版会员购买积分包购买API积分包
服务
文献检索文档翻译深度研究API 文档MCP 服务
关于我们
关于 Suppr公司介绍联系我们用户协议隐私条款
关注我们

Suppr 超能文献

核心技术专利:CN118964589B侵权必究
粤ICP备2023148730 号-1Suppr @ 2026

文献检索

告别复杂PubMed语法,用中文像聊天一样搜索,搜遍4000万医学文献。AI智能推荐,让科研检索更轻松。

立即免费搜索

文件翻译

保留排版,准确专业,支持PDF/Word/PPT等文件格式,支持 12+语言互译。

免费翻译文档

深度研究

AI帮你快速写综述,25分钟生成高质量综述,智能提取关键信息,辅助科研写作。

立即免费体验

灵龟护肝汤通过调节肠道微生物群改善非酒精性脂肪肝。

Ling-Gui-Zhu-Gan decoction ameliorates nonalcoholic fatty liver disease via modulating the gut microbiota.

机构信息

Shanghai Innovation Center of TCM Health Service, Shanghai University of Traditional Chinese Medicine, Shanghai, China.

Oxford Suzhou Centre for Advanced Research, Suzhou Industrial Park, Jiangsu, China.

出版信息

Microbiol Spectr. 2024 Jun 4;12(6):e0197923. doi: 10.1128/spectrum.01979-23. Epub 2024 Apr 22.

DOI:10.1128/spectrum.01979-23
PMID:38647315
原文链接:https://pmc.ncbi.nlm.nih.gov/articles/PMC11237417/
Abstract

UNLABELLED

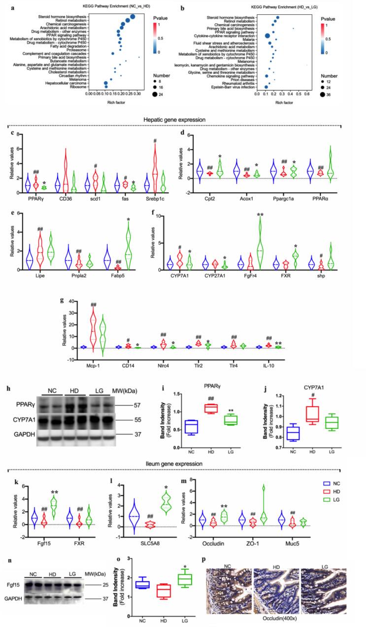
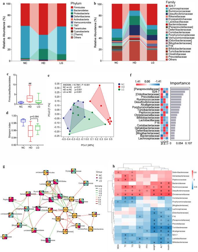
Numerous studies have supported that nonalcoholic fatty liver disease (NAFLD) is highly associated with gut microbiota dysbiosis. Ling-Gui-Zhu-Gan decoction (LG) has been clinically used to treat NAFLD, but the underlying mechanism remains unknown. This study investigated the therapeutic effect and mechanisms of LG in mice with NAFLD induced by a high-fat diet (HD). An HD-induced NAFLD mice model was established to evaluate the efficacy of LG followed by biochemical and histopathological analysis. Metagenomics, metabolomics, and transcriptomics were used to explore the structure and metabolism of the gut microbiota. LG significantly improved hepatic function and decreased lipid droplet accumulation in HD-induced NAFLD mice. LG reversed the structure of the gut microbiota that is damaged by HD and improved intestinal barrier function. Meanwhile, the LG group showed a lower total blood bile acids (BAs) concentration, a shifted BAs composition, and a higher fecal short-chain fatty acids (SCFAs) concentration. Furthermore, LG could regulate the hepatic expression of genes associated with the primary BAs biosynthesis pathway and peroxisome proliferator-activated receptor (PPAR) signaling pathway. Our study suggested that LG could ameliorate NAFLD by altering the structure and metabolism of gut microbiota, while BAs and SCFAs are considered possible mediating substances.

IMPORTANCE

Until now, there has still been no study on the gut microbiota and metabolomics of Ling-Gui-Zhu-Gan decoction (LG) in nonalcoholic fatty liver disease (NAFLD) mouse models. Our study is the first to report on the reshaping of the structure and metabolism of the gut microbiota by LG, as well as explore the potential mechanism underlying the improvement of NAFLD. Specifically, our study demonstrates the potential of gut microbial-derived short-chain fatty acids (SCFAs) and blood bile acids (BAs) as mediators of LG therapy for NAFLD in animal models. Based on the results of transcriptomics, we further verified that LG attenuates NAFLD by restoring the metabolic disorder of BAs via the up-regulation of Fgf15/FXR in the ileum and down-regulation of CYP7A1/FXR in the liver. LG also reduces lipogenesis in NAFLD mice by mediating the peroxisome proliferator-activated receptor (PPAR) signaling pathway, which then contributes to reducing hepatic inflammation and improving intestinal barrier function to treat NAFLD.

摘要

未加标注的内容

多项研究表明,非酒精性脂肪性肝病(NAFLD)与肠道微生物群落失调密切相关。苓桂术甘汤(LG)已被临床用于治疗 NAFLD,但具体机制尚不清楚。本研究通过高脂肪饮食(HD)诱导的 NAFLD 小鼠模型,探讨 LG 的治疗效果和作用机制。建立 HD 诱导的 NAFLD 小鼠模型,评估 LG 的疗效,进行生化和组织病理学分析。采用宏基因组学、代谢组学和转录组学技术,探讨肠道微生物群落的结构和代谢。LG 显著改善了 HD 诱导的 NAFLD 小鼠的肝功能,减少了肝内脂肪滴的积累。LG 逆转了 HD 破坏的肠道微生物群落结构,改善了肠道屏障功能。同时,LG 组的总血胆汁酸(BAs)浓度较低,BAs 组成发生变化,粪便短链脂肪酸(SCFAs)浓度升高。此外,LG 还可以调节与初级 BAs 生物合成途径和过氧化物酶体增殖物激活受体(PPAR)信号通路相关的肝基因表达。我们的研究表明,LG 通过改变肠道微生物群落的结构和代谢来改善 NAFLD,而 BAs 和 SCFAs 被认为是可能的介导物质。

重要性

到目前为止,在非酒精性脂肪性肝病(NAFLD)小鼠模型中,还没有关于苓桂术甘汤(LG)的肠道微生物群和代谢组学的研究。我们的研究首次报道了 LG 对肠道微生物群落结构和代谢的重塑,并探讨了改善 NAFLD 的潜在机制。具体来说,我们的研究证明了肠道微生物衍生的短链脂肪酸(SCFAs)和血胆汁酸(BAs)作为 LG 治疗 NAFLD 动物模型的潜在介导物的可能性。基于转录组学的结果,我们进一步证实,LG 通过上调回肠 Fgf15/FXR 和下调肝脏 CYP7A1/FXR 来恢复 BAs 的代谢紊乱,从而减轻 NAFLD。LG 还通过调节过氧化物酶体增殖物激活受体(PPAR)信号通路,减少 NAFLD 小鼠的脂肪生成,从而有助于减轻肝内炎症,改善肠道屏障功能,治疗 NAFLD。

https://cdn.ncbi.nlm.nih.gov/pmc/blobs/f8af/11237417/f9dfbc64386b/spectrum.01979-23.f005.jpg
https://cdn.ncbi.nlm.nih.gov/pmc/blobs/f8af/11237417/904427029b25/spectrum.01979-23.f001.jpg
https://cdn.ncbi.nlm.nih.gov/pmc/blobs/f8af/11237417/eb66a5706b39/spectrum.01979-23.f002.jpg
https://cdn.ncbi.nlm.nih.gov/pmc/blobs/f8af/11237417/745d82289cd0/spectrum.01979-23.f003.jpg
https://cdn.ncbi.nlm.nih.gov/pmc/blobs/f8af/11237417/29a420d7f7c5/spectrum.01979-23.f004.jpg
https://cdn.ncbi.nlm.nih.gov/pmc/blobs/f8af/11237417/f9dfbc64386b/spectrum.01979-23.f005.jpg
https://cdn.ncbi.nlm.nih.gov/pmc/blobs/f8af/11237417/904427029b25/spectrum.01979-23.f001.jpg
https://cdn.ncbi.nlm.nih.gov/pmc/blobs/f8af/11237417/eb66a5706b39/spectrum.01979-23.f002.jpg
https://cdn.ncbi.nlm.nih.gov/pmc/blobs/f8af/11237417/745d82289cd0/spectrum.01979-23.f003.jpg
https://cdn.ncbi.nlm.nih.gov/pmc/blobs/f8af/11237417/29a420d7f7c5/spectrum.01979-23.f004.jpg
https://cdn.ncbi.nlm.nih.gov/pmc/blobs/f8af/11237417/f9dfbc64386b/spectrum.01979-23.f005.jpg

相似文献

1
Ling-Gui-Zhu-Gan decoction ameliorates nonalcoholic fatty liver disease via modulating the gut microbiota.灵龟护肝汤通过调节肠道微生物群改善非酒精性脂肪肝。
Microbiol Spectr. 2024 Jun 4;12(6):e0197923. doi: 10.1128/spectrum.01979-23. Epub 2024 Apr 22.
2
Penthorum chinense Pursh. extract attenuates non-alcholic fatty liver disease by regulating gut microbiota and bile acid metabolism in mice.蒺藜草提取物通过调节肠道微生物群和胆汁酸代谢减轻小鼠非酒精性脂肪性肝病。
J Ethnopharmacol. 2022 Aug 10;294:115333. doi: 10.1016/j.jep.2022.115333. Epub 2022 Apr 29.
3
Mitigation of high-fat diet-induced hepatic steatosis by thyme ( Celak) polyphenol-rich extract (TPE): insights into gut microbiota modulation and bile acid metabolism.百里香多酚丰富提取物(TPE)减轻高脂饮食诱导的肝脂肪变性:对肠道微生物群调节和胆汁酸代谢的深入了解。
Food Funct. 2024 Jul 15;15(14):7333-7347. doi: 10.1039/d3fo05235d.
4
Yellow tea polysaccharides protect against non-alcoholic fatty liver disease via regulation of gut microbiota and bile acid metabolism in mice.黄茶多糖通过调节肠道微生物群和胆汁酸代谢来预防小鼠非酒精性脂肪肝病。
Phytomedicine. 2024 Oct;133:155919. doi: 10.1016/j.phymed.2024.155919. Epub 2024 Aug 6.
5
Ileal Bile Acid Transporter Inhibitor Improves Hepatic Steatosis by Ameliorating Gut Microbiota Dysbiosis in NAFLD Model Mice.回肠胆汁酸转运蛋白抑制剂通过改善非酒精性脂肪性肝病模型小鼠肠道微生物失调改善肝脂肪变性。
mBio. 2021 Aug 31;12(4):e0115521. doi: 10.1128/mBio.01155-21. Epub 2021 Jul 6.
6
Effect of Ilex hainanensis Merr. On HFD-induced nonalcoholic fatty liver disease and rebalance of gut microbiota and bile acids metabolism in mice.海南冬青对高脂饮食诱导的小鼠非酒精性脂肪性肝病及肠道微生物群和胆汁酸代谢再平衡的影响
Fitoterapia. 2024 Oct;178:106186. doi: 10.1016/j.fitote.2024.106186. Epub 2024 Aug 12.
7
Probiotics Alleviated Nonalcoholic Fatty Liver Disease in High-Fat Diet-Fed Rats via Gut Microbiota/FXR/FGF15 Signaling Pathway.益生菌通过肠道微生物群/FXR/FGF15 信号通路缓解高脂饮食喂养大鼠的非酒精性脂肪性肝病。
J Immunol Res. 2021 Aug 17;2021:2264737. doi: 10.1155/2021/2264737. eCollection 2021.
8
Si Miao Formula attenuates non-alcoholic fatty liver disease by modulating hepatic lipid metabolism and gut microbiota.四妙方通过调节肝脏脂质代谢和肠道微生物群来减轻非酒精性脂肪性肝病。
Phytomedicine. 2021 May;85:153544. doi: 10.1016/j.phymed.2021.153544. Epub 2021 Mar 10.
9
Gubra Amylin-NASH Diet Induced Nonalcoholic Fatty Liver Disease Associated with Histological Damage, Oxidative Stress, Immune Disorders, Gut Microbiota, and Its Metabolic Dysbiosis in Colon.Gubra 胰淀素-NASH 饮食诱导的非酒精性脂肪性肝病与组织学损伤、氧化应激、免疫紊乱、肠道微生物群及其在结肠中的代谢失调有关。
Mol Nutr Food Res. 2024 Aug;68(15):e2300845. doi: 10.1002/mnfr.202300845. Epub 2024 Jul 5.
10
Protective effect of quercetin on high-fat diet-induced non-alcoholic fatty liver disease in mice is mediated by modulating intestinal microbiota imbalance and related gut-liver axis activation.槲皮素对高脂饮食诱导的小鼠非酒精性脂肪性肝病的保护作用是通过调节肠道微生物群失衡和相关肠-肝轴激活来介导的。
Free Radic Biol Med. 2017 Jan;102:188-202. doi: 10.1016/j.freeradbiomed.2016.11.037. Epub 2016 Nov 25.

引用本文的文献

1
Gut-Liver Axis: The Role of Intestinal Microbiota and Their Metabolites in the Progression of Metabolic Dysfunction-Associated Steatotic Liver Disease.肠-肝轴:肠道微生物群及其代谢产物在代谢功能障碍相关脂肪性肝病进展中的作用
Gut Liver. 2025 May 8. doi: 10.5009/gnl240539.
2
mycorrhizae dietary fiber attenuates the development of obesity via regulating lipid metabolism in high-fat diet-induced obese mice.菌根膳食纤维通过调节高脂饮食诱导的肥胖小鼠的脂质代谢来减轻肥胖的发展。
Front Nutr. 2025 Mar 12;12:1551987. doi: 10.3389/fnut.2025.1551987. eCollection 2025.
3
Potential treatment of glutathione in bullfrogs with abnormal hepatic lipid metabolism revealed by hepatic lipid metabolism and serum metabolomics analysis.

本文引用的文献

1
Lingguizhugan decoction improves non-alcoholic steatohepatitis partially by modulating gut microbiota and correlated metabolites.灵龟护肝汤通过调节肠道微生物群和相关代谢物部分改善非酒精性脂肪性肝炎。
Front Cell Infect Microbiol. 2023 Jan 26;13:1066053. doi: 10.3389/fcimb.2023.1066053. eCollection 2023.
2
The spleen-strengthening and liver-draining herbal formula treatment of non-alcoholic fatty liver disease by regulation of intestinal flora in clinical trial.健脾疏肝方通过调节肠道菌群治疗非酒精性脂肪性肝病的临床试验。
Front Endocrinol (Lausanne). 2023 Jan 19;13:1107071. doi: 10.3389/fendo.2022.1107071. eCollection 2022.
3
基于肝脂质代谢和血清代谢组学分析揭示的牛蛙异常肝脂质代谢的谷胱甘肽潜在治疗作用。
Front Cell Infect Microbiol. 2024 Aug 13;14:1426340. doi: 10.3389/fcimb.2024.1426340. eCollection 2024.
4
Lingguizhugan Decoction Improved Obesity by Modulating the Gut Microbiota and its Metabolites in Mice.灵龟逐淤汤通过调节肥胖小鼠肠道微生物群及其代谢产物改善肥胖。
Curr Drug Metab. 2024;25(4):276-287. doi: 10.2174/0113892002289388240705113755.
Gut-liver axis: Pathophysiological concepts and clinical implications.
肠-肝轴:病理生理概念及临床意义。
Cell Metab. 2022 Nov 1;34(11):1700-1718. doi: 10.1016/j.cmet.2022.09.017. Epub 2022 Oct 7.
4
Co-administration of ursodeoxycholic acid with rosuvastatin/ezetimibe in a non-alcoholic fatty liver disease model.在非酒精性脂肪性肝病模型中熊去氧胆酸与瑞舒伐他汀/依折麦布的联合应用。
Gastroenterol Rep (Oxf). 2022 Aug 13;10:goac037. doi: 10.1093/gastro/goac037. eCollection 2022.
5
Lingguizhugan Decoction Targets Intestinal Microbiota and Metabolites to Reduce Insulin Resistance in High-Fat Diet Rats.苓桂术甘汤通过调节肠道菌群和代谢产物减轻高脂饮食大鼠的胰岛素抵抗
Diabetes Metab Syndr Obes. 2022 Aug 9;15:2427-2442. doi: 10.2147/DMSO.S370492. eCollection 2022.
6
Biotransformation of Total Glycosides in Qiwei Baizhu Powder by the Gut Microbiota of Normal and Diarrheal Mice: Novel Insight Into the Biotransformation of Multi-Glycosides by the Gut Microbiota.正常小鼠和腹泻小鼠肠道菌群对七味白术散中总苷的生物转化:肠道菌群对多苷生物转化的新见解
Front Chem. 2022 Jun 20;10:907886. doi: 10.3389/fchem.2022.907886. eCollection 2022.
7
Lingguizhugan Decoction, a Chinese herbal formula, improves insulin resistance in overweight/obese subjects with non-alcoholic fatty liver disease: a translational approach.灵龟护肝汤改善超重/肥胖非酒精性脂肪性肝病患者的胰岛素抵抗:转化医学方法。
Front Med. 2022 Oct;16(5):745-759. doi: 10.1007/s11684-021-0880-3. Epub 2022 Apr 26.
8
Prognosis and clinical characteristics of patients with 3β-hydroxy-Δ5-C27-steroid dehydrogenase deficiency diagnosed in childhood: A systematic review of the literature.儿童期诊断的 3β-羟基-Δ5-C27-甾体脱氢酶缺乏症患者的预后和临床特征:文献系统评价。
Medicine (Baltimore). 2022 Feb 18;101(7):e28834. doi: 10.1097/MD.0000000000028834.
9
Gut Microbiome in Non-Alcoholic Fatty Liver Disease: From Mechanisms to Therapeutic Role.非酒精性脂肪性肝病中的肠道微生物群:从机制到治疗作用
Biomedicines. 2022 Feb 25;10(3):550. doi: 10.3390/biomedicines10030550.
10
Structural and Functional Modulation of Gut Microbiota by Jiangzhi Granules during the Amelioration of Nonalcoholic Fatty Liver Disease.姜黄枳实颗粒改善非酒精性脂肪性肝病过程中对肠道菌群的结构和功能的调节作用。
Oxid Med Cell Longev. 2021 Dec 20;2021:2234695. doi: 10.1155/2021/2234695. eCollection 2021.