Suppr超能文献

姜黄枳实颗粒改善非酒精性脂肪性肝病过程中对肠道菌群的结构和功能的调节作用。

Structural and Functional Modulation of Gut Microbiota by Jiangzhi Granules during the Amelioration of Nonalcoholic Fatty Liver Disease.

机构信息

Shanghai Innovation Center of TCM Health Service, Shanghai University of Traditional Chinese Medicine, No. 1200 Cailun Road, Shanghai 201203, China.

Oxford Suzhou Centre for Advanced Research, Building A, 388 Ruo Shui Road, Suzhou Industrial Park, Jiangsu 215123, China.

出版信息

Oxid Med Cell Longev. 2021 Dec 20;2021:2234695. doi: 10.1155/2021/2234695. eCollection 2021.

Abstract

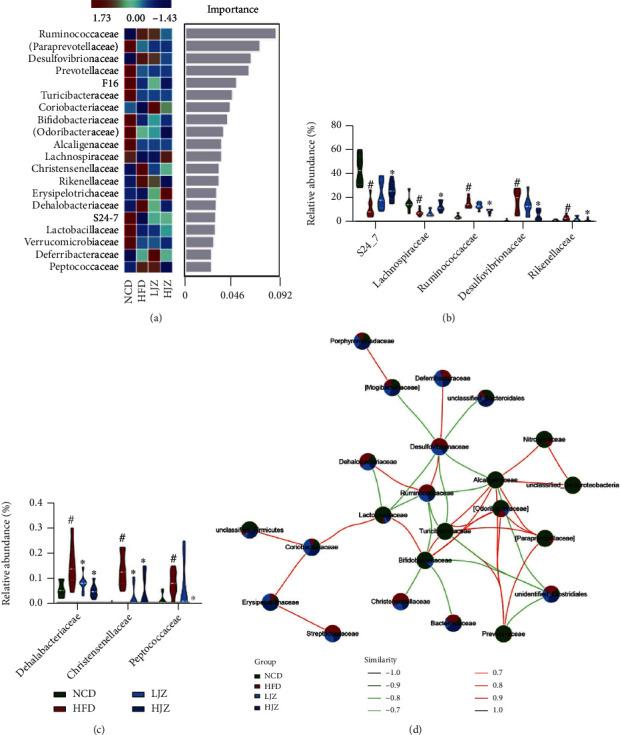
Recently, accumulating evidence revealed that nonalcoholic fatty liver disease (NAFLD) is highly associated with the dysbiosis of gut microbiota. Jiang Zhi Granule (JZG), which is composed of five widely used Chinese herbs, has shown hypolipidemic effect, while whether such effect is mediated by gut microbiota is still unclear. Here, we found that both low and high doses of JZG (LJZ and HJZ) could improve hepatic steatosis and function, as well as insulin resistance in NAFLD mice. 16S rRNA gene sequencing revealed that JZG treatment could reverse the dysbiosis of intestinal flora in NAFLD mice, exhibiting a dose-dependent effect. Notably, HJZ could significantly reduce the relative abundance of Desulfovibrionaceae, while increasing the relative abundance of such as S24_7 and Lachnospiraceae. PICRUSt analysis showed that HJZ could significantly alter the functional profile of gut microbiota, including the reduction of the lipopolysaccharide biosynthesis and sulfur metabolism pathway, which is verified by the decreased levels of fecal hydrogen sulfide (HS) and serum lipopolysaccharide binding protein (LBP). In addition, hepatic mRNA sequencing further indicated that the HJZ group can regulate the peroxisome proliferator-activated receptor (PPAR) pathway and inflammatory signaling pathway, as validated by RT-PCR and Western blot. We also found that different doses of JZG may regulate lipid metabolism through differentiated pathways, as LJZ mainly through the promotion of hepatic lipid hydrolysis, while HJZ mainly through the improvement of hepatic lipid oxidation. Taken together, JZG could modulate gut dysbiosis with dose-effect, alleviate inflammation level, and regulate hepatic lipid metabolism, which may subsequently contribute to the improvement of NAFLD. Our study revealed the underlying mechanisms in the improvement of NAFLD by a Chinese herbal compound, providing future guidance for clinical usage.

摘要

最近,越来越多的证据表明,非酒精性脂肪性肝病(NAFLD)与肠道微生物群落的失调高度相关。姜志颗粒(JZG)由五种常用中药组成,具有降血脂作用,但这种作用是否通过肠道微生物群介导尚不清楚。在这里,我们发现 JZG 的低剂量和高剂量(LJZ 和 HJZ)都可以改善 NAFLD 小鼠的肝脂肪变性和功能,以及胰岛素抵抗。16S rRNA 基因测序显示,JZG 治疗可以逆转 NAFLD 小鼠肠道菌群的失调,表现出剂量依赖性。值得注意的是,HJZ 可显著降低脱硫弧菌科的相对丰度,同时增加 S24_7 和lachnospiraceae 的相对丰度。PICRUSt 分析表明,HJZ 可以显著改变肠道微生物群的功能谱,包括减少内毒素生物合成和硫代谢途径,这通过粪便硫化氢(HS)和血清脂多糖结合蛋白(LBP)水平的降低得到验证。此外,肝 mRNA 测序进一步表明,HJZ 组可以调节过氧化物酶体增殖物激活受体(PPAR)途径和炎症信号通路,这通过 RT-PCR 和 Western blot 得到验证。我们还发现,不同剂量的 JZG 可能通过不同的途径调节脂质代谢,LJZ 主要通过促进肝内脂质水解,而 HJZ 主要通过改善肝内脂质氧化。总之,JZG 可以通过剂量效应调节肠道菌群失调,减轻炎症水平,调节肝内脂质代谢,从而有助于改善 NAFLD。我们的研究揭示了中药复方改善 NAFLD 的潜在机制,为临床应用提供了未来的指导。

https://cdn.ncbi.nlm.nih.gov/pmc/blobs/9eba/8712166/366e95257e77/OMCL2021-2234695.001.jpg

文献检索

告别复杂PubMed语法,用中文像聊天一样搜索,搜遍4000万医学文献。AI智能推荐,让科研检索更轻松。

立即免费搜索

文件翻译

保留排版,准确专业,支持PDF/Word/PPT等文件格式,支持 12+语言互译。

免费翻译文档

深度研究

AI帮你快速写综述,25分钟生成高质量综述,智能提取关键信息,辅助科研写作。

立即免费体验