Suppr超能文献

磷脂酶C-γ-钙信号通路调节轴突神经营养因子受体酪氨酸激酶B(TrkB)的内吞作用,是脑源性神经营养因子(BDNF)信号长距离传播所必需的。

PLC-γ-Ca pathway regulates axonal TrkB endocytosis and is required for long-distance propagation of BDNF signaling.

作者信息

Moya-Alvarado Guillermo, Valero-Peña Xavier, Aguirre-Soto Alejandro, Bustos Fernando J, Lazo Oscar M, Bronfman Francisca C

机构信息

Faculty of Biological Sciences, Pontificia Universidad Catolica de Chile (UC), Santiago, Chile.

NeuroSignaling Laboratory, Institute of Biomedical Sciences (ICB), Faculty of Medicine and Faculty of Life Sciences, Universidad Andres Bello, Santiago, Chile.

出版信息

Front Mol Neurosci. 2024 Apr 10;17:1009404. doi: 10.3389/fnmol.2024.1009404. eCollection 2024.

Abstract

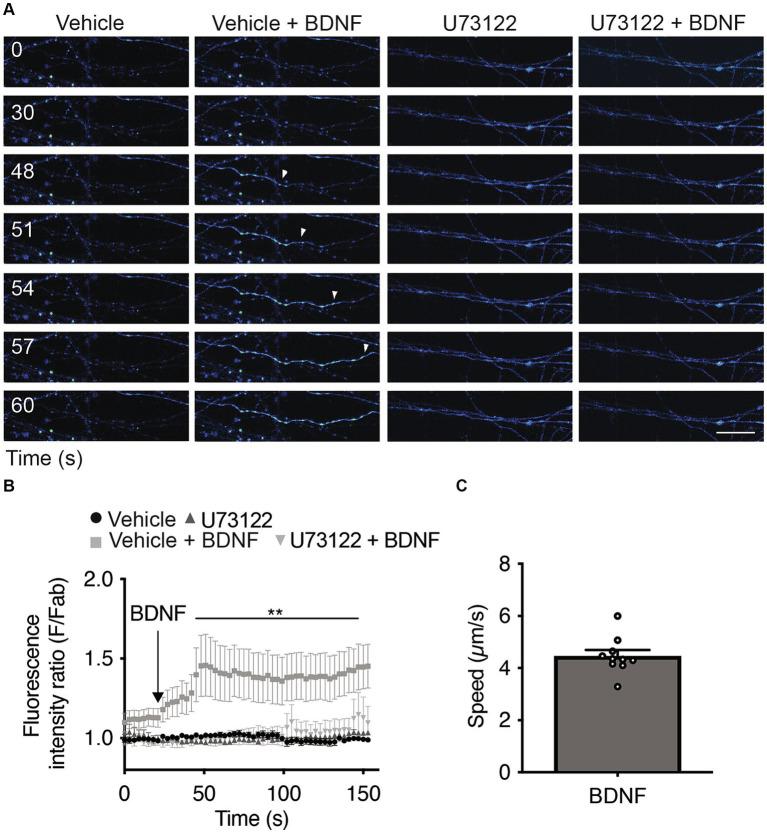
Brain-derived neurotrophic factor (BDNF) and its tropomyosin receptor kinase B (TrkB) are important signaling proteins that regulate dendritic growth and maintenance in the central nervous system (CNS). After binding of BDNF, TrkB is endocytosed into endosomes and continues signaling within the cell soma, dendrites, and axon. In previous studies, we showed that BDNF signaling initiated in axons triggers long-distance signaling, inducing dendritic arborization in a CREB-dependent manner in cell bodies, processes that depend on axonal dynein and TrkB activities. The binding of BDNF to TrkB triggers the activation of different signaling pathways, including the ERK, PLC-γ and PI3K-mTOR pathways, to induce dendritic growth and synaptic plasticity. How TrkB downstream pathways regulate long-distance signaling is unclear. Here, we studied the role of PLC-γ-Ca in BDNF-induced long-distance signaling using compartmentalized microfluidic cultures. We found that dendritic branching and CREB phosphorylation induced by axonal BDNF stimulation require the activation of PLC-γ in the axons of cortical neurons. Locally, in axons, BDNF increases PLC-γ phosphorylation and induces intracellular Ca waves in a PLC-γ-dependent manner. In parallel, we observed that BDNF-containing signaling endosomes transport to the cell body was dependent on PLC-γ activity and intracellular Ca stores. Furthermore, the activity of PLC-γ is required for BDNF-dependent TrkB endocytosis, suggesting a role for the TrkB/PLC-γ signaling pathway in axonal signaling endosome formation.

摘要

脑源性神经营养因子(BDNF)及其原肌球蛋白受体激酶B(TrkB)是重要的信号蛋白,可调节中枢神经系统(CNS)中的树突生长和维持。BDNF结合后,TrkB被内吞到内体中,并在细胞体、树突和轴突内继续发出信号。在先前的研究中,我们表明轴突中启动的BDNF信号触发长距离信号传导,以CREB依赖的方式诱导细胞体中的树突分支,这些过程依赖于轴突动力蛋白和TrkB活性。BDNF与TrkB的结合触发不同信号通路的激活,包括ERK、PLC-γ和PI3K-mTOR通路,以诱导树突生长和突触可塑性。TrkB下游通路如何调节长距离信号尚不清楚。在这里,我们使用分隔微流控培养研究了PLC-γ-Ca在BDNF诱导的长距离信号传导中的作用。我们发现轴突BDNF刺激诱导的树突分支和CREB磷酸化需要皮质神经元轴突中PLC-γ的激活。在局部,在轴突中,BDNF增加PLC-γ磷酸化并以PLC-γ依赖的方式诱导细胞内钙波。同时,我们观察到含有BDNF的信号内体向细胞体的转运依赖于PLC-γ活性和细胞内钙储存。此外,BDNF依赖的TrkB内吞作用需要PLC-γ的活性,这表明TrkB/PLC-γ信号通路在轴突信号内体形成中起作用。

https://cdn.ncbi.nlm.nih.gov/pmc/blobs/716b/11040097/f88fec6bbe0b/fnmol-17-1009404-g001.jpg

文献AI研究员

20分钟写一篇综述,助力文献阅读效率提升50倍。

立即体验

用中文搜PubMed

大模型驱动的PubMed中文搜索引擎

马上搜索

文档翻译

学术文献翻译模型,支持多种主流文档格式。

立即体验