University of Liege, GIGA - Research Institute, Molecular Analysis of Gene Expression (MAGE) Laboratory, B34, Avenue de l'Hôpital, B-4000 Liège, Belgium.
Centre for Genomic Regulation (CRG), The Barcelona Institute of Science and Technology, Barcelona 08003, Spain.
J Cell Sci. 2024 May 1;137(9). doi: 10.1242/jcs.261744. Epub 2024 May 13.
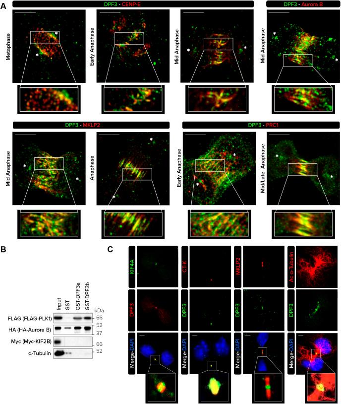
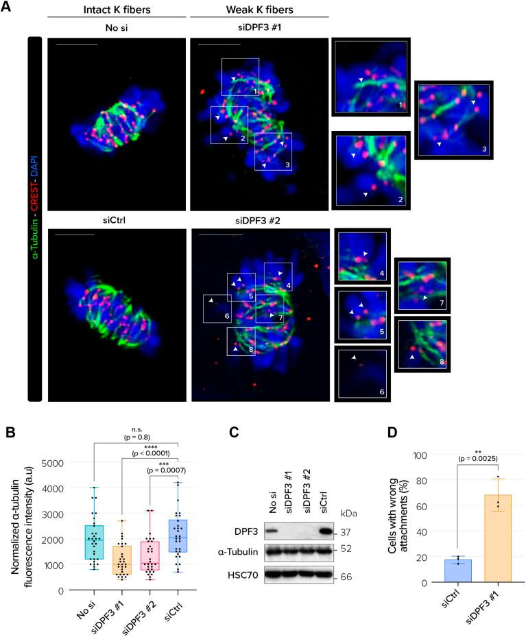
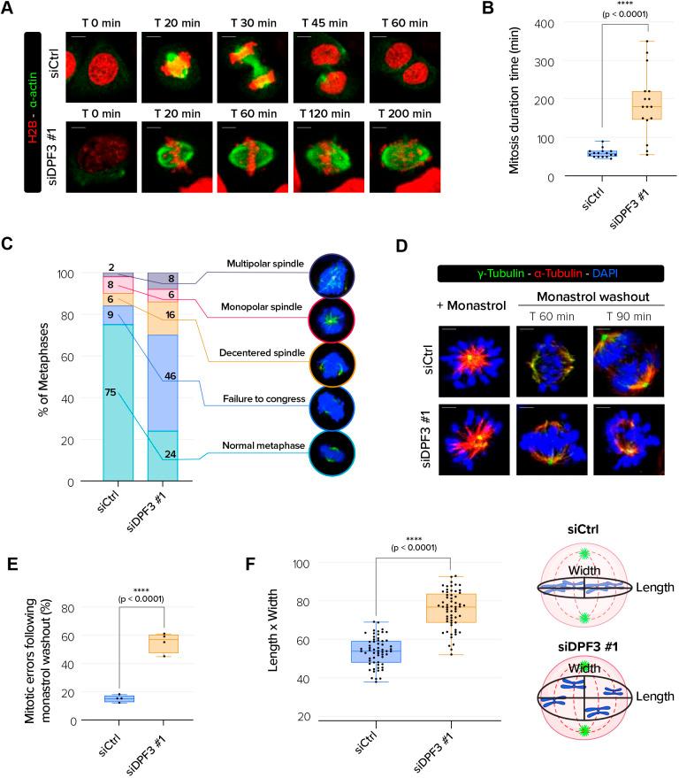
DPF3, along with other subunits, is a well-known component of the BAF chromatin remodeling complex, which plays a key role in regulating chromatin remodeling activity and gene expression. Here, we elucidated a non-canonical localization and role for DPF3. We showed that DPF3 dynamically localizes to the centriolar satellites in interphase and to the centrosome, spindle midzone and bridging fiber area, and midbodies during mitosis. Loss of DPF3 causes kinetochore fiber instability, unstable kinetochore-microtubule attachment and defects in chromosome alignment, resulting in altered mitotic progression, cell death and genomic instability. In addition, we also demonstrated that DPF3 localizes to centriolar satellites at the base of primary cilia and is required for ciliogenesis by regulating axoneme extension. Taken together, these findings uncover a moonlighting dual function for DPF3 during mitosis and ciliogenesis.
DPF3 与其他亚基一起,是 BAF 染色质重塑复合物的一个知名组成部分,该复合物在调节染色质重塑活性和基因表达方面发挥着关键作用。在这里,我们阐明了 DPF3 的一种非典型定位和作用。我们表明,DPF3 在有丝分裂间期在中心体卫星上以及在中心体、纺锤体中间区和桥连纤维区和中间体上动态定位。DPF3 的缺失导致动粒纤维不稳定、动粒微管连接不稳定和染色体排列缺陷,导致有丝分裂进程改变、细胞死亡和基因组不稳定性。此外,我们还证明 DPF3 定位于初级纤毛基底的中心体卫星上,并通过调节轴突延伸来调节纤毛发生。总之,这些发现揭示了 DPF3 在有丝分裂和纤毛发生过程中的双重作用。