Huntsman Cancer Institute, University of Utah, Salt Lake City, UT 84112, USA; Department of Biomedical Engineering, University of Utah, Salt Lake City, UT 84112, USA.
Huntsman Cancer Institute, University of Utah, Salt Lake City, UT 84112, USA; Department of Oncological Sciences, University of Utah, Salt Lake City, UT 84112, USA.
Cell Genom. 2024 May 8;4(5):100542. doi: 10.1016/j.xgen.2024.100542. Epub 2024 Apr 24.
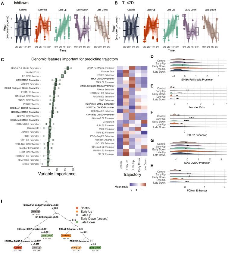
Cis-regulatory elements control transcription levels, temporal dynamics, and cell-cell variation or transcriptional noise. However, the combination of regulatory features that control these different attributes is not fully understood. Here, we used single-cell RNA-seq during an estrogen treatment time course and machine learning to identify predictors of expression timing and noise. We found that genes with multiple active enhancers exhibit faster temporal responses. We verified this finding by showing that manipulation of enhancer activity changes the temporal response of estrogen target genes. Analysis of transcriptional noise uncovered a relationship between promoter and enhancer activity, with active promoters associated with low noise and active enhancers linked to high noise. Finally, we observed that co-expression across single cells is an emergent property associated with chromatin looping, timing, and noise. Overall, our results indicate a fundamental tradeoff between a gene's ability to quickly respond to incoming signals and maintain low variation across cells.
顺式调控元件控制转录水平、时空动态以及细胞间变异性或转录噪声。然而,控制这些不同属性的调控特征的组合尚不完全清楚。在这里,我们在雌激素处理时间过程中使用单细胞 RNA-seq 和机器学习来识别表达时间和噪声的预测因子。我们发现,具有多个活跃增强子的基因表现出更快的时空反应。我们通过显示增强子活性的操纵改变雌激素靶基因的时空反应来验证这一发现。转录噪声分析揭示了启动子和增强子活性之间的关系,具有活性启动子与低噪声相关,而活性增强子与高噪声相关。最后,我们观察到单细胞之间的共表达是与染色质环化、定时和噪声相关的一种涌现性质。总的来说,我们的结果表明,基因快速响应传入信号的能力和在细胞间保持低变异性之间存在着根本的权衡。