Department of Cardiology, Boston Children's Hospital, Boston, MA (Y.C., X.Z., B.N.A., F.X., P.Z., M.E.S., Y.W., M.P., J.C., Y.Z., P.W., W.T.P.).
Department of Cardiovascular Surgery, Guangdong Cardiovascular Institute, Guangdong Provincial People's Hospital, Guangzhou, China (H.Y.).
Circulation. 2023 Mar 14;147(11):881-896. doi: 10.1161/CIRCULATIONAHA.122.061955. Epub 2023 Jan 27.
Cardiac chamber-selective transcriptional programs underpin the structural and functional differences between atrial and ventricular cardiomyocytes (aCMs and vCMs). The mechanisms responsible for these chamber-selective transcriptional programs remain largely undefined.
We nominated candidate chamber-selective enhancers (CSEs) by determining the genome-wide occupancy of 7 key cardiac transcription factors (GATA4, MEF2A, MEF2C, NKX2-5, SRF, TBX5, TEAD1) and transcriptional coactivator P300 in atria and ventricles. Candidate enhancers were tested using an adeno-associated virus-mediated massively parallel reporter assay. Chromatin features of CSEs were evaluated by performing assay of transposase accessible chromatin sequencing and acetylation of histone H3 at lysine 27-HiChIP on aCMs and vCMs. CSE sequence requirements were determined by systematic tiling mutagenesis of 29 CSEs at 5 bp resolution. Estrogen-related receptor (ERR) function in cardiomyocytes was evaluated by Cre-loxP-mediated inactivation of ERRα and ERRγ in cardiomyocytes.
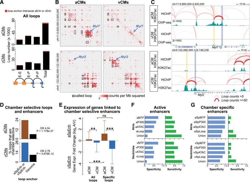
We identified 134 066 and 97 506 regions reproducibly occupied by at least 1 transcription factor or P300, in atria or ventricles, respectively. Enhancer activities of 2639 regions bound by transcription factors or P300 were tested in aCMs and vCMs by adeno-associated virus-mediated massively parallel reporter assay. This identified 1092 active enhancers in aCMs or vCMs. Several overlapped loci associated with cardiovascular disease through genome-wide association studies, and 229 exhibited chamber-selective activity in aCMs or vCMs. Many CSEs exhibited differential chromatin accessibility between aCMs and vCMs, and CSEs were enriched for aCM- or vCM-selective acetylation of histone H3 at lysine 27-anchored loops. Tiling mutagenesis of 29 CSEs identified the binding motif of ERRα/γ as important for ventricular enhancer activity. The requirement of ERRα/γ to activate ventricular CSEs and promote vCM identity was confirmed by loss of the vCM gene profile in ERRα/γ knockout vCMs.
We identified 229 CSEs that could be useful research tools or direct therapeutic gene expression. We showed that chamber-selective multi-transcription factor, P300 occupancy, open chromatin, and chromatin looping are predictive features of CSEs. We found that ERRα/γ are essential for maintenance of ventricular identity. Finally, our gene expression, epigenetic, 3-dimensional genome, and enhancer activity atlas provide key resources for future studies of chamber-selective gene regulation.
心房和心室肌细胞(aCMs 和 vCMs)之间的结构和功能差异是由心脏腔室选择性转录程序决定的。这些腔室选择性转录程序的机制在很大程度上尚未确定。
我们通过确定 7 种关键心脏转录因子(GATA4、MEF2A、MEF2C、NKX2-5、SRF、TBX5、TEAD1)和转录共激活因子 P300 在心房和心室中的全基因组占有率,来确定候选的心脏腔室选择性增强子(CSEs)。使用腺相关病毒介导的大规模平行报告基因检测来检测候选增强子。通过在 aCMs 和 vCMs 上进行转座酶可及染色质测序和组蛋白 H3 赖氨酸 27 位乙酰化的 HiChIP 分析,评估 CSE 的染色质特征。通过系统地以 5 bp 分辨率对 29 个 CSE 进行平铺诱变,确定 CSE 的序列要求。通过 Cre-loxP 介导的心肌细胞中 ERRα 和 ERRγ 的失活,评估了雌激素相关受体(ERR)在心肌细胞中的功能。
我们分别在心房或心室中鉴定出 134066 和 97506 个可重复性地被至少 1 种转录因子或 P300 占据的区域。通过腺相关病毒介导的大规模平行报告基因检测,在 aCMs 和 vCMs 中检测了 2639 个转录因子或 P300 结合的区域的增强子活性。这在 aCMs 或 vCMs 中鉴定出 1092 个活性增强子。通过全基因组关联研究发现了一些与心血管疾病相关的重叠基因座,其中 229 个在 aCMs 或 vCMs 中表现出心脏腔室选择性活性。许多 CSEs 在 aCMs 和 vCMs 之间表现出不同的染色质可及性,并且 CSEs 富含与 aCM 或 vCM 选择性组蛋白 H3 赖氨酸 27 位锚定环的乙酰化有关的特征。对 29 个 CSE 的平铺诱变鉴定出 ERRα/γ 的结合基序是心室增强子活性的重要因素。通过 ERRα/γ 敲除 vCM 中丧失 vCM 基因特征,证实了 ERRα/γ 激活心室 CSE 和促进 vCM 特性的必要性。
我们鉴定出 229 个 CSEs,它们可作为有用的研究工具或直接的治疗性基因表达。我们表明,心脏腔室选择性多转录因子、P300 占有率、开放染色质和染色质环是 CSEs 的预测特征。我们发现 ERRα/γ 对于维持心室特征是必需的。最后,我们的基因表达、表观遗传学、三维基因组和增强子活性图谱为未来的心脏腔室选择性基因调控研究提供了关键资源。