Suppr超能文献

在人细胞系中发现广泛的蛋白质焦磷酸化。

Extensive protein pyrophosphorylation revealed in human cell lines.

机构信息

Leibniz-Forschungsinstitut für Molekulare Pharmakologie (FMP), Berlin, Germany.

Laboratory of Cell Signalling, Centre for DNA Fingerprinting and Diagnostics, Hyderabad, India.

出版信息

Nat Chem Biol. 2024 Oct;20(10):1305-1316. doi: 10.1038/s41589-024-01613-5. Epub 2024 Apr 25.

Abstract

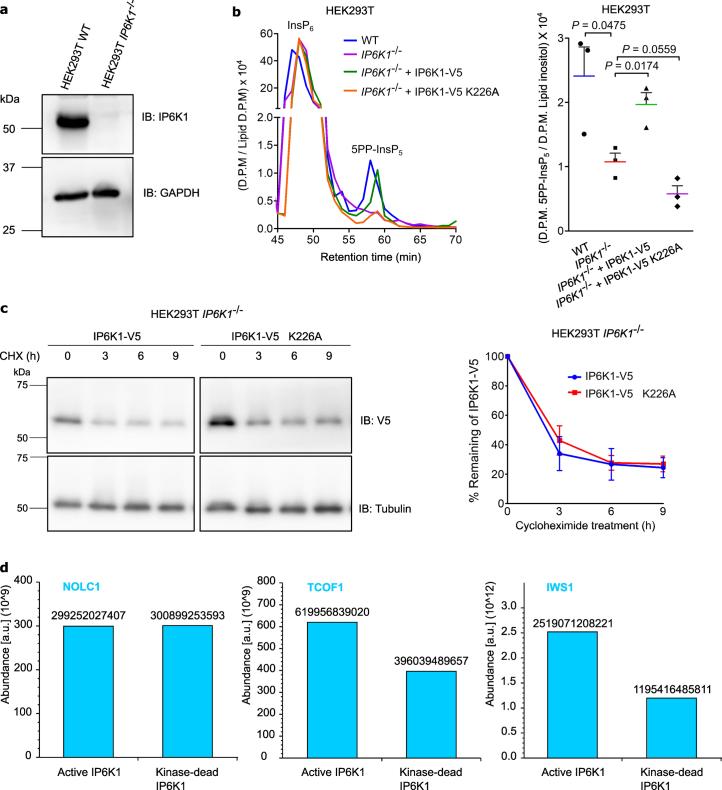
Reversible protein phosphorylation is a central signaling mechanism in eukaryotes. Although mass-spectrometry-based phosphoproteomics has become routine, identification of non-canonical phosphorylation has remained a challenge. Here we report a tailored workflow to detect and reliably assign protein pyrophosphorylation in two human cell lines, providing, to our knowledge, the first direct evidence of endogenous protein pyrophosphorylation. We manually validated 148 pyrophosphosites across 71 human proteins, the most heavily pyrophosphorylated of which were the nucleolar proteins NOLC1 and TCOF1. Detection was consistent with previous biochemical evidence relating the installation of the modification to inositol pyrophosphates (PP-InsPs). When the biosynthesis of PP-InsPs was perturbed, proteins expressed in this background exhibited no signs of pyrophosphorylation. Disruption of PP-InsP biosynthesis also significantly reduced rDNA transcription, potentially by lowering pyrophosphorylation on regulatory proteins NOLC1, TCOF1 and UBF1. Overall, protein pyrophosphorylation emerges as an archetype of non-canonical phosphorylation and should be considered in future phosphoproteomic analyses.

摘要

蛋白质可逆磷酸化是真核生物中一种核心的信号转导机制。尽管基于质谱的磷酸化蛋白质组学已经成为常规方法,但非典型磷酸化的鉴定仍然是一个挑战。在这里,我们报告了一种针对两种人类细胞系中检测和可靠分配蛋白质焦磷酸化的定制工作流程,据我们所知,这首次提供了内源性蛋白质焦磷酸化的直接证据。我们手动验证了 71 个人类蛋白质中的 148 个焦磷酸化位点,其中磷酸化程度最高的是核仁蛋白 NOLC1 和 TCOF1。检测结果与先前的生化证据一致,表明该修饰的安装与肌醇焦磷酸盐(PP-InsPs)有关。当 PP-InsPs 的生物合成受到干扰时,在此背景下表达的蛋白质没有焦磷酸化的迹象。PP-InsP 生物合成的破坏也显著降低了 rDNA 转录,可能是通过降低 NOLC1、TCOF1 和 UBF1 等调节蛋白的焦磷酸化。总的来说,蛋白质焦磷酸化是一种非典型磷酸化的原型,在未来的磷酸化蛋白质组学分析中应予以考虑。

https://cdn.ncbi.nlm.nih.gov/pmc/blobs/d170/11427299/347b76924fe4/41589_2024_1613_Fig1_HTML.jpg

文献检索

告别复杂PubMed语法,用中文像聊天一样搜索,搜遍4000万医学文献。AI智能推荐,让科研检索更轻松。

立即免费搜索

文件翻译

保留排版,准确专业,支持PDF/Word/PPT等文件格式,支持 12+语言互译。

免费翻译文档

深度研究

AI帮你快速写综述,25分钟生成高质量综述,智能提取关键信息,辅助科研写作。

立即免费体验