Suppr超能文献

针刺通过抑制血脑屏障破坏和调节缺血性中风后的自噬-凋亡平衡来延长溶栓窗口。

Acupuncture Extended the Thrombolysis Window by Suppressing Blood-Brain Barrier Disruption and Regulating Autophagy-Apoptosis Balance after Ischemic Stroke.

作者信息

Zhang Zhihui, Lu Tianliang, Li Shanshan, Zhao Ruyu, Li Honglei, Zhang Xinchang, Li Yiyang, Xia Yawen, Ni Guangxia

机构信息

College of Acupuncture-Moxibustion and Tuina, Nanjing University of Chinese Medicine, No. 138 Xianlin Avenue, Qixia District, Nanjing 210023, China.

Key Laboratory of Acupuncture and Medicine Research of Ministry of Education, Nanjing University of Chinese Medicine, No. 138 Xianlin Avenue, Qixia District, Nanjing 210023, China.

出版信息

Brain Sci. 2024 Apr 19;14(4):399. doi: 10.3390/brainsci14040399.

Abstract

BACKGROUND

Ischemic stroke (IS) is one of the leading causes of death and disability worldwide. The narrow therapeutic window (within 4.5 h) and severe hemorrhagic potential limits therapeutic efficacy of recombinant tissue type plasminogen activator (rt-PA) intravenous thrombolysis for patients. Xingnao Kaiqiao (XNKQ) acupuncture is an integral part of traditional Chinese medicine, specifically designed to address acute ischemic stroke by targeting key acupoints such as Shuigou (GV26) and Neiguan (PC6). In this study, we explored the therapeutic potential of XNKQ acupuncture in extending the time window for thrombolysis and interrogated the molecular mechanisms responsible for this effect.

METHODS

The effect of extending the thrombolysis window by acupuncture was evaluated via TTC staining, neuronal score evaluation, hemorrhagic transformation assay, and H&E staining. RNA sequencing (RNA-seq) technology was performed to identify the therapeutic targets and intervention mechanisms of acupuncture. Evans blue staining and transmission electron microscopy were used to assess blood-brain barrier (BBB) integrity. Immunofluorescence staining and co-immunoprecipitation were performed to evaluate the level of autophagy and apoptosis and validate their interactions with BBB endothelial cells.

RESULTS

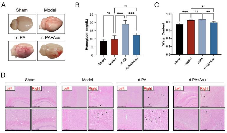
Acupuncture alleviated infarction and neurological deficits and extended the thrombolysis window to 6 h. The RNA-seq revealed 16 potential therapeutic predictors for acupuncture intervention, which related to suppressing inflammation and restoring the function of BBB and blood vessels. Furthermore, acupuncture suppressed BBB leakage and preserved tight junction protein expression. The protective effect was associated with regulation of the autophagy-apoptosis balance in BBB endothelial cells. Acupuncture intervention dissociated the Beclin1/Bcl-2 complex, thereby promoting autophagy and reducing apoptosis.

CONCLUSION

XNKQ acupuncture could serve as an adjunctive therapy for rt-PA thrombolysis, aiming to extend the therapeutic time window and mitigate ischemia-reperfusion injury. Acupuncture suppressed BBB disruption by regulating the autophagy-apoptosis balance, which in turn extended the therapeutic window of rt-PA in IS. These findings provide a rationale for further exploration of acupuncture as a complementary candidate co-administered with rt-PA.

摘要

背景

缺血性脑卒中(IS)是全球范围内导致死亡和残疾的主要原因之一。狭窄的治疗窗(4.5小时内)以及严重的出血风险限制了重组组织型纤溶酶原激活剂(rt-PA)静脉溶栓对患者的治疗效果。醒脑开窍针刺法(XNKQ)是中医的重要组成部分,专门通过针刺水沟(GV26)和内关(PC6)等关键穴位来治疗急性缺血性脑卒中。在本研究中,我们探讨了醒脑开窍针刺法在延长溶栓时间窗方面的治疗潜力,并研究了其作用的分子机制。

方法

通过TTC染色、神经功能评分评估、出血转化测定和苏木精-伊红染色来评估针刺延长溶栓窗的效果。采用RNA测序(RNA-seq)技术来确定针刺的治疗靶点和干预机制。利用伊文思蓝染色和透射电子显微镜评估血脑屏障(BBB)的完整性。进行免疫荧光染色和免疫共沉淀以评估自噬和凋亡水平,并验证它们与BBB内皮细胞的相互作用。

结果

针刺减轻了梗死和神经功能缺损,并将溶栓窗延长至6小时。RNA-seq揭示了16个针刺干预的潜在治疗预测指标,这些指标与抑制炎症以及恢复BBB和血管功能有关。此外,针刺抑制了BBB渗漏并保留了紧密连接蛋白的表达。这种保护作用与调节BBB内皮细胞中的自噬-凋亡平衡有关。针刺干预使Beclin1/Bcl-2复合物解离,从而促进自噬并减少凋亡。

结论

醒脑开窍针刺法可作为rt-PA溶栓的辅助治疗方法,旨在延长治疗时间窗并减轻缺血再灌注损伤。针刺通过调节自噬-凋亡平衡抑制BBB破坏,进而延长了rt-PA在IS中的治疗窗。这些发现为进一步探索针刺作为与rt-PA联合使用的补充候选方法提供了理论依据。

https://cdn.ncbi.nlm.nih.gov/pmc/blobs/7623/11048240/6c7e72202bbd/brainsci-14-00399-g001.jpg

文献AI研究员

20分钟写一篇综述,助力文献阅读效率提升50倍。

立即体验

用中文搜PubMed

大模型驱动的PubMed中文搜索引擎

马上搜索

文档翻译

学术文献翻译模型,支持多种主流文档格式。

立即体验