Armstrong Lee, Willoughby Colin E, McKenna Declan J
Genomic Medicine Research Group, Ulster University, Cromore Road, Coleraine BT52 1SA, UK.
Int J Mol Sci. 2024 Apr 12;25(8):4301. doi: 10.3390/ijms25084301.
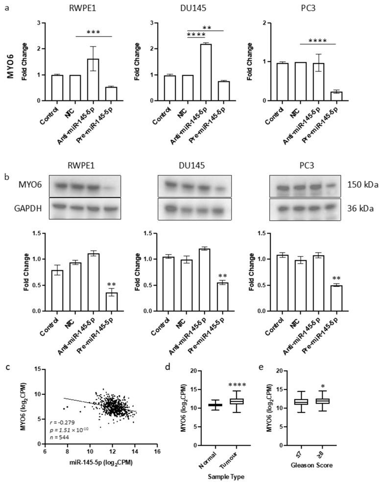
Aberrant expression of miR-145-5p has been observed in prostate cancer where is has been suggested to play a tumor suppressor role. In other cancers, miR-145-5p acts as an inhibitor of epithelial-to-mesenchymal transition (EMT), a key molecular process for tumor progression. However, the interaction between miR-145-5p and EMT remains to be elucidated in prostate cancer. In this paper the link between miR-145-5p and EMT in prostate cancer was investigated using a combination of in silico and in vitro analyses. miR-145-5p expression was significantly lower in prostate cancer cell lines compared to normal prostate cells. Bioinformatic analysis of The Cancer Genome Atlas prostate adenocarcinoma (TCGA PRAD) data showed significant downregulation of miR-145-5p in prostate cancer, correlating with disease progression. Functional enrichment analysis significantly associated miR-145-5p and its target genes with EMT. MYO6, an EMT-associated gene, was identified and validated as a novel target of miR-145-5p in prostate cancer cells. In vitro manipulation of miR-145-5p levels significantly altered cell proliferation, clonogenicity, migration and expression of EMT-associated markers. Additional TCGA PRAD analysis suggested miR-145-5p tumor expression may be useful predictor of disease recurrence. In summary, this is the first study to report that miR-145-5p may inhibit EMT by targeting MYO6 in prostate cancer cells. The findings suggest miR-145-5p could be a useful diagnostic and prognostic biomarker for prostate cancer.
在前列腺癌中已观察到miR-145-5p的异常表达,据推测它在其中发挥肿瘤抑制作用。在其他癌症中,miR-145-5p作为上皮-间质转化(EMT)的抑制剂,而EMT是肿瘤进展的关键分子过程。然而,在前列腺癌中miR-145-5p与EMT之间的相互作用仍有待阐明。本文结合计算机分析和体外分析,研究了前列腺癌中miR-145-5p与EMT之间的联系。与正常前列腺细胞相比,前列腺癌细胞系中miR-145-5p的表达显著降低。对癌症基因组图谱前列腺腺癌(TCGA PRAD)数据的生物信息学分析显示,前列腺癌中miR-145-5p显著下调,与疾病进展相关。功能富集分析表明miR-145-5p及其靶基因与EMT显著相关。MYO6是一种与EMT相关的基因,被鉴定并验证为前列腺癌细胞中miR-145-5p的新靶标。体外操纵miR-145-5p水平可显著改变细胞增殖、克隆形成能力、迁移以及EMT相关标志物的表达。对TCGA PRAD的进一步分析表明,miR-145-5p的肿瘤表达可能是疾病复发的有用预测指标。总之,这是第一项报道miR-145-5p可能通过靶向前列腺癌细胞中的MYO6来抑制EMT的研究。这些发现表明,miR-145-5p可能是前列腺癌有用的诊断和预后生物标志物。