Suppr超能文献

3-溴-4,5-二羟基苯甲醛对 PM2.5 诱导的角质细胞周期阻滞和自噬的保护作用。

Protective effect of 3-bromo-4,5-dihydroxybenzaldehyde against PM-induced cell cycle arrest and autophagy in keratinocytes.

机构信息

Department of Biochemistry, College of Medicine, Jeju National University, Jeju 63243, Republic of Korea; Jeju Research Center for Natural Medicine, Jeju National University, Jeju 63243, Republic of Korea.

Department of Biochemistry, College of Medicine, Jeju National University, Jeju 63243, Republic of Korea; Jeju Research Center for Natural Medicine, Jeju National University, Jeju 63243, Republic of Korea.

出版信息

Mol Cells. 2024 May;47(5):100066. doi: 10.1016/j.mocell.2024.100066. Epub 2024 Apr 26.

Abstract

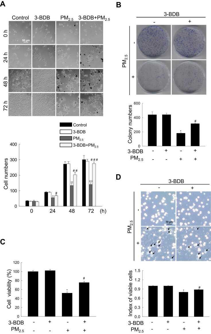
Particulate matter 2.5 (PM) poses a serious threat to human health and is responsible for respiratory disorders, cardiovascular diseases, and skin disorders. 3-Bromo-4,5-dihydroxybenzaldehyde (3-BDB), abundant in marine red algae, exhibits anti-inflammatory, antioxidant, and antidiabetic activities. In this study, we investigated the protective mechanisms of 3-BDB against PM-induced cell cycle arrest and autophagy in human keratinocytes. Intracellular reactive oxygen species generation, DNA damage, cell cycle arrest, intracellular Ca level, and autophagy activation were tested. 3-BDB was found to restore cell proliferation and viability which were reduced by PM. Furthermore, 3-BDB reduced PM-induced reactive oxygen species levels, DNA damage, and attenuated cell cycle arrest. Moreover, 3-BDB ameliorated the PM-induced increases in cellular Ca level and autophagy activation. While PM treatment reduced cell growth and viability, these were restored by the treatment with the autophagy inhibitor bafilomycin A1 or 3-BDB. The findings indicate that 3-BDB ameliorates skin cell death caused by PM via inhibiting cell cycle arrest and autophagy. Hence, 3-BDB can be exploited as a preventive/therapeutic agent for PM-induced skin impairment.

摘要

颗粒物 2.5(PM)对人类健康构成严重威胁,可导致呼吸道疾病、心血管疾病和皮肤疾病。3-溴-4,5-二羟基苯甲醛(3-BDB)广泛存在于海洋红藻中,具有抗炎、抗氧化和抗糖尿病作用。本研究探讨了 3-BDB 对人角质形成细胞中 PM 诱导的细胞周期停滞和自噬的保护机制。检测了细胞内活性氧生成、DNA 损伤、细胞周期停滞、细胞内 Ca 水平和自噬激活。发现 3-BDB 可恢复因 PM 减少的细胞增殖和活力。此外,3-BDB 降低了 PM 诱导的活性氧水平、DNA 损伤,并减弱了细胞周期停滞。此外,3-BDB 改善了 PM 诱导的细胞内 Ca 水平升高和自噬激活。虽然 PM 处理降低了细胞生长和活力,但用自噬抑制剂巴弗洛霉素 A1 或 3-BDB 处理可恢复这些功能。这些发现表明,3-BDB 通过抑制细胞周期停滞和自噬来改善 PM 引起的皮肤细胞死亡。因此,3-BDB 可被开发为预防/治疗 PM 引起的皮肤损伤的药物。

https://cdn.ncbi.nlm.nih.gov/pmc/blobs/97e2/11126928/a35ca86f57ff/gr1.jpg

文献AI研究员

20分钟写一篇综述,助力文献阅读效率提升50倍。

立即体验

用中文搜PubMed

大模型驱动的PubMed中文搜索引擎

马上搜索

文档翻译

学术文献翻译模型,支持多种主流文档格式。

立即体验