Department of Korean Medical Science, School of Korean Medicine, Pusan National University, Yangsan, Gyeongsangnam-do, 50612, Republic of Korea.
Korean Medical Research Center for Healthy Aging, Pusan National University, Yangsan, Gyeongsangnam-do, 50612, Republic of Korea.
Exp Mol Med. 2024 May;56(5):1137-1149. doi: 10.1038/s12276-024-01221-2. Epub 2024 May 1.
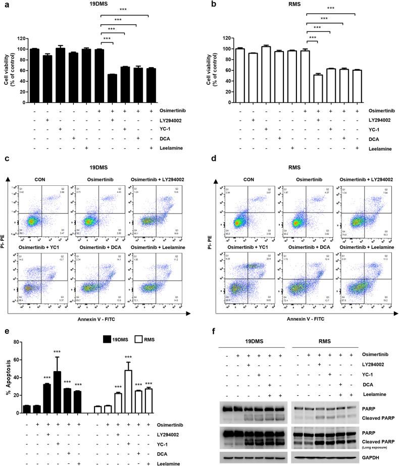
Osimertinib, a selective third-generation epidermal growth factor receptor (EGFR) tyrosine kinase inhibitor (TKI), effectively targets the EGFR T790M mutant in non-small cell lung cancer (NSCLC). However, the newly identified EGFR C797S mutation confers resistance to osimertinib. In this study, we explored the role of pyruvate dehydrogenase kinase 1 (PDK1) in osimertinib resistance. Patients exhibiting osimertinib resistance initially displayed elevated PDK1 expression. Osimertinib-resistant cell lines with the EGFR C797S mutation were established using A549, NCI-H292, PC-9, and NCI-H1975 NSCLC cells for both in vitro and in vivo investigations. These EGFR C797S mutant cells exhibited heightened phosphorylation of EGFR, leading to the activation of downstream oncogenic pathways. The EGFR C797S mutation appeared to increase PDK1-driven glycolysis through the EGFR/AKT/HIF-1α axis. Combining osimertinib with the PDK1 inhibitor leelamine helped successfully overcome osimertinib resistance in allograft models. CRISPR-mediated PDK1 knockout effectively inhibited tumor formation in xenograft models. Our study established a clear link between the EGFR C797S mutation and elevated PDK1 expression, opening new avenues for the discovery of targeted therapies and improving our understanding of the roles of EGFR mutations in cancer progression.
奥希替尼是一种选择性的第三代表皮生长因子受体(EGFR)酪氨酸激酶抑制剂(TKI),能有效针对非小细胞肺癌(NSCLC)中的 EGFR T790M 突变。然而,新发现的 EGFR C797S 突变赋予了奥希替尼耐药性。在这项研究中,我们探讨了丙酮酸脱氢酶激酶 1(PDK1)在奥希替尼耐药中的作用。最初表现出奥希替尼耐药的患者显示出 PDK1 表达升高。我们使用 A549、NCI-H292、PC-9 和 NCI-H1975 NSCLC 细胞建立了具有 EGFR C797S 突变的奥希替尼耐药细胞系,用于体外和体内研究。这些 EGFR C797S 突变细胞表现出 EGFR 磷酸化水平升高,导致下游致癌途径的激活。EGFR C797S 突变似乎通过 EGFR/AKT/HIF-1α 轴增加了 PDK1 驱动的糖酵解。奥希替尼与 PDK1 抑制剂 Leelamine 联合使用有助于在同种异体移植模型中成功克服奥希替尼耐药。CRISPR 介导的 PDK1 敲除有效地抑制了异种移植模型中的肿瘤形成。我们的研究明确了 EGFR C797S 突变与 PDK1 表达升高之间的联系,为发现靶向治疗方法开辟了新途径,并加深了我们对 EGFR 突变在癌症进展中的作用的理解。