Suppr超能文献

利用纳米颗粒包裹的烟酰胺磷酸核糖转移酶(NAMPT)抑制剂来利用胶质瘤中的代谢缺陷

Exploiting Metabolic Defects in Glioma with Nanoparticle-Encapsulated NAMPT Inhibitors.

作者信息

Murray Matthew A, Noronha Katelyn J, Wang Yazhe, Friedman Anna P, Paradkar Sateja, Suh Hee-Won, Sundaram Ranjini K, Brenner Charles, Saltzman W M, Bindra Ranjit S

机构信息

Department of Therapeutic Radiology, Yale University, New Haven, Connecticut.

Department of Experimental Pathology, Yale University, New Haven, Connecticut.

出版信息

Mol Cancer Ther. 2024 Aug 1;23(8):1176-1187. doi: 10.1158/1535-7163.MCT-24-0012.

Abstract

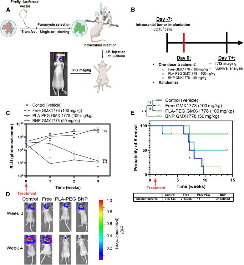
The treatment of primary central nervous system tumors is challenging due to the blood-brain barrier and complex mutational profiles, which is associated with low survival rates. However, recent studies have identified common mutations in gliomas [isocitrate dehydrogenase (IDH)-wild-type and mutant, WHO grades II-IV; with grade IV tumors referred to as glioblastomas (GBM)]. These mutations drive epigenetic changes, leading to promoter methylation at the nicotinic acid phosphoribosyl transferase (NAPRT) gene locus, which encodes an enzyme involved in generating NAD+. Importantly, NAPRT silencing introduces a therapeutic vulnerability to inhibitors targeting another NAD+ biogenesis enzyme, nicotinamide phosphoribosyl transferase (NAMPT), rationalizing a treatment for these malignancies. Multiple systemically administered NAMPT inhibitors (NAMPTi) have been developed and tested in clinical trials, but dose-limiting toxicities-including bone marrow suppression and retinal toxicity-have limited their efficacy. Here, we report a novel approach for the treatment of NAPRT-silenced GBMs using nanoparticle (NP)-encapsulated NAMPTis administered by convection-enhanced delivery (CED). We demonstrate that GMX1778 (a NAMPTi) can be formulated in degradable polymer NPs with retention of potency for NAMPT inhibition and anticancer activity in vitro, plus sustained drug release in vitro and in vivo. Direct injection of these drugs via CED into the brain is associated with reduced retinal toxicity compared with systemic administration. Finally, we show that CED of NP-encapsulated GMX1778 to NAPRT-silenced intracranial GBM xenografts in mice exhibit significant tumor growth delay and extends survival. These data support an approach to treat gliomas harboring defects in NAD+ metabolism using CED of NP-encapsulated NAMPTis to greatly improve the therapeutic index and treatment efficacy for this class of drugs.

摘要

由于血脑屏障和复杂的突变谱,原发性中枢神经系统肿瘤的治疗具有挑战性,这与低生存率相关。然而,最近的研究已经在胶质瘤中发现了常见突变[异柠檬酸脱氢酶(IDH)野生型和突变型,世界卫生组织II-IV级;IV级肿瘤称为胶质母细胞瘤(GBM)]。这些突变驱动表观遗传变化,导致烟酰胺磷酸核糖基转移酶(NAPRT)基因座处的启动子甲基化,该基因编码一种参与生成NAD+的酶。重要的是,NAPRT沉默使肿瘤对靶向另一种NAD+生物合成酶烟酰胺磷酸核糖基转移酶(NAMPT)的抑制剂产生治疗敏感性,从而为这些恶性肿瘤的治疗提供了理论依据。多种全身给药的NAMPT抑制剂(NAMPTi)已被开发并在临床试验中进行了测试,但包括骨髓抑制和视网膜毒性在内的剂量限制性毒性限制了它们的疗效。在这里,我们报告了一种治疗NAPRT沉默的GBM的新方法,即使用通过对流增强递送(CED)给药的纳米颗粒(NP)包裹的NAMPTi。我们证明,GMX1778(一种NAMPTi)可以配制成可降解的聚合物NP,在体外保留对NAMPT的抑制效力和抗癌活性,以及在体外和体内的持续药物释放。与全身给药相比,通过CED将这些药物直接注射到大脑中可降低视网膜毒性。最后,我们表明,将NP包裹的GMX1778通过CED注射到小鼠颅内NAPRT沉默的GBM异种移植瘤中,可显著延迟肿瘤生长并延长生存期。这些数据支持一种使用NP包裹的NAMPTi通过CED治疗NAD+代谢存在缺陷的胶质瘤的方法,以大大提高这类药物的治疗指数和治疗效果。

https://cdn.ncbi.nlm.nih.gov/pmc/blobs/cb96/11292319/80d2635851f0/mct-24-0012_f1.jpg

文献AI研究员

20分钟写一篇综述,助力文献阅读效率提升50倍。

立即体验

用中文搜PubMed

大模型驱动的PubMed中文搜索引擎

马上搜索

文档翻译

学术文献翻译模型,支持多种主流文档格式。

立即体验