• 文献检索
  • 文档翻译
  • 深度研究
  • 学术资讯
  • Suppr Zotero 插件Zotero 插件
  • 邀请有礼
  • 套餐&价格
  • 历史记录
应用&插件
Suppr Zotero 插件Zotero 插件浏览器插件Mac 客户端Windows 客户端微信小程序
定价
高级版会员购买积分包购买API积分包
服务
文献检索文档翻译深度研究API 文档MCP 服务
关于我们
关于 Suppr公司介绍联系我们用户协议隐私条款
关注我们

Suppr 超能文献

核心技术专利:CN118964589B侵权必究
粤ICP备2023148730 号-1Suppr @ 2026

文献检索

告别复杂PubMed语法,用中文像聊天一样搜索,搜遍4000万医学文献。AI智能推荐,让科研检索更轻松。

立即免费搜索

文件翻译

保留排版,准确专业,支持PDF/Word/PPT等文件格式,支持 12+语言互译。

免费翻译文档

深度研究

AI帮你快速写综述,25分钟生成高质量综述,智能提取关键信息,辅助科研写作。

立即免费体验

新型FOXM1抑制剂STL001使人类癌症对多种癌症疗法敏感。

Novel FOXM1 inhibitor STL001 sensitizes human cancers to a broad-spectrum of cancer therapies.

作者信息

Raghuwanshi Sanjeev, Zhang Xu, Arbieva Zarema, Khan Irum, Mohammed Hisham, Wang Z, Domling Alexander, Camacho Carlos Jaime, Gartel Andrei L

机构信息

University of Illinois at Chicago, Department of Medicine, Chicago, IL, USA.

Northwestern University, Chicago, IL, USA.

出版信息

Cell Death Discov. 2024 May 2;10(1):211. doi: 10.1038/s41420-024-01929-0.

DOI:10.1038/s41420-024-01929-0
PMID:38697979
原文链接:https://pmc.ncbi.nlm.nih.gov/articles/PMC11066125/
Abstract

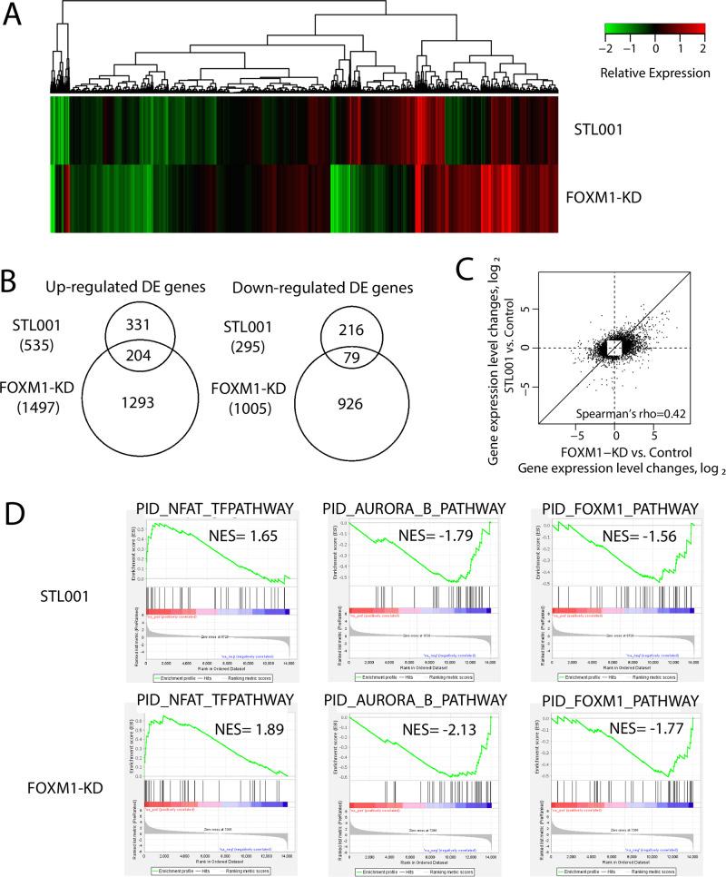
Forkhead box protein M1 (FOXM1) is often overexpressed in human cancers and strongly associated with therapy resistance and less good patient survival. The chemotherapy options for patients with the most aggressive types of solid cancers remain very limited because of the acquired drug resistance, making the therapy less effective. NPM1 mutation through the inactivation of FOXM1 via FOXM1 relocalization to the cytoplasm confers more favorable treatment outcomes for AML patients, confirming FOXM1 as a crucial target to overcome drug resistance. Pharmacological inhibition of FOXM1 could be a promising approach to sensitize therapy-resistant cancers. Here, we explore a novel FOXM1 inhibitor STL001, a first-generation modification drug of our previously reported FOXM1 inhibitor STL427944. STL001 preserves the mode of action of the STL427944; however, STL001 is up to 50 times more efficient in reducing FOXM1 activity in a variety of solid cancers. The most conventional cancer therapies studied here induce FOXM1 overexpression in solid cancers. The therapy-induced FOXM1 overexpression may explain the failure or reduced efficacy of these drugs in cancer patients. Interestingly, STL001 increased the sensitivity of cancer cells to conventional cancer therapies by suppressing both the high-endogenous and drug-induced FOXM1. Notably, STL001 does not provide further sensitization to FOXM1-KD cancer cells, suggesting that the sensitization effect is conveyed specifically through FOXM1 suppression. RNA-seq and gene set enrichment studies revealed prominent suppression of FOXM1-dependent pathways and gene ontologies. Also, gene regulation by STL001 showed extensive overlap with FOXM1-KD, suggesting a high selectivity of STL001 toward the FOXM1 regulatory network. A completely new activity of FOXM1, mediated through steroid/cholesterol biosynthetic process and protein secretion in cancer cells was also detected. Collectively, STL001 offers intriguing translational opportunities as combination therapies targeting FOXM1 activity in a variety of human cancers driven by FOXM1.

摘要

叉头框蛋白M1(FOXM1)在人类癌症中常过度表达,且与治疗耐药性及患者较差的生存率密切相关。由于获得性耐药,侵袭性最强的实体癌患者的化疗选择仍然非常有限,导致治疗效果不佳。通过使FOXM1重新定位到细胞质从而使其失活的NPM1突变,为急性髓系白血病(AML)患者带来了更有利的治疗结果,证实FOXM1是克服耐药性的关键靶点。对FOXM1进行药理学抑制可能是使耐药癌症敏感化的一种有前景的方法。在此,我们探索了一种新型FOXM1抑制剂STL001,它是我们之前报道的FOXM1抑制剂STL427944的第一代改良药物。STL001保留了STL427944的作用模式;然而,在降低多种实体癌中FOXM1活性方面,STL001的效率高达50倍。这里研究的最传统的癌症疗法会在实体癌中诱导FOXM1过度表达。治疗诱导的FOXM1过度表达可能解释了这些药物在癌症患者中失效或疗效降低的原因。有趣的是,STL001通过抑制内源性高水平和药物诱导的FOXM1,增加了癌细胞对传统癌症疗法的敏感性。值得注意的是,STL001对FOXM1基因敲除(KD)的癌细胞没有进一步的增敏作用,这表明增敏作用是通过特异性抑制FOXM1来实现的。RNA测序(RNA-seq)和基因集富集研究揭示了对FOXM1依赖性通路和基因本体的显著抑制。此外,STL001的基因调控显示出与FOXM1-KD有广泛重叠,表明STL001对FOXM1调控网络具有高度选择性。还检测到了FOXM1一种全新的活性,它通过癌细胞中的类固醇/胆固醇生物合成过程和蛋白质分泌介导。总的来说,作为针对由FOXM1驱动的多种人类癌症中FOXM1活性的联合疗法,STL001提供了引人关注的转化机会。

https://cdn.ncbi.nlm.nih.gov/pmc/blobs/351a/11066125/3e4a8b9201f2/41420_2024_1929_Fig6_HTML.jpg
https://cdn.ncbi.nlm.nih.gov/pmc/blobs/351a/11066125/244b2933d9e5/41420_2024_1929_Fig1_HTML.jpg
https://cdn.ncbi.nlm.nih.gov/pmc/blobs/351a/11066125/449750283d99/41420_2024_1929_Fig2_HTML.jpg
https://cdn.ncbi.nlm.nih.gov/pmc/blobs/351a/11066125/9ffb5398b675/41420_2024_1929_Fig3_HTML.jpg
https://cdn.ncbi.nlm.nih.gov/pmc/blobs/351a/11066125/8b2e5764529a/41420_2024_1929_Fig4_HTML.jpg
https://cdn.ncbi.nlm.nih.gov/pmc/blobs/351a/11066125/a92009d43e89/41420_2024_1929_Fig5_HTML.jpg
https://cdn.ncbi.nlm.nih.gov/pmc/blobs/351a/11066125/3e4a8b9201f2/41420_2024_1929_Fig6_HTML.jpg
https://cdn.ncbi.nlm.nih.gov/pmc/blobs/351a/11066125/244b2933d9e5/41420_2024_1929_Fig1_HTML.jpg
https://cdn.ncbi.nlm.nih.gov/pmc/blobs/351a/11066125/449750283d99/41420_2024_1929_Fig2_HTML.jpg
https://cdn.ncbi.nlm.nih.gov/pmc/blobs/351a/11066125/9ffb5398b675/41420_2024_1929_Fig3_HTML.jpg
https://cdn.ncbi.nlm.nih.gov/pmc/blobs/351a/11066125/8b2e5764529a/41420_2024_1929_Fig4_HTML.jpg
https://cdn.ncbi.nlm.nih.gov/pmc/blobs/351a/11066125/a92009d43e89/41420_2024_1929_Fig5_HTML.jpg
https://cdn.ncbi.nlm.nih.gov/pmc/blobs/351a/11066125/3e4a8b9201f2/41420_2024_1929_Fig6_HTML.jpg

相似文献

1
Novel FOXM1 inhibitor STL001 sensitizes human cancers to a broad-spectrum of cancer therapies.新型FOXM1抑制剂STL001使人类癌症对多种癌症疗法敏感。
Cell Death Discov. 2024 May 2;10(1):211. doi: 10.1038/s41420-024-01929-0.
2
Novel FOXM1 inhibitor identified via gene network analysis induces autophagic FOXM1 degradation to overcome chemoresistance of human cancer cells.通过基因网络分析鉴定的新型 FOXM1 抑制剂通过诱导自噬性 FOXM1 降解来克服人癌细胞的化疗耐药性。
Cell Death Dis. 2021 Jul 14;12(7):704. doi: 10.1038/s41419-021-03978-0.
3
[WITHDRAWN] Novel FOXM1 inhibitor STL001 sensitizes human cancers to a broad-spectrum of cancer therapies.[撤回]新型FOXM1抑制剂STL001使人类癌症对广谱癌症疗法敏感。
Res Sq. 2024 Jan 11:rs.3.rs-3711759. doi: 10.21203/rs.3.rs-3711759/v2.
4
FOXM1 contributes to treatment failure in acute myeloid leukemia.FOXM1 促进急性髓系白血病的治疗失败。
JCI Insight. 2018 Aug 9;3(15). doi: 10.1172/jci.insight.121583.
5
Suppression of FOXM1 activities and breast cancer growth in vitro and in vivo by a new class of compounds.一类新型化合物在体外和体内对FOXM1活性及乳腺癌生长的抑制作用
NPJ Breast Cancer. 2019 Nov 29;5:45. doi: 10.1038/s41523-019-0141-7. eCollection 2019.
6
FOXM1-AKT Positive Regulation Loop Provides Venetoclax Resistance in AML.FOXM1-AKT正向调节环路赋予急性髓系白血病对维奈托克的抗性。
Front Oncol. 2021 Jul 26;11:696532. doi: 10.3389/fonc.2021.696532. eCollection 2021.
7
HDAC class I inhibitor domatinostat sensitizes pancreatic cancer to chemotherapy by targeting cancer stem cell compartment via FOXM1 modulation.组蛋白去乙酰化酶 I 抑制剂地西他滨通过靶向 FOXM1 调节肿瘤干细胞亚群增强胰腺癌对化疗的敏感性。
J Exp Clin Cancer Res. 2022 Mar 3;41(1):83. doi: 10.1186/s13046-022-02295-4.
8
FOXM1 confers acquired cisplatin resistance in breast cancer cells.FOXM1 赋予乳腺癌细胞获得性顺铂耐药性。
Mol Cancer Res. 2010 Jan;8(1):24-34. doi: 10.1158/1541-7786.MCR-09-0432. Epub 2010 Jan 12.
9
The forkhead transcription factor FOXM1 promotes endocrine resistance and invasiveness in estrogen receptor-positive breast cancer by expansion of stem-like cancer cells.叉头转录因子FOXM1通过扩增类干细胞促进雌激素受体阳性乳腺癌的内分泌抵抗和侵袭性。
Breast Cancer Res. 2014 Sep 12;16(5):436. doi: 10.1186/s13058-014-0436-4.
10
Inactivation of FoxM1 transcription factor contributes to curcumin-induced inhibition of survival, angiogenesis, and chemosensitivity in acute myeloid leukemia cells.FoxM1转录因子的失活有助于姜黄素诱导的对急性髓系白血病细胞存活、血管生成和化疗敏感性的抑制。
J Mol Med (Berl). 2014 Dec;92(12):1319-30. doi: 10.1007/s00109-014-1198-2. Epub 2014 Sep 3.

引用本文的文献

1
Response Gene to Complement 32 promotes cell proliferation and tamoxifen resistance in breast cancer via elevated FoxM1 expression.补体32反应基因通过上调FoxM1表达促进乳腺癌细胞增殖和他莫昔芬耐药。
PLoS One. 2025 Jul 28;20(7):e0328698. doi: 10.1371/journal.pone.0328698. eCollection 2025.
2
FOXM1 targeting alters AURKB activity and reshapes antitumor immunity to curb the progression of small cell lung cancer.靶向FOXM1可改变AURKB活性并重塑抗肿瘤免疫以抑制小细胞肺癌进展。
Res Sq. 2025 Jul 1:rs.3.rs-6960266. doi: 10.21203/rs.3.rs-6960266/v1.
3
Bypassing the guardian: regulated cell death pathways in p53-mutant cancers.

本文引用的文献

1
Small-molecule inhibitors targeting FOXM1: Current challenges and future perspectives in cancer treatments.靶向FOXM1的小分子抑制剂:癌症治疗中的当前挑战与未来展望
Biochim Biophys Acta Rev Cancer. 2023 Nov;1878(6):189015. doi: 10.1016/j.bbcan.2023.189015. Epub 2023 Oct 31.
2
Favorable outcomes of NPM1 AML patients are due to transcriptional inactivation of FOXM1, presenting a new target to overcome chemoresistance.NPM1急性髓系白血病患者的良好预后归因于FOXM1的转录失活,这为克服化疗耐药性提供了一个新靶点。
Blood Cancer J. 2023 Aug 22;13(1):128. doi: 10.1038/s41408-023-00898-4.
3
Cancer chemotherapy and beyond: Current status, drug candidates, associated risks and progress in targeted therapeutics.
绕过守护者:p53 突变型癌症中的程序性细胞死亡途径
Cell Mol Biol Lett. 2025 Jun 14;30(1):68. doi: 10.1186/s11658-025-00751-5.
4
A novel FOXM1-BCL2A1 axis determines unfavorable response to venetoclax in AML.一种新的FOXM1-BCL2A1轴决定了急性髓系白血病对维奈克拉的不良反应。
J Biol Chem. 2025 Mar;301(3):108240. doi: 10.1016/j.jbc.2025.108240. Epub 2025 Jan 27.
5
Harnessing the anticancer potential of Piper nigrum: a synergistic approach to chemotherapy enhancement and reduced side effects.利用黑胡椒的抗癌潜力:一种增强化疗效果并减少副作用的协同方法。
Discov Oncol. 2025 Jan 6;16(1):10. doi: 10.1007/s12672-024-01716-4.
6
Deciphering the roles of non-coding RNAs in liposarcoma development: Challenges and opportunities for translational therapeutic advances.解读非编码RNA在脂肪肉瘤发生发展中的作用:转化治疗进展面临的挑战与机遇
Noncoding RNA Res. 2024 Nov 15;11:73-90. doi: 10.1016/j.ncrna.2024.11.005. eCollection 2025 Apr.
7
Novel benzothiazole/benzothiazole thiazolidine-2,4-dione derivatives as potential FOXM1 inhibitors: In silico, synthesis, and in vitro studies.新型苯并噻唑/苯并噻唑噻唑烷-2,4-二酮衍生物作为潜在的叉头框蛋白M1(FOXM1)抑制剂:计算机模拟、合成及体外研究
Arch Pharm (Weinheim). 2024 Dec;357(12):e2400504. doi: 10.1002/ardp.202400504. Epub 2024 Sep 24.
癌症化疗及其他:当前状况、候选药物、相关风险以及靶向治疗的进展。
Genes Dis. 2022 Mar 18;10(4):1367-1401. doi: 10.1016/j.gendis.2022.02.007. eCollection 2023 Jul.
4
Targeting the oncogenic transcription factor FOXM1 to improve outcomes in all subtypes of breast cancer.针对致癌转录因子 FOXM1 改善所有亚型乳腺癌的预后。
Breast Cancer Res. 2023 Jun 27;25(1):76. doi: 10.1186/s13058-023-01675-8.
5
Structural insight into the stabilization of microtubules by taxanes.紫杉醇稳定微管的结构见解。
Elife. 2023 Mar 6;12:e84791. doi: 10.7554/eLife.84791.
6
FoxM1 knockdown enhanced radiosensitivity of esophageal cancer by inducing apoptosis.FoxM1基因敲低通过诱导细胞凋亡增强了食管癌的放射敏感性。
J Cancer. 2023 Feb 5;14(3):454-463. doi: 10.7150/jca.76671. eCollection 2023.
7
Paclitaxel and docetaxel resistance in prostate cancer: Molecular mechanisms and possible therapeutic strategies.前列腺癌中的紫杉醇和多西他赛耐药性:分子机制与可能的治疗策略
Biomed Pharmacother. 2023 Apr;160:114392. doi: 10.1016/j.biopha.2023.114392. Epub 2023 Feb 15.
8
How we treat esophageal squamous cell carcinoma.我们如何治疗食管鳞状细胞癌。
ESMO Open. 2023 Feb;8(1):100789. doi: 10.1016/j.esmoop.2023.100789. Epub 2023 Feb 13.
9
Bioinformatics driven discovery of small molecule compounds that modulate the FOXM1 and PPARA pathway activities in breast cancer.基于生物信息学的发现,小分子化合物可调节乳腺癌中 FOXM1 和 PPARA 通路的活性。
Pharmacogenomics J. 2023 Jul;23(4):61-72. doi: 10.1038/s41397-022-00297-1. Epub 2022 Nov 24.
10
FOXM1 Promotes Drug Resistance in Cervical Cancer Cells by Regulating ABCC5 Gene Transcription.FOXM1 通过调控 ABCC5 基因转录促进宫颈癌耐药。
Biomed Res Int. 2022 Jan 31;2022:3032590. doi: 10.1155/2022/3032590. eCollection 2022.