Fan Yuanming, Ge Yuqiu, Niu Kaiming, Li Ying, Qi Lian-Wen, Zhu Haixia, Ma Gaoxiang
State Key Laboratory of Natural Medicines, School of Traditional Chinese Pharmacy, China Pharmaceutical University, Nanjing, China.
Department of Public Health and Preventive Medicine, Wuxi School of Medicine, Jiangnan University, Wuxi, China.
Front Immunol. 2024 Apr 18;15:1364329. doi: 10.3389/fimmu.2024.1364329. eCollection 2024.
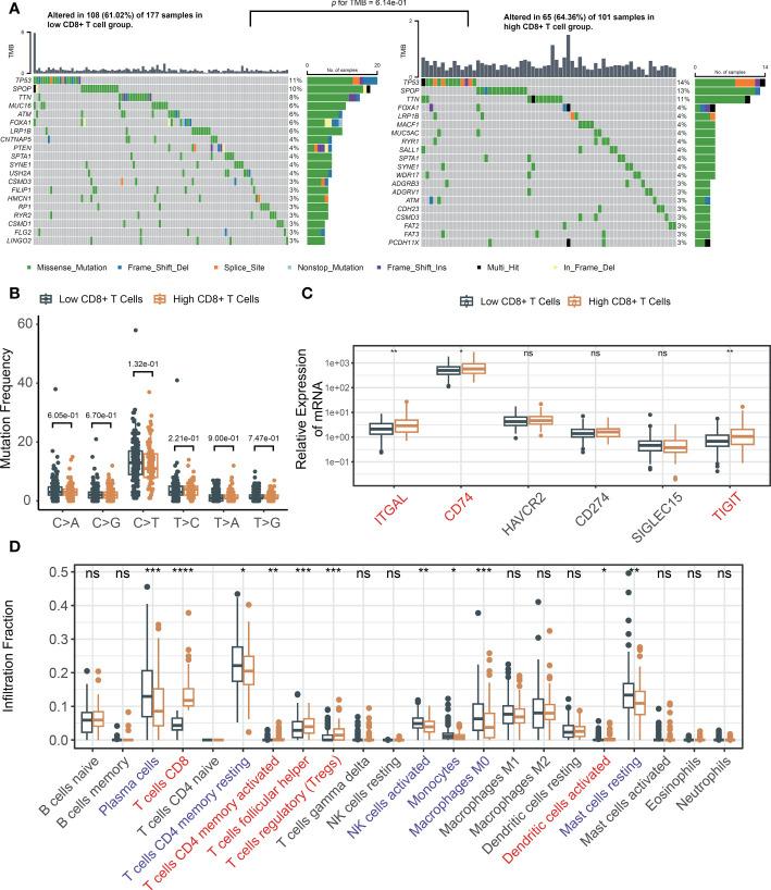
Within tumor microenvironment, the presence of preexisting antitumor CD8+ T Q7 cells have been shown to be associated with a favorable prognosis in most solid cancers. However, in the case of prostate cancer (PCa), they have been linked to a negative impact on prognosis.
To gain a deeper understanding of the contribution of infiltrating CD8+ T cells to poor prognosis in PCa, the infiltration levelsof CD8+ T cells were estimated using the TCGA PRAD (The Cancer Genome Atlas Prostate Adenocarcinoma dataset) and MSKCC (Memorial Sloan Kettering Cancer Center) cohorts.
Bioinformatic analyses revealed that CD8+ T cells likely influence PCa prognosis through increased expression of immune checkpoint molecules and enhanced recruitment of regulatory T cells. The MLXIPL was identified as the gene expressed in response to CD8+ T cell infiltration and was found to be associated with PCa prognosis. The prognostic role of MLXIPL was examined in two cohorts: TCGA PRAD (p = 2.3E-02) and the MSKCC cohort (p = 1.6E-02). Subsequently, MLXIPL was confirmed to be associated with an unfavorable prognosis in PCa, as evidenced by an independent cohort study (hazard ratio [HR] = 2.57, 95% CI: 1.42- 4.65, p = 1.76E-03).
In summary, the findings suggested that MLXIPL related to tumor-infiltrating CD8+ T cells facilitated a poor prognosis in PCa.
在肿瘤微环境中,已有研究表明,预先存在的抗肿瘤CD8+ T细胞的存在与大多数实体癌的良好预后相关。然而,在前列腺癌(PCa)中,它们与预后的负面影响有关。
为了更深入地了解浸润性CD8+ T细胞对PCa预后不良的影响,使用TCGA PRAD(癌症基因组图谱前列腺腺癌数据集)和MSKCC(纪念斯隆凯特琳癌症中心)队列评估CD8+ T细胞的浸润水平。
生物信息学分析表明,CD8+ T细胞可能通过增加免疫检查点分子的表达和增强调节性T细胞的募集来影响PCa预后。MLXIPL被确定为响应CD8+ T细胞浸润而表达的基因,并发现其与PCa预后相关。在两个队列中研究了MLXIPL的预后作用:TCGA PRAD(p = 2.3E-02)和MSKCC队列(p = 1.6E-02)。随后,一项独立队列研究证实MLXIPL与PCa的不良预后相关(风险比[HR] = 2.57,95% CI:1.42 - 4.65,p = 1.76E-03)。
总之,研究结果表明,与肿瘤浸润性CD8+ T细胞相关的MLXIPL促进了PCa的不良预后。