• 文献检索
  • 文档翻译
  • 深度研究
  • 学术资讯
  • Suppr Zotero 插件Zotero 插件
  • 邀请有礼
  • 套餐&价格
  • 历史记录
应用&插件
Suppr Zotero 插件Zotero 插件浏览器插件Mac 客户端Windows 客户端微信小程序
定价
高级版会员购买积分包购买API积分包
服务
文献检索文档翻译深度研究API 文档MCP 服务
关于我们
关于 Suppr公司介绍联系我们用户协议隐私条款
关注我们

Suppr 超能文献

核心技术专利:CN118964589B侵权必究
粤ICP备2023148730 号-1Suppr @ 2026

文献检索

告别复杂PubMed语法,用中文像聊天一样搜索,搜遍4000万医学文献。AI智能推荐,让科研检索更轻松。

立即免费搜索

文件翻译

保留排版,准确专业,支持PDF/Word/PPT等文件格式,支持 12+语言互译。

免费翻译文档

深度研究

AI帮你快速写综述,25分钟生成高质量综述,智能提取关键信息,辅助科研写作。

立即免费体验

硝基油酸(NO - OA)通过调节纤维化、炎症和自噬改善糖尿病大鼠模型的勃起功能障碍。

Nitro-oleic acid (NO-OA) ameliorates erectile dysfunction in a rat model of diabetes mellitus via modulation of fibrosis, inflammation and autophagy.

作者信息

Zhao Changbo, Chen Weibo, Gong Fangxin, Wang Wenzhen, Fan Cuiqin, Li Ye, Lan Tian, Wang Wenjing, Yuan Mingzhen

机构信息

Department of Urology, Shandong Provincial Hospital, Shandong University, Jinan, China.

Department of Andrology, Liaocheng People's Hospital, Shandong University, Liaocheng, China.

出版信息

Transl Androl Urol. 2024 Apr 30;13(4):537-547. doi: 10.21037/tau-23-547. Epub 2024 Apr 9.

DOI:10.21037/tau-23-547
PMID:38721285
原文链接:https://pmc.ncbi.nlm.nih.gov/articles/PMC11074686/
Abstract

BACKGROUND

Inflammation, fibrosis and autophagy represent closely related factors associated with the pathogenesis of diabetes mellitus erectile dysfunction (DMED). In this study, the therapeutic effect of nitro-oleic acid (NO-OA) in a streptozotocin-induced rat model of DMED was evaluated.

METHODS

Sixty rats were randomly divided into four groups: control, DMED, DMED + Vehicle and DMED + NO-OA. DMED was induced by intraperitoneal injection of streptozotocin in male rats. Blood glucose and body weight were measured every 2 weeks. After 4 weeks of NO-OA treatment, erectile function was measured by electrical stimulation of cavernous nerve (CN). Western blotting, quantitative real-time polymerase chain reaction (qRT-PCR), enzyme-linked immunosorbent assay (ELISA), immunofluorescence and Masson's trichrome staining were used to verify the related factors and protein expression levels.

RESULTS

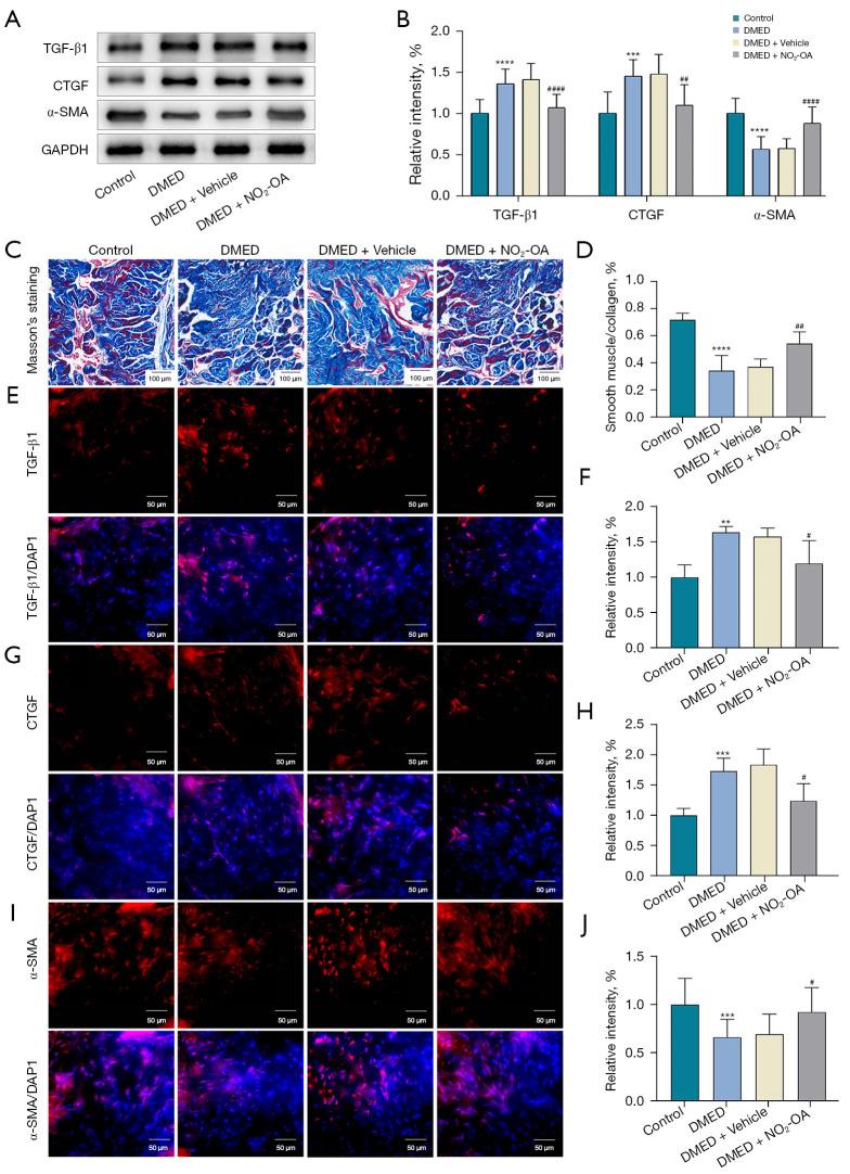
We found that NO-OA could significantly increase erectile pressure in the corpus cavernosum of DMED rats. Results of western blot, confocal immunofluorescence and qRT-PCR assays revealed that NO-OA significantly reduced inflammatory factors and the expression of nuclear factor kappa B (NF-κB). In addition, Masson staining results indicated that NO-OA significantly reduced the display of fibrotic tissue in the corpus cavernosum. These beneficial effects may be related to reductions in the expression of transforming growth factor-β1 (TGF-β1) and connective tissue growth factor (CTGF) and the increase in the expression of α-smooth muscle actin (α-SMA). Finally, NO-OA treatment increased the expression of the autophagy marker, LC3, while P62 was decreased, effects suggesting that one of the underlying mechanisms of NO-OA may involve an activation of the PI3K/AKT/mTOR pathway to enhance the capacity for autophagy within this tissue.

CONCLUSIONS

NO-OA enhances erectile function within a rat model of DMED by inhibiting inflammation and fibrosis along with activating autophagy.

摘要

背景

炎症、纤维化和自噬是与糖尿病性勃起功能障碍(DMED)发病机制密切相关的因素。在本研究中,评估了硝基油酸(NO-OA)对链脲佐菌素诱导的DMED大鼠模型的治疗效果。

方法

将60只大鼠随机分为四组:对照组、DMED组、DMED + 赋形剂组和DMED + NO-OA组。通过腹腔注射链脲佐菌素诱导雄性大鼠发生DMED。每2周测量血糖和体重。NO-OA治疗4周后,通过海绵体神经(CN)电刺激测量勃起功能。采用蛋白质免疫印迹法、定量实时聚合酶链反应(qRT-PCR)、酶联免疫吸附测定(ELISA)、免疫荧光和Masson三色染色法来验证相关因子和蛋白表达水平。

结果

我们发现NO-OA可显著增加DMED大鼠海绵体的勃起压力。蛋白质免疫印迹、共聚焦免疫荧光和qRT-PCR检测结果显示,NO-OA可显著降低炎症因子及核因子κB(NF-κB)的表达。此外,Masson染色结果表明,NO-OA可显著减少海绵体中纤维化组织的表现。这些有益作用可能与转化生长因子-β1(TGF-β1)和结缔组织生长因子(CTGF)表达的降低以及α-平滑肌肌动蛋白(α-SMA)表达的增加有关。最后,NO-OA治疗增加了自噬标志物LC3的表达,而P62减少,这些结果表明NO-OA的潜在机制之一可能涉及激活PI3K/AKT/mTOR途径以增强该组织内的自噬能力。

结论

NO-OA通过抑制炎症和纤维化以及激活自噬来增强DMED大鼠模型的勃起功能。

https://cdn.ncbi.nlm.nih.gov/pmc/blobs/27cd/11074686/79ac78b959c2/tau-13-04-537-f4.jpg
https://cdn.ncbi.nlm.nih.gov/pmc/blobs/27cd/11074686/0240a679f56e/tau-13-04-537-f1.jpg
https://cdn.ncbi.nlm.nih.gov/pmc/blobs/27cd/11074686/c7f169f3c2b0/tau-13-04-537-f2.jpg
https://cdn.ncbi.nlm.nih.gov/pmc/blobs/27cd/11074686/ebd5062ec993/tau-13-04-537-f3.jpg
https://cdn.ncbi.nlm.nih.gov/pmc/blobs/27cd/11074686/79ac78b959c2/tau-13-04-537-f4.jpg
https://cdn.ncbi.nlm.nih.gov/pmc/blobs/27cd/11074686/0240a679f56e/tau-13-04-537-f1.jpg
https://cdn.ncbi.nlm.nih.gov/pmc/blobs/27cd/11074686/c7f169f3c2b0/tau-13-04-537-f2.jpg
https://cdn.ncbi.nlm.nih.gov/pmc/blobs/27cd/11074686/ebd5062ec993/tau-13-04-537-f3.jpg
https://cdn.ncbi.nlm.nih.gov/pmc/blobs/27cd/11074686/79ac78b959c2/tau-13-04-537-f4.jpg

相似文献

1
Nitro-oleic acid (NO-OA) ameliorates erectile dysfunction in a rat model of diabetes mellitus via modulation of fibrosis, inflammation and autophagy.硝基油酸(NO - OA)通过调节纤维化、炎症和自噬改善糖尿病大鼠模型的勃起功能障碍。
Transl Androl Urol. 2024 Apr 30;13(4):537-547. doi: 10.21037/tau-23-547. Epub 2024 Apr 9.
2
MiRNA-100 ameliorates diabetes mellitus-induced erectile dysfunction by modulating autophagy, anti-inflammatory, and antifibrotic effects.miRNA-100 通过调节自噬、抗炎和抗纤维化作用改善糖尿病性勃起功能障碍。
Andrology. 2024 Sep;12(6):1280-1293. doi: 10.1111/andr.13586. Epub 2024 Jan 16.
3
Rapamycin Supplementation May Ameliorate Erectile Function in Rats With Streptozotocin-Induced Type 1 Diabetes by Inducing Autophagy and Inhibiting Apoptosis, Endothelial Dysfunction, and Corporal Fibrosis.雷帕霉素补充可能通过诱导自噬和抑制细胞凋亡、内皮功能障碍和 corporal 纤维化来改善链脲佐菌素诱导的 1 型糖尿病大鼠的勃起功能。
J Sex Med. 2018 Sep;15(9):1246-1259. doi: 10.1016/j.jsxm.2018.07.013.
4
Baicalein Alleviates Erectile Dysfunction Associated With Streptozotocin-Induced Type I Diabetes by Ameliorating Endothelial Nitric Oxide Synthase Dysfunction, Inhibiting Oxidative Stress and Fibrosis.黄芩素通过改善内皮型一氧化氮合酶功能障碍、抑制氧化应激和纤维化缓解链脲佐菌素诱导的 1 型糖尿病引起的勃起功能障碍。
J Sex Med. 2020 Aug;17(8):1434-1447. doi: 10.1016/j.jsxm.2020.04.390. Epub 2020 Jun 23.
5
Niclosamide attenuates erectile dysfunction and corporal fibrosis via reversal of Smad signaling in diabetic rat model.在糖尿病大鼠模型中,氯硝柳胺通过逆转Smad信号通路减轻勃起功能障碍和海绵体纤维化。
J Sex Med. 2024 Dec 1;21(12):1111-1119. doi: 10.1093/jsxmed/qdae129.
6
Paeonol ameliorates diabetic erectile dysfunction by inhibiting HMGB1/RAGE/NF-kB pathway.丹皮酚通过抑制 HMGB1/RAGE/NF-κB 通路改善糖尿病性勃起功能障碍。
Andrology. 2023 Feb;11(2):344-357. doi: 10.1111/andr.13203. Epub 2022 Jun 17.
7
Blocking TSP1 Ameliorates Diabetes Mellitus-Induced Erectile Dysfunction by Inhibiting the TGF-β/SMAD Pathway.阻断血小板反应蛋白1通过抑制转化生长因子-β/信号转导和转录激活因子通路改善糖尿病诱导的勃起功能障碍。
World J Mens Health. 2025 Jul;43(3):580-594. doi: 10.5534/wjmh.240065. Epub 2024 Aug 14.
8
Nitro-oleic acid ameliorates erectile dysfunction in a streptozotocin-induced rat model of diabetes by inhibiting oxidative stress and apoptosis and activating the NO/cGMP pathway.硝异山梨醇酸通过抑制氧化应激和细胞凋亡以及激活 NO/cGMP 通路改善链脲佐菌素诱导的糖尿病大鼠的勃起功能障碍。
Asian J Androl. 2024 Jan 1;26(1):57-66. doi: 10.4103/aja202331. Epub 2023 Aug 8.
9
Leech-Centipede Granules Suppress EndMT to Improve Erectile Dysfunction in Rats with Diabetes Mellitus via TGF-β/Smad Pathway.水蛭蜈蚣颗粒通过TGF-β/Smad通路抑制内皮细胞间充质转化以改善糖尿病大鼠的勃起功能障碍
Chin J Integr Med. 2023 Jan;29(1):28-36. doi: 10.1007/s11655-022-3728-z. Epub 2022 Dec 21.
10
Ganoderma lucidum polysaccharide ameliorated diabetes mellitus-induced erectile dysfunction in rats by regulating fibrosis and the NOS/ERK/JNK pathway.灵芝多糖通过调节纤维化和NOS/ERK/JNK信号通路改善糖尿病诱导的大鼠勃起功能障碍。
Transl Androl Urol. 2022 Jul;11(7):982-995. doi: 10.21037/tau-22-428.

本文引用的文献

1
An overview of the history, current strategies, and potential future treatment approaches in erectile dysfunction: a comprehensive review.勃起功能障碍的历史、当前策略和潜在未来治疗方法概述:全面综述。
Sex Med Rev. 2023 Jun 27;11(3):253-267. doi: 10.1093/sxmrev/qead014.
2
Current status and prospects of diabetes mellitus induced erectile dysfunction: A bibliometric and visualization study.糖尿病性勃起功能障碍的现状与展望:文献计量学和可视化研究。
Front Endocrinol (Lausanne). 2023 Mar 30;14:1168744. doi: 10.3389/fendo.2023.1168744. eCollection 2023.
3
Erectile Dysfunction: Causes, Diagnosis and Treatment: An Update.
勃起功能障碍:病因、诊断与治疗:最新进展
J Clin Med. 2022 Oct 30;11(21):6429. doi: 10.3390/jcm11216429.
4
Paeonol ameliorates diabetic erectile dysfunction by inhibiting HMGB1/RAGE/NF-kB pathway.丹皮酚通过抑制 HMGB1/RAGE/NF-κB 通路改善糖尿病性勃起功能障碍。
Andrology. 2023 Feb;11(2):344-357. doi: 10.1111/andr.13203. Epub 2022 Jun 17.
5
N-acetylcysteine improves diabetic associated erectile dysfunction in streptozotocin-induced diabetic mice by inhibiting oxidative stress.N-乙酰半胱氨酸通过抑制氧化应激改善链脲佐菌素诱导的糖尿病小鼠的糖尿病相关勃起功能障碍。
J Cell Mol Med. 2022 Jun;26(12):3527-3537. doi: 10.1111/jcmm.17394. Epub 2022 May 20.
6
Atractylodin induces oxidative stress-mediated apoptosis and autophagy in human breast cancer MCF-7 cells through inhibition of the P13K/Akt/mTOR pathway.苍术素通过抑制 P13K/Akt/mTOR 通路诱导人乳腺癌 MCF-7 细胞氧化应激介导的细胞凋亡和自噬。
J Biochem Mol Toxicol. 2022 Aug;36(8):e23081. doi: 10.1002/jbt.23081. Epub 2022 Apr 28.
7
Fatty acid nitroalkene reversal of established lung fibrosis.已形成的肺纤维化的脂肪酸硝基烯烃逆转作用
Redox Biol. 2022 Apr;50:102226. doi: 10.1016/j.redox.2021.102226. Epub 2021 Dec 29.
8
Mechanism by which Huoxue Tongluo Qiwei Decoction improves the erectile function of rats with diabetic erectile dysfunction.活血通络芪味汤改善糖尿病性勃起功能障碍大鼠勃起功能的机制。
J Ethnopharmacol. 2022 Jan 30;283:114674. doi: 10.1016/j.jep.2021.114674. Epub 2021 Sep 21.
9
Erectile dysfunction and diabetes: A melting pot of circumstances and treatments.勃起功能障碍与糖尿病:情况与治疗的交融。
Diabetes Metab Res Rev. 2022 Feb;38(2):e3494. doi: 10.1002/dmrr.3494. Epub 2021 Sep 21.
10
Nitro-oleic acid-mediated blood-brain barrier protection reduces ischemic brain injury.硝异山梨醇酯介导的血脑屏障保护减轻缺血性脑损伤。
Exp Neurol. 2021 Dec;346:113861. doi: 10.1016/j.expneurol.2021.113861. Epub 2021 Sep 7.