Suppr超能文献

法洛四联症修复术后:我们是否理解了肺血管阻力的正确干预时机?

Repaired Tetralogy of Fallot: Have We Understood the Right Timing of PVR?

作者信息

Leonardi Benedetta, Perrone Marco, Calcaterra Giuseppe, Sabatino Jolanda, Leo Isabella, Aversani Martina, Bassareo Pier Paolo, Pozza Alice, Oreto Lilia, Moscatelli Sara, Borrelli Nunzia, Bianco Francesco, Di Salvo Giovanni

机构信息

Bambino Gesù Children's Hospital, IRCCS, 00165 Rome, Italy.

Clinical Pathways and Epidemiology Unit, Bambino Gesù Children's Hospital, IRCCS, 00165 Rome, Italy.

出版信息

J Clin Med. 2024 May 2;13(9):2682. doi: 10.3390/jcm13092682.

Abstract

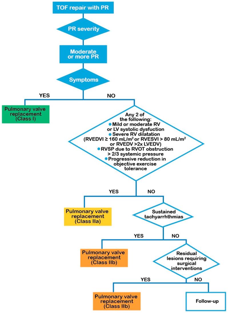
Despite many advances in surgical repair during the past few decades, the majority of tetralogy of Fallot patients continue to experience residual hemodynamic and electrophysiological abnormalities. The actual issue, which has yet to be solved, is understanding how this disease evolves in each individual patient and, as a result, who is truly at risk of sudden death, as well as the proper timing of pulmonary valve replacement (PVR). Our responsibility should be to select the most appropriate time for each patient, going above and beyond imaging criteria used up to now to make such a clinically crucial decision. Despite several studies on timing, indications, procedures, and outcomes of PVR, there is still much uncertainty about whether PVR reduces arrhythmia burden or improves survival in these patients and how to appropriately manage this population. This review summarizes the most recent research on the evolution of repaired tetralogy of Fallot (from adolescence onwards) and risk factor variables that may favor or delay PVR.

摘要

尽管在过去几十年里外科修复取得了许多进展,但大多数法洛四联症患者仍存在残余的血流动力学和电生理异常。尚未解决的实际问题是了解这种疾病在每个患者个体中如何发展,以及谁真正面临猝死风险,还有肺动脉瓣置换术(PVR)的合适时机。我们的责任应该是为每个患者选择最合适的时间,超越目前用于做出这一临床关键决策的影像学标准。尽管有几项关于PVR的时机、适应症、手术和结果的研究,但对于PVR是否能减轻这些患者的心律失常负担或提高生存率,以及如何妥善管理这一人群,仍存在很多不确定性。本综述总结了关于法洛四联症修复术后(从青少年期开始)演变以及可能有利于或延迟PVR的危险因素变量的最新研究。

https://cdn.ncbi.nlm.nih.gov/pmc/blobs/57b6/11084704/5fb829478ce6/jcm-13-02682-g002.jpg

文献AI研究员

20分钟写一篇综述,助力文献阅读效率提升50倍。

立即体验

用中文搜PubMed

大模型驱动的PubMed中文搜索引擎

马上搜索

文档翻译

学术文献翻译模型,支持多种主流文档格式。

立即体验