Department of Psychology, University of California, Los Angeles, Los Angeles, CA, USA.
Department of Psychology, University of Sydney, Camperdown, New South Wales, Australia.
Nat Neurosci. 2024 Jul;27(7):1253-1259. doi: 10.1038/s41593-024-01643-1. Epub 2024 May 13.
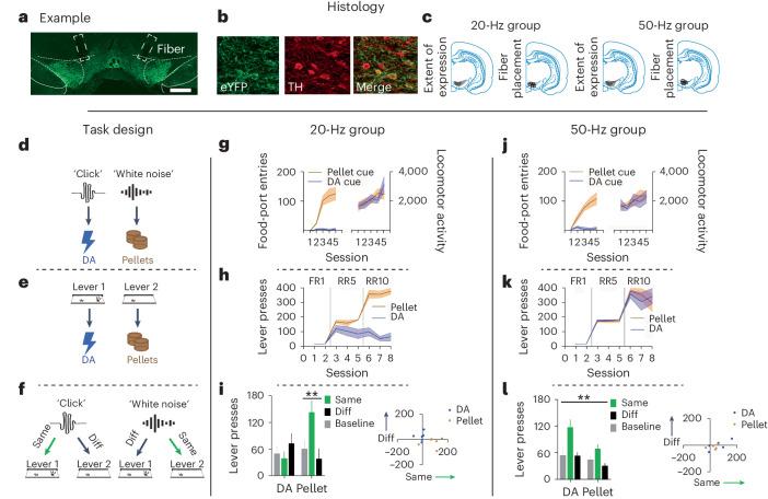
Dopamine neurons in the ventral tegmental area support intracranial self-stimulation (ICSS), yet the cognitive representations underlying this phenomenon remain unclear. Here, 20-Hz stimulation of dopamine neurons, which approximates a physiologically relevant prediction error, was not sufficient to support ICSS beyond a continuously reinforced schedule and did not endow cues with a general or specific value. However, 50-Hz stimulation of dopamine neurons was sufficient to drive robust ICSS and was represented as a specific reward to motivate behavior. The frequency dependence of this effect is due to the rate (not the number) of action potentials produced by dopamine neurons, which differently modulates dopamine release downstream.
腹侧被盖区的多巴胺神经元支持颅内自我刺激(ICSS),但这一现象背后的认知表现仍不清楚。在这里,多巴胺神经元的 20Hz 刺激,近似于生理相关的预测误差,不足以支持连续强化时间表之外的 ICSS,也不会赋予线索一般或特定的价值。然而,多巴胺神经元的 50Hz 刺激足以驱动强大的 ICSS,并被表示为一种特定的奖励来激励行为。这种效应的频率依赖性是由于多巴胺神经元产生的动作电位的频率(而不是数量)不同,从而调节多巴胺的下游释放。