• 文献检索
  • 文档翻译
  • 深度研究
  • 学术资讯
  • Suppr Zotero 插件Zotero 插件
  • 邀请有礼
  • 套餐&价格
  • 历史记录
应用&插件
Suppr Zotero 插件Zotero 插件浏览器插件Mac 客户端Windows 客户端微信小程序
定价
高级版会员购买积分包购买API积分包
服务
文献检索文档翻译深度研究API 文档MCP 服务
关于我们
关于 Suppr公司介绍联系我们用户协议隐私条款
关注我们

Suppr 超能文献

核心技术专利:CN118964589B侵权必究
粤ICP备2023148730 号-1Suppr @ 2026

文献检索

告别复杂PubMed语法,用中文像聊天一样搜索,搜遍4000万医学文献。AI智能推荐,让科研检索更轻松。

立即免费搜索

文件翻译

保留排版,准确专业,支持PDF/Word/PPT等文件格式,支持 12+语言互译。

免费翻译文档

深度研究

AI帮你快速写综述,25分钟生成高质量综述,智能提取关键信息,辅助科研写作。

立即免费体验

载脂蛋白 C3 升高加剧 2 型糖尿病患者的肾脏疾病和相关动脉粥样硬化。

Elevated apolipoprotein C3 augments diabetic kidney disease and associated atherosclerosis in type 2 diabetes.

机构信息

Division of Metabolism, Endocrinology, and Nutrition, UW Medicine Diabetes Institute, University of Washington, Seattle, Washington, USA.

VA Phoenix Health Care System, Phoenix, Arizona, USA.

出版信息

JCI Insight. 2024 May 14;9(12):e177268. doi: 10.1172/jci.insight.177268.

DOI:10.1172/jci.insight.177268
PMID:38743496
原文链接:https://pmc.ncbi.nlm.nih.gov/articles/PMC11383354/
Abstract

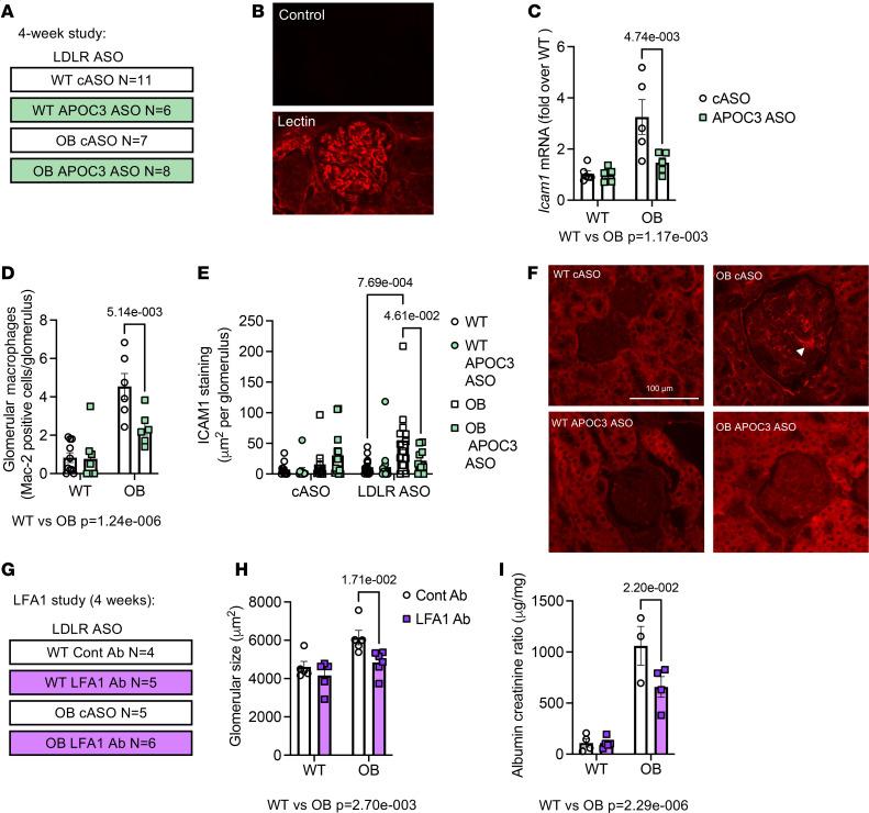
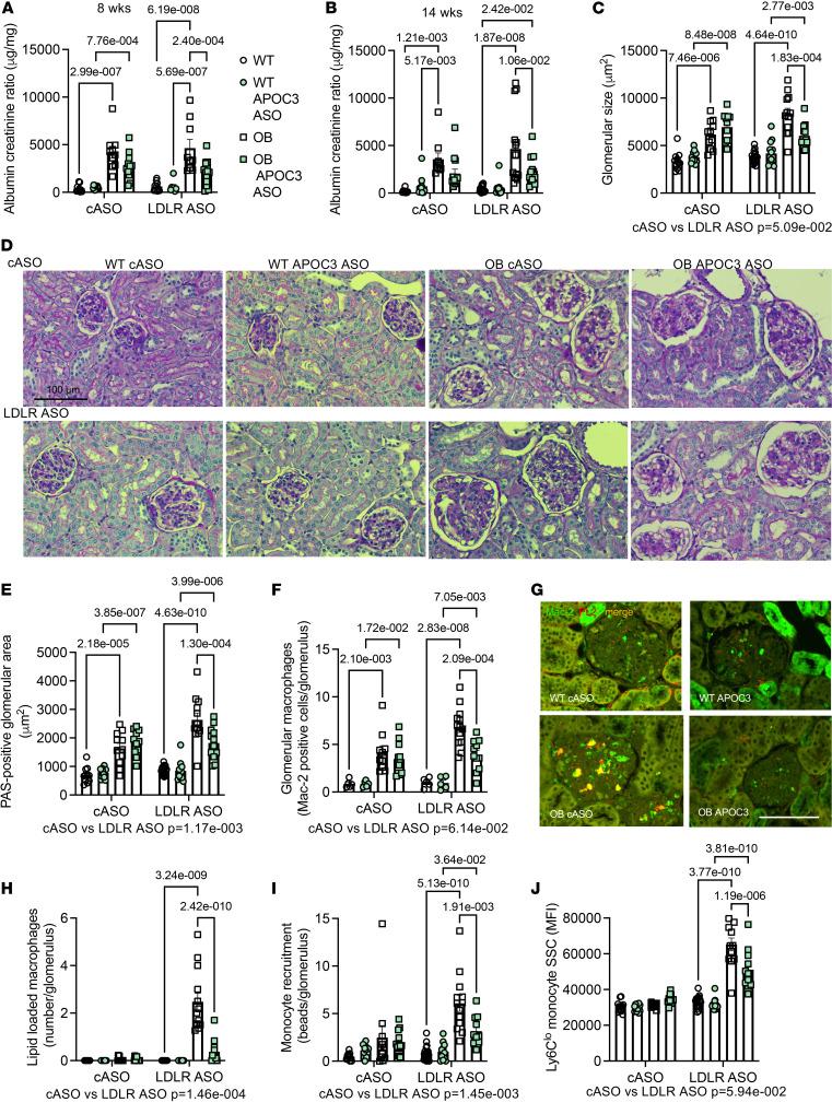
Diabetes increases the risk of both cardiovascular disease and kidney disease. Notably, most of the excess cardiovascular risk in people with diabetes is in those with kidney disease. Apolipoprotein C3 (APOC3) is a key regulator of plasma triglycerides, and it has recently been suggested to play a role in both type 1 diabetes-accelerated atherosclerosis and kidney disease progression. To investigate if APOC3 plays a role in kidney disease in people with type 2 diabetes, we analyzed plasma levels of APOC3 from the Veterans Affairs Diabetes Trial. Elevated baseline APOC3 levels predicted a greater loss of renal function. To mechanistically test if APOC3 plays a role in diabetic kidney disease and associated atherosclerosis, we treated black and tan, brachyury, WT and leptin-deficient (OB; diabetic) mice, a model of type 2 diabetes, with an antisense oligonucleotide (ASO) to APOC3 or a control ASO, all in the setting of human-like dyslipidemia. Silencing APOC3 prevented diabetes-augmented albuminuria, renal glomerular hypertrophy, monocyte recruitment, and macrophage accumulation, partly driven by reduced ICAM1 expression. Furthermore, reduced levels of APOC3 suppressed atherosclerosis associated with diabetes. This suggests that targeting APOC3 might benefit both diabetes-accelerated atherosclerosis and kidney disease.

摘要

糖尿病增加了心血管疾病和肾脏疾病的风险。值得注意的是,糖尿病患者中大多数心血管疾病风险的增加都与肾脏疾病有关。载脂蛋白 C3(APOC3)是血浆甘油三酯的关键调节因子,最近有研究表明,APOC3 可能在 1 型糖尿病加速动脉粥样硬化和肾脏疾病进展中发挥作用。为了研究 APOC3 在 2 型糖尿病患者肾脏疾病中的作用,我们分析了退伍军人事务糖尿病试验中 APOC3 的血浆水平。基线时升高的 APOC3 水平预示着肾功能丧失更大。为了从机制上测试 APOC3 是否在糖尿病肾病和相关动脉粥样硬化中发挥作用,我们用 APOC3 的反义寡核苷酸(ASO)或对照 ASO 治疗黑褐、短吻鳄、WT 和瘦素缺乏(OB;糖尿病)小鼠,这是 2 型糖尿病的模型,同时还存在类似人类的血脂异常。沉默 APOC3 可预防糖尿病引起的白蛋白尿、肾脏肾小球肥大、单核细胞募集和巨噬细胞积累,这部分是由 ICAM1 表达减少驱动的。此外,APOC3 水平降低可抑制与糖尿病相关的动脉粥样硬化。这表明靶向 APOC3 可能有益于糖尿病加速的动脉粥样硬化和肾脏疾病。

https://cdn.ncbi.nlm.nih.gov/pmc/blobs/3466/11383354/0d2b30368edf/jciinsight-9-177268-g033.jpg
https://cdn.ncbi.nlm.nih.gov/pmc/blobs/3466/11383354/bf0c53fcbad3/jciinsight-9-177268-g027.jpg
https://cdn.ncbi.nlm.nih.gov/pmc/blobs/3466/11383354/510527169c5c/jciinsight-9-177268-g028.jpg
https://cdn.ncbi.nlm.nih.gov/pmc/blobs/3466/11383354/376d36503b45/jciinsight-9-177268-g029.jpg
https://cdn.ncbi.nlm.nih.gov/pmc/blobs/3466/11383354/e9e2ffaa8730/jciinsight-9-177268-g030.jpg
https://cdn.ncbi.nlm.nih.gov/pmc/blobs/3466/11383354/8a783354d977/jciinsight-9-177268-g031.jpg
https://cdn.ncbi.nlm.nih.gov/pmc/blobs/3466/11383354/5a268237bf42/jciinsight-9-177268-g032.jpg
https://cdn.ncbi.nlm.nih.gov/pmc/blobs/3466/11383354/0d2b30368edf/jciinsight-9-177268-g033.jpg
https://cdn.ncbi.nlm.nih.gov/pmc/blobs/3466/11383354/bf0c53fcbad3/jciinsight-9-177268-g027.jpg
https://cdn.ncbi.nlm.nih.gov/pmc/blobs/3466/11383354/510527169c5c/jciinsight-9-177268-g028.jpg
https://cdn.ncbi.nlm.nih.gov/pmc/blobs/3466/11383354/376d36503b45/jciinsight-9-177268-g029.jpg
https://cdn.ncbi.nlm.nih.gov/pmc/blobs/3466/11383354/e9e2ffaa8730/jciinsight-9-177268-g030.jpg
https://cdn.ncbi.nlm.nih.gov/pmc/blobs/3466/11383354/8a783354d977/jciinsight-9-177268-g031.jpg
https://cdn.ncbi.nlm.nih.gov/pmc/blobs/3466/11383354/5a268237bf42/jciinsight-9-177268-g032.jpg
https://cdn.ncbi.nlm.nih.gov/pmc/blobs/3466/11383354/0d2b30368edf/jciinsight-9-177268-g033.jpg

相似文献

1
Elevated apolipoprotein C3 augments diabetic kidney disease and associated atherosclerosis in type 2 diabetes.载脂蛋白 C3 升高加剧 2 型糖尿病患者的肾脏疾病和相关动脉粥样硬化。
JCI Insight. 2024 May 14;9(12):e177268. doi: 10.1172/jci.insight.177268.
2
Increased apolipoprotein C3 drives cardiovascular risk in type 1 diabetes.载脂蛋白 C3 升高可增加 1 型糖尿病患者的心血管风险。
J Clin Invest. 2019 Jul 11;129(10):4165-4179. doi: 10.1172/JCI127308.
3
Apolipoprotein C3 aggravates diabetic nephropathy in type 1 diabetes by activating the renal TLR2/NF-κB pathway.载脂蛋白 C3 通过激活肾脏 TLR2/NF-κB 通路加重 1 型糖尿病肾病。
Metabolism. 2021 Jun;119:154740. doi: 10.1016/j.metabol.2021.154740. Epub 2021 Feb 25.
4
A Novel Type 2 Diabetes Mouse Model of Combined Diabetic Kidney Disease and Atherosclerosis.一种新型 2 型糖尿病合并动脉粥样硬化的糖尿病肾病小鼠模型。
Am J Pathol. 2018 Feb;188(2):343-352. doi: 10.1016/j.ajpath.2017.10.012. Epub 2017 Dec 15.
5
Is APOC3 the driver of cardiovascular disease in people with type I diabetes mellitus?载脂蛋白 C3 是否为 1 型糖尿病患者心血管疾病的驱动因素?
J Clin Invest. 2019 Oct 1;129(10):4074-4076. doi: 10.1172/JCI131333.
6
Quartet of APOCs and the Different Roles They Play in Diabetes.载脂蛋白 C 四员大将及其在糖尿病中的不同角色
Arterioscler Thromb Vasc Biol. 2023 Jul;43(7):1124-1133. doi: 10.1161/ATVBAHA.122.318290. Epub 2023 May 25.
7
Multifaceted Role of Apolipoprotein C3 in Cardiovascular Disease Risk and Metabolic Disorder in Diabetes.载脂蛋白C3在糖尿病心血管疾病风险和代谢紊乱中的多方面作用
Int J Mol Sci. 2024 Nov 27;25(23):12759. doi: 10.3390/ijms252312759.
8
Unanticipated Enhancement of Intestinal TG Output by Apoc3 ASO Inhibition.apoC3 ASO 抑制意外增强肠道 TG 输出。
Arterioscler Thromb Vasc Biol. 2023 Nov;43(11):2133-2142. doi: 10.1161/ATVBAHA.123.319765. Epub 2023 Sep 7.
9
The role of antisense oligonucleotide therapy against apolipoprotein-CIII in hypertriglyceridemia.抗载脂蛋白-CIII反义寡核苷酸疗法在高甘油三酯血症中的作用。
Atheroscler Suppl. 2017 Nov;30:19-27. doi: 10.1016/j.atherosclerosissup.2017.05.003. Epub 2017 May 31.
10
Effect of Hypertriglyceridemia on Beta Cell Mass and Function in ApoC3 Transgenic Mice.高甘油三酯血症对载脂蛋白C3转基因小鼠胰岛β细胞数量和功能的影响。
J Biol Chem. 2016 Jul 8;291(28):14695-705. doi: 10.1074/jbc.M115.707885. Epub 2016 May 11.

引用本文的文献

1
Elevated apolipoprotein C3 heightens atherosclerosis risk by mediating arterial accumulation of free cholesterol and local inflammation in diabetes.载脂蛋白C3升高通过介导糖尿病患者动脉中游离胆固醇的蓄积和局部炎症反应,增加动脉粥样硬化风险。
Res Sq. 2025 Jul 16:rs.3.rs-6979508. doi: 10.21203/rs.3.rs-6979508/v1.
2
Unraveling Diabetic Kidney Disease: The Roles of Mitochondrial Dysfunction and Immunometabolism.解析糖尿病肾病:线粒体功能障碍与免疫代谢的作用
Kidney Int Rep. 2024 Oct 4;9(12):3386-3402. doi: 10.1016/j.ekir.2024.09.019. eCollection 2024 Dec.

本文引用的文献

1
Kidney lipid dysmetabolism and lipid droplet accumulation in chronic kidney disease.慢性肾脏病中的肾脏脂质代谢紊乱和脂滴积累。
Nat Rev Nephrol. 2023 Oct;19(10):629-645. doi: 10.1038/s41581-023-00741-w. Epub 2023 Jul 27.
2
Quartet of APOCs and the Different Roles They Play in Diabetes.载脂蛋白 C 四员大将及其在糖尿病中的不同角色
Arterioscler Thromb Vasc Biol. 2023 Jul;43(7):1124-1133. doi: 10.1161/ATVBAHA.122.318290. Epub 2023 May 25.
3
Apolipoprotein C3 induces inflammasome activation only in its delipidated form.载脂蛋白 C3 只有在去脂形式下才能诱导炎症小体激活。
Nat Immunol. 2023 Mar;24(3):408-411. doi: 10.1038/s41590-023-01423-2. Epub 2023 Feb 13.
4
Elevated triglycerides and reduced high-density lipoprotein cholesterol are independently associated with the onset of advanced chronic kidney disease: a cohort study of 911,360 individuals from the United Kingdom.甘油三酯升高和高密度脂蛋白胆固醇降低与晚期慢性肾脏病的发生独立相关:来自英国的 911360 人的队列研究。
BMC Nephrol. 2022 Sep 15;23(1):312. doi: 10.1186/s12882-022-02932-2.
5
Apolipoprotein C-III predicts cardiovascular events and mortality in individuals with type 1 diabetes and albuminuria.载脂蛋白 C-III 可预测伴有白蛋白尿的 1 型糖尿病患者的心血管事件和死亡。
J Intern Med. 2022 Mar;291(3):338-349. doi: 10.1111/joim.13412. Epub 2021 Nov 24.
6
CREBH normalizes dyslipidemia and halts atherosclerosis in diabetes by decreasing circulating remnant lipoproteins.CREBH 通过降低循环中残余脂蛋白使血脂异常正常化并阻止糖尿病患者的动脉粥样硬化进展。
J Clin Invest. 2021 Nov 15;131(22). doi: 10.1172/JCI153285.
7
Reversal of hypertriglyceridemia in diabetic BTBR ob/ob mice does not prevent nephropathy.糖尿病 BTBR ob/ob 小鼠的高甘油三酯血症逆转不能预防肾病。
Lab Invest. 2021 Jul;101(7):935-941. doi: 10.1038/s41374-021-00592-8. Epub 2021 Apr 28.
8
Apolipoprotein C3 aggravates diabetic nephropathy in type 1 diabetes by activating the renal TLR2/NF-κB pathway.载脂蛋白 C3 通过激活肾脏 TLR2/NF-κB 通路加重 1 型糖尿病肾病。
Metabolism. 2021 Jun;119:154740. doi: 10.1016/j.metabol.2021.154740. Epub 2021 Feb 25.
9
Atherosclerosis Regression and Cholesterol Efflux in Hypertriglyceridemic Mice.高脂血症小鼠的动脉粥样硬化消退和胆固醇外排。
Circ Res. 2021 Mar 19;128(6):690-705. doi: 10.1161/CIRCRESAHA.120.317458. Epub 2021 Feb 3.
10
Genetic and Biological Effects of ICAM-1 E469K Polymorphism in Diabetic Kidney Disease.ICAM-1 E469K 多态性对糖尿病肾病的遗传和生物学效应。
J Diabetes Res. 2020 Jun 12;2020:8305460. doi: 10.1155/2020/8305460. eCollection 2020.